GM Service Manual Online
For 1990-2009 cars only

The controller area network (CAN) is a high speed system for sharing data. The circuit consists of a 2 wire twisted pair connecting the engine control module (ECM) to the transmission control module (TCM), and a second twisted pair connecting the ECM to the body control module (BCM).

The CAN circuits are monitored continuously by the modules on the circuit. The only requirement is that the modules are in an On power mode.

Each controller on the CAN serial data circuit monitors the activity or traffic on the bus. The module setting the DTC does not receive CAN formatted messages from all of the modules it expects. This indicates that there may be fewer controllers communicating on the bus than programmed. After the seventh attempt, the module sets DTC U2103.

Besides storing the DTC as both current and history, the ECM takes actions as listed:

    • The ECM turns ON the malfunction indicator lamp (MIL) during the second consecutive drive cycle with the error detected
    • Record the operating conditions at the time of turning on the MIL and store the data as Freeze Frame information.

The MIL is turned OFF and the DTC cleared by the ECM if the fault is not detected for 3 consecutive drive cycles, the current DTC is cleared and the MIL is turned OFF. The history DTC is cleared if the malfunction does not reoccur for 40 consecutive drive cycles.

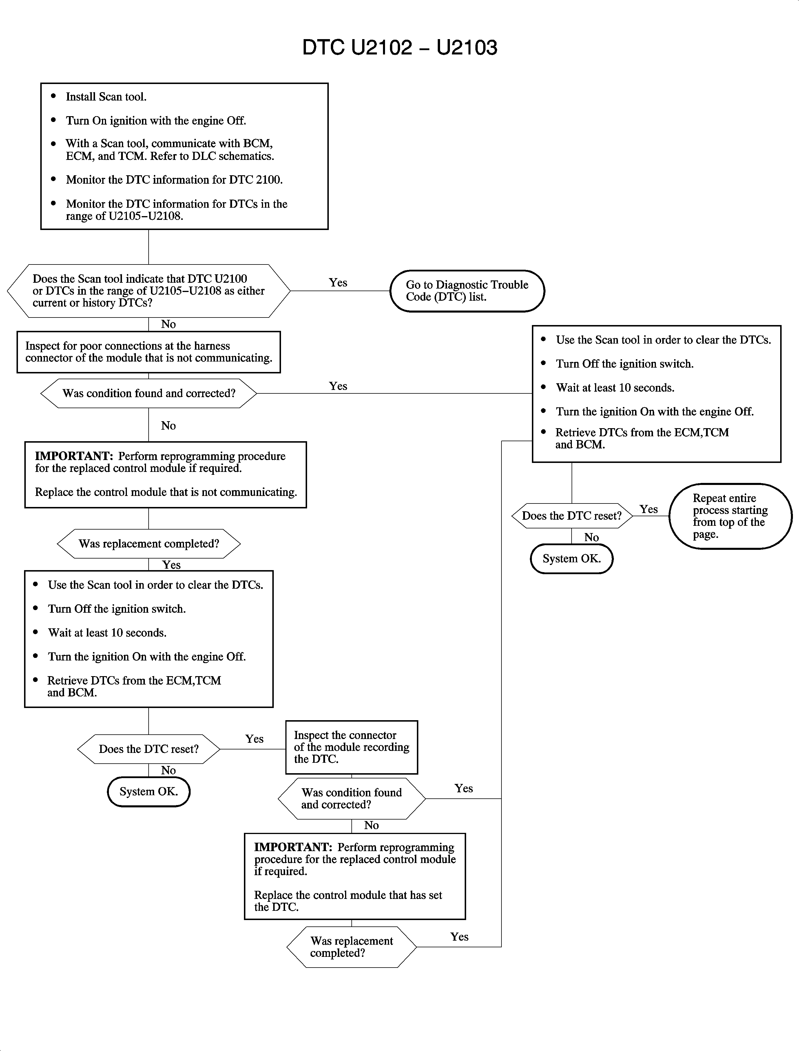
DTC U2103


Object Number: 898603  Size: FP