GM Service Manual Online
For 1990-2009 cars only

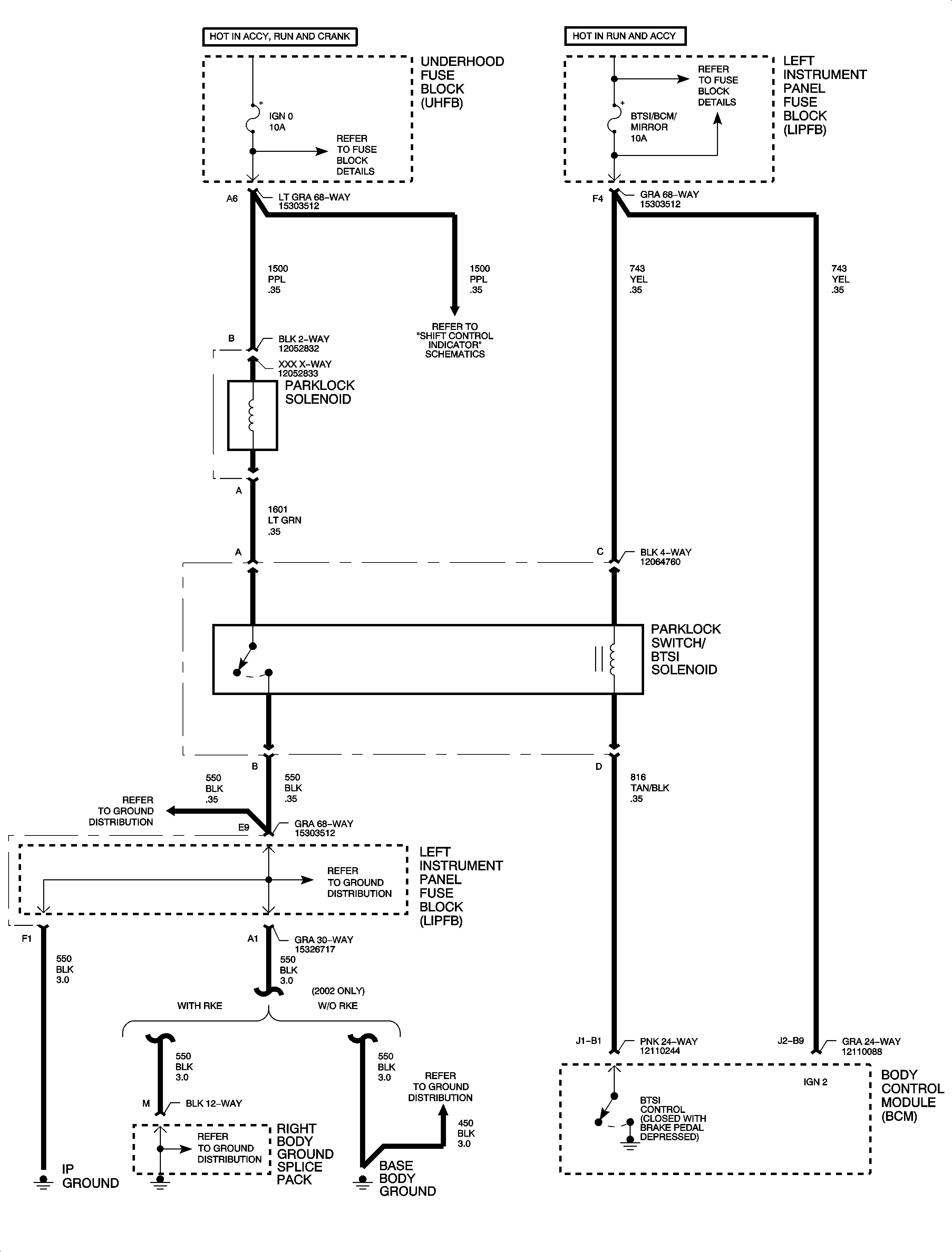
Shift Lock Control Schematics BTSI

BTSI - 1 of 1


Object Number: 898914  Size: FP

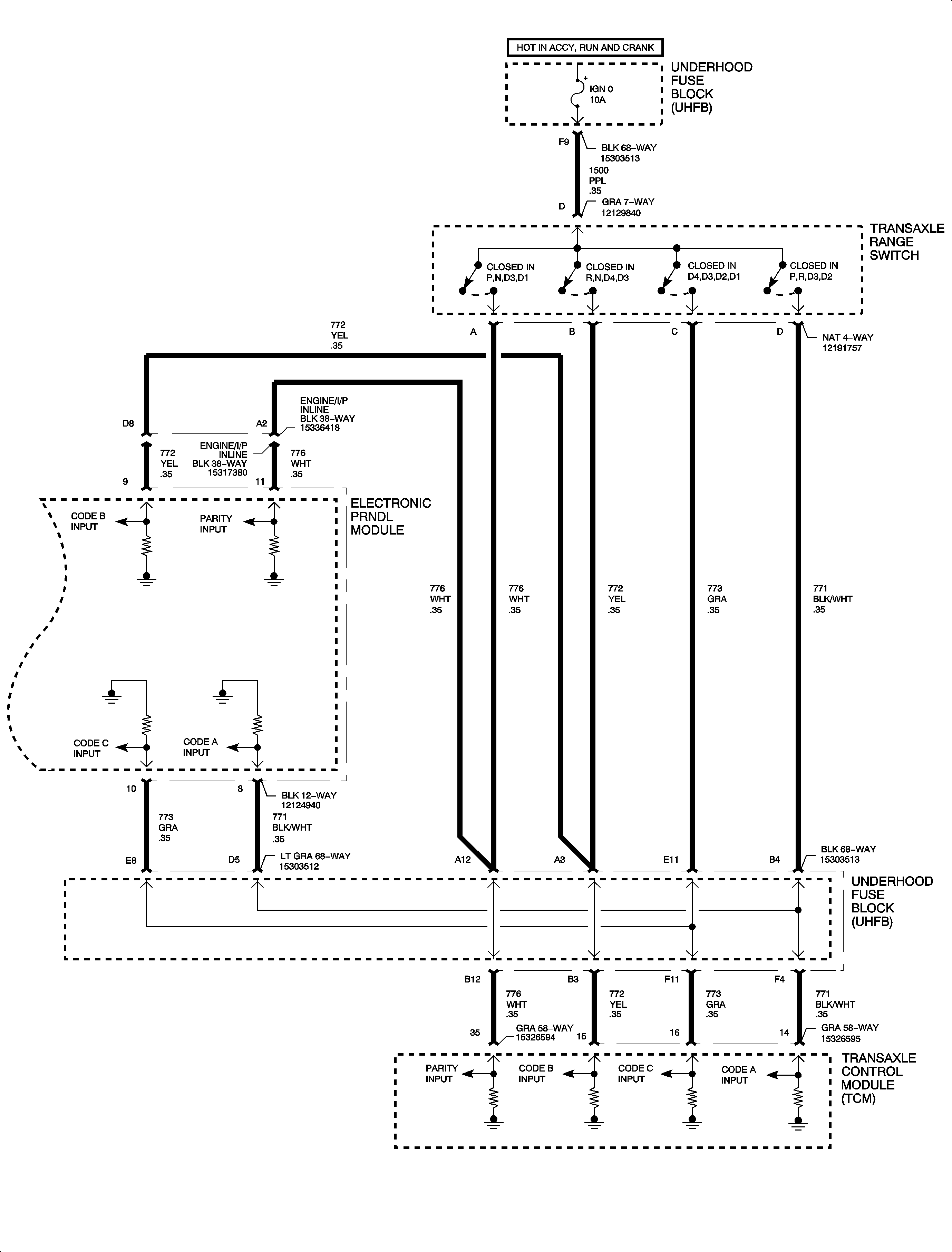
Shift Lock Control Schematics L61

Figure 1:

1 of 2


Object Number: 896085  Size: FP
Figure 2:

2 of 2


Object Number: 896087  Size: FP

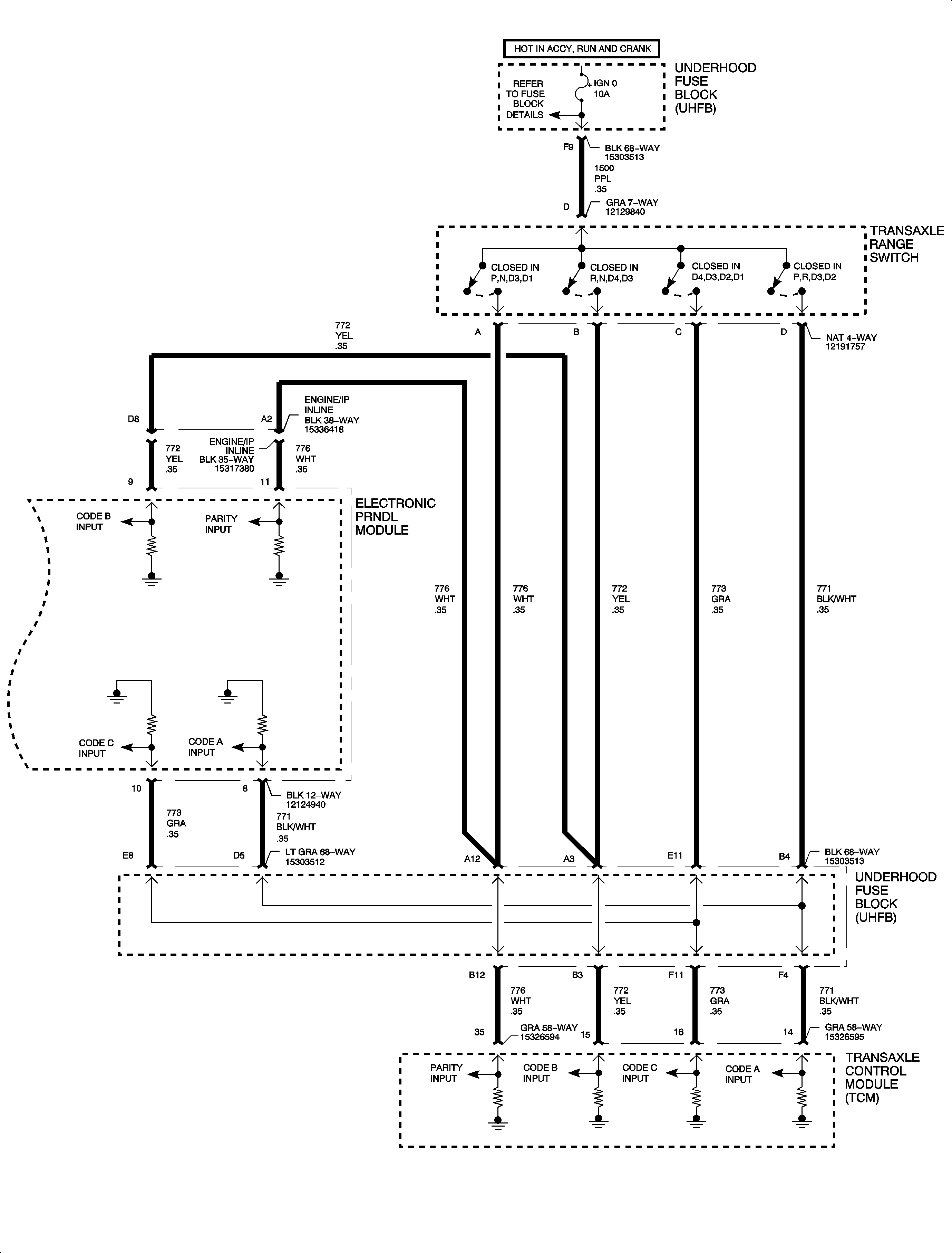
Shift Lock Control Schematics L81

Figure 1:

1 of 2


Object Number: 896085  Size: FP
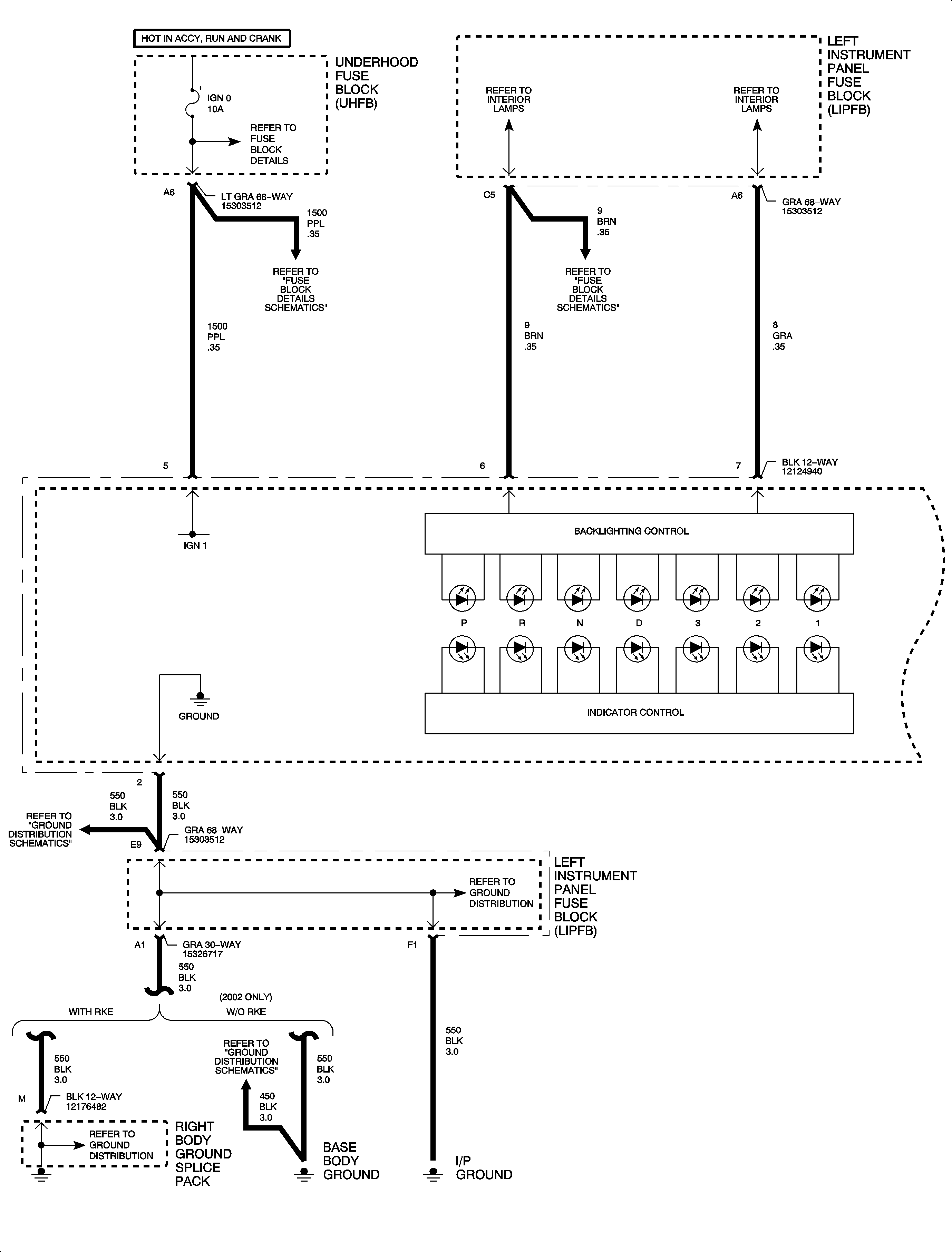
Figure 2:

2 of 2


Object Number: 896089  Size: FP