GM Service Manual Online
For 1990-2009 cars only
Makes
🢒
Saturn
🢒
2002
🢒
L300/LW300
🢒
Restraints
🢒
SIR
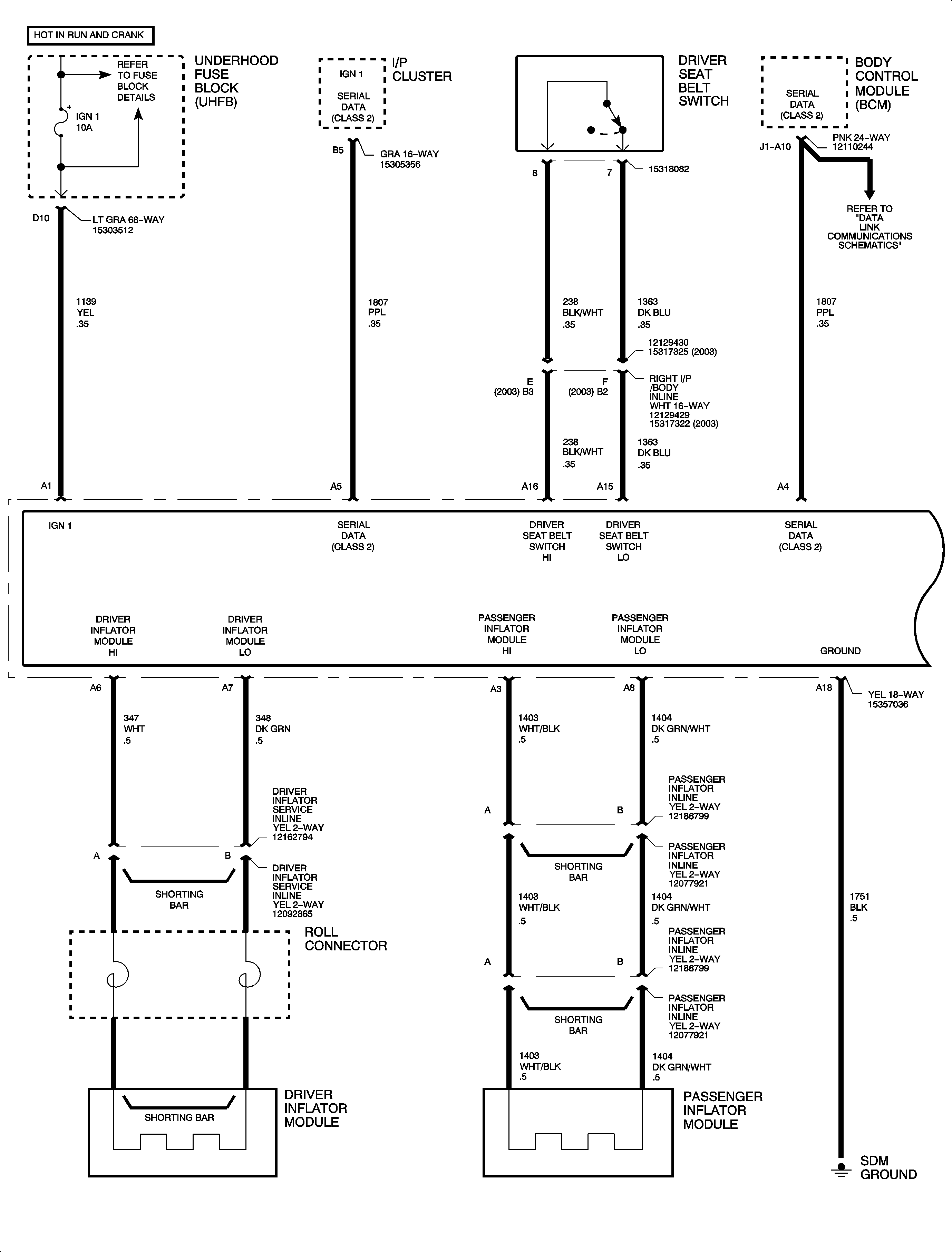
🢒 SIR Schematics
Figure
1:
(1 of 2)
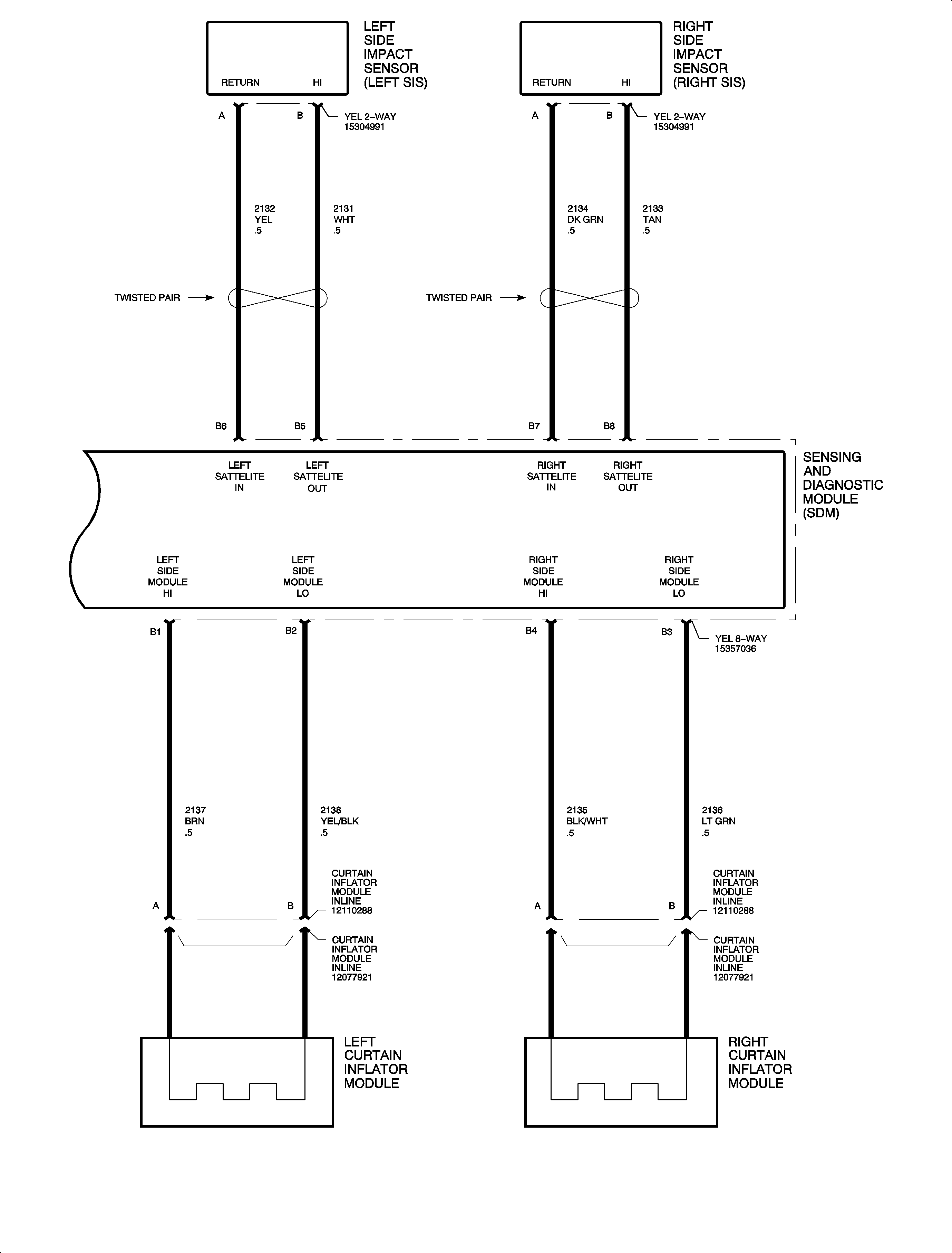
Figure
2:
(2 of 2)