GM Service Manual Online
For 1990-2009 cars only

Object Number: 895642  Size: MF

Right Curtain Deploymjent Loop Open


Object Number: 895642  Size: MF

Circuit Description

When the ignition switch is turned on and during vehicle operation, the SDM performs tests to detect system faults. One test the SDM performs is to monitor the inflator module high circuit and the inflator module low circuit voltage difference. By monitoring the voltage difference, the SDM is able to calculate the loop resistance. High resistance indicates an open somewhere in the deployment loop.

Conditions for Setting the DTC

DTC B0029 can be set when the loop resistance is high. The following conditions must be met to set this DTC:

    • Ignition voltage is present at the SDM and continuous.
    • The deployment loop resistance is over 4.8 ohms or circuit 2135 is under 2.4 volts with deployment loop resistance over 6 ohms.
    • The fault is present for half a second.

Action Taken When the DTC Sets

    • DTC B0029 will set.
    • The air bag telltale will be on.

Diagnostic Aids

    • When attempting to diagnose an intermittent loop fault, use the scan tool to monitor the current DTCs. Wiggle the wires and check the connections while watching for a current DTC to appear and/or disappear on the scan tool.
    • Always start the diagnosis of the SIR DTCs with an inspection of the wiring and the components for visible damage.
    • An open in circuits 2135 or 2136 to the inflator module could cause this DTC.
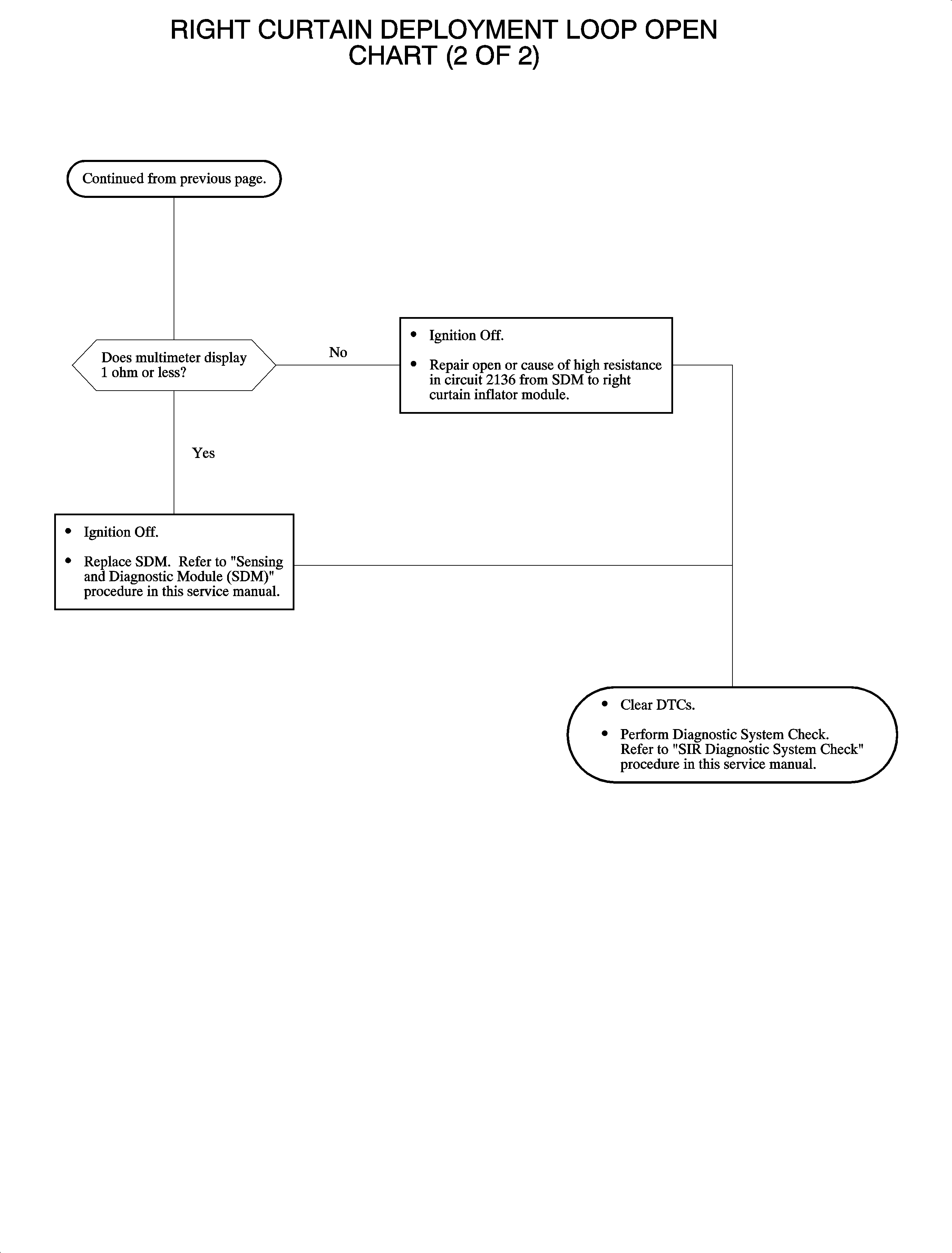
    • Always perform the Diagnostic System Check - SIR before using this chart.

B0029


Object Number: 890636  Size: FP

Object Number: 890637  Size: FP