GM Service Manual Online
For 1990-2009 cars only

Object Number: 895642  Size: MF

Circuit Description

When the ignition switch is turned on and during vehicle operation, the SDM performs tests to detect the system faults. One test the SDM performs is to monitor the deployment loop high circuit and deployment loop low circuit voltage difference. By monitoring the voltage, the SDM is able to detect when the loop voltage is between 2.4 and 6.0 volts.

Conditions for Setting the DTC

DTC B0030 can be set when the loop voltage is out of range. The following conditions must be met to set this DTC.

    • The ignition voltage is present at the SDM and continuous.
    • The deployment loop voltage is over 6 volts or under 2.4 volts with the deployment loop resistance under 6 ohms.
    • The fault is present for half a second.

Action Taken When the DTC Sets

    • DTC B0030 will set.
    • The air bag telltale will be on.

Diagnostic Aids

    • When attempting to diagnose and intermittent loop fault, use the scan tool to monitor the current DTCs. Wiggle the wires and check the connections while watching for a current DTC to appear and/or disappear on the scan tool
    • Always start the diagnosis of the SIR DTCs with an inspection of the wiring and the components for visible damage.
    • A short to ground in circuits 2135 or 2136 could cause this DTC.
    • A short between circuits 2135 or 2136 and another vehicle circuit could cause this DTC.
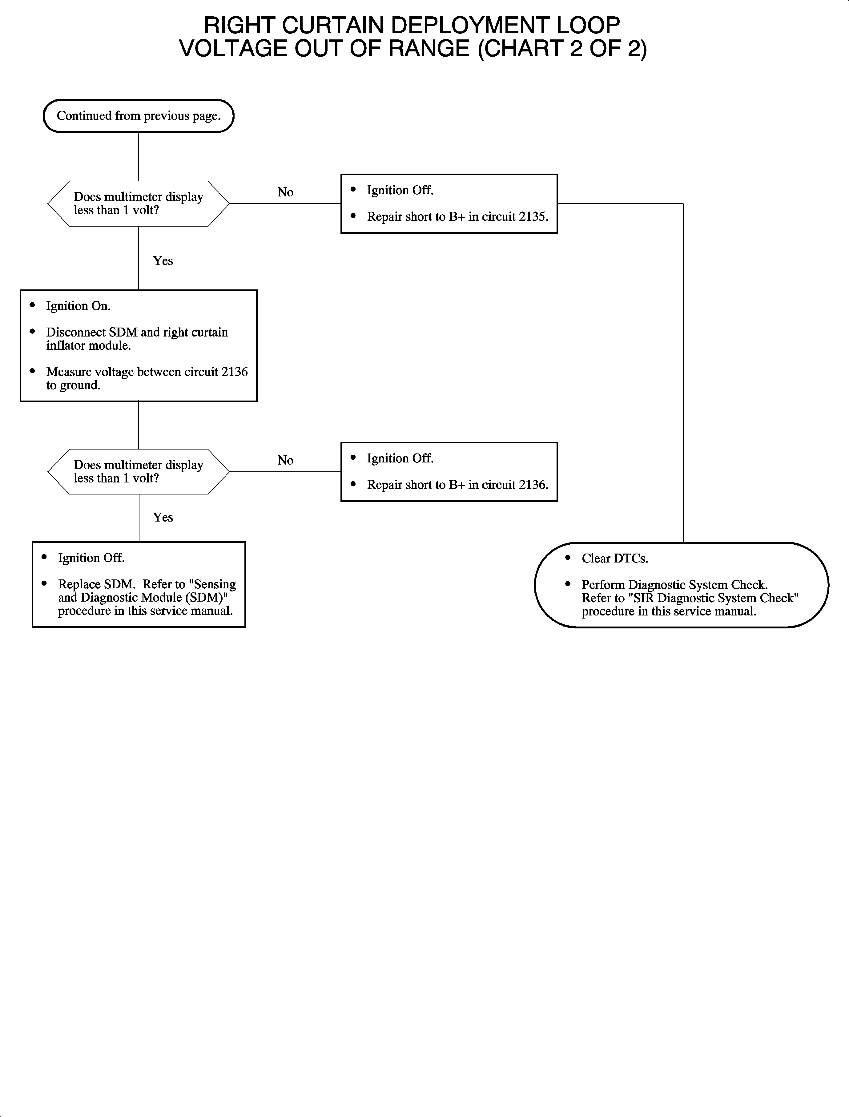
    • Always perform the Diagnostic System Check - SIR procedure before using this chart.

B0030


Object Number: 890640  Size: FP

Object Number: 890643  Size: FP