GM Service Manual Online
For 1990-2009 cars only
Makes
🢒
Saturn
🢒
2002
🢒
L300/LW300
🢒
Restraints
🢒
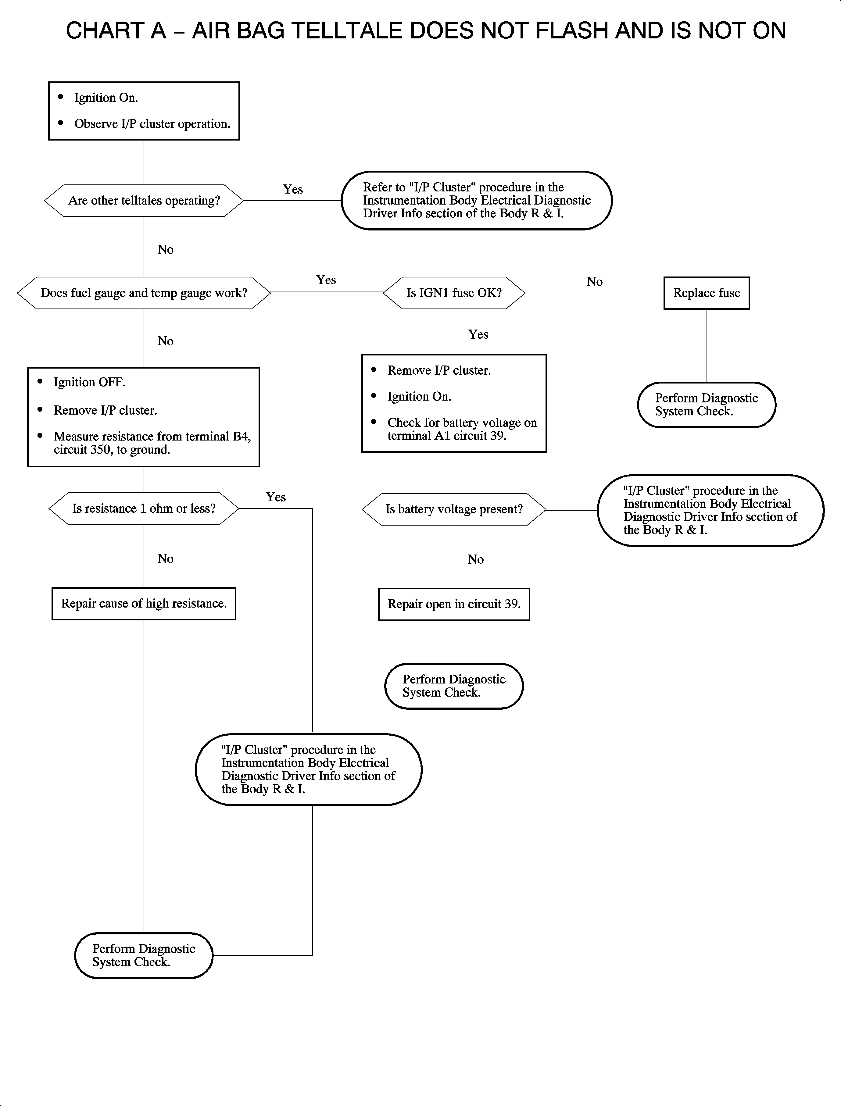
SIR
🢒 Air Bag Indicator Does Not Come ON