GM Service Manual Online
For 1990-2009 cars only

SYMPTOM

PROCEDURE

Both the left and right heated seats are inoperable.

    • If the heated seat switch light emitting diode (LED) does not turn On, check the 10A IGN 3 fuse in the left instrument panel fuse block (LIPFB) or check either the rear defog or A/C recirc functionality.
    • If the heated seat switch LED does turn On, but the seat does not heat, check the 20A HTD SEAT fuse in the right instrument panel fuse block (RIPFB).
    • If the fuse is blown, check:
       - For a blown IG 3 fuse check circuit 641 (BRN), located between the LIPFB terminal F12 and the heated seat switch -- terminal H for the left seat or terminal A for the right seat.
       - For a blown HTD SEAT fuse check circuit 141 (BRN), located between the RIPFB terminal A9 and the seat terminal 3, for both the left and right seats.
    • Check the operation of both heated seats.

Only the left or right heated seat is inoperable.

Chart 1

The heated seat works in LO, but not in the HI position or works in HI, but not in the LO position.

    • Replace the heated seat switch.
    • Check the operation of the heated seat.

All of the power seat functions are inoperable -- driver seat only.

Chart 2

The power forward/backward seat adjuster is inoperable -- driver seat only.

Chart 3

The power seat bottom height adjuster is Inoperable -- driver seat only.

Chart 4

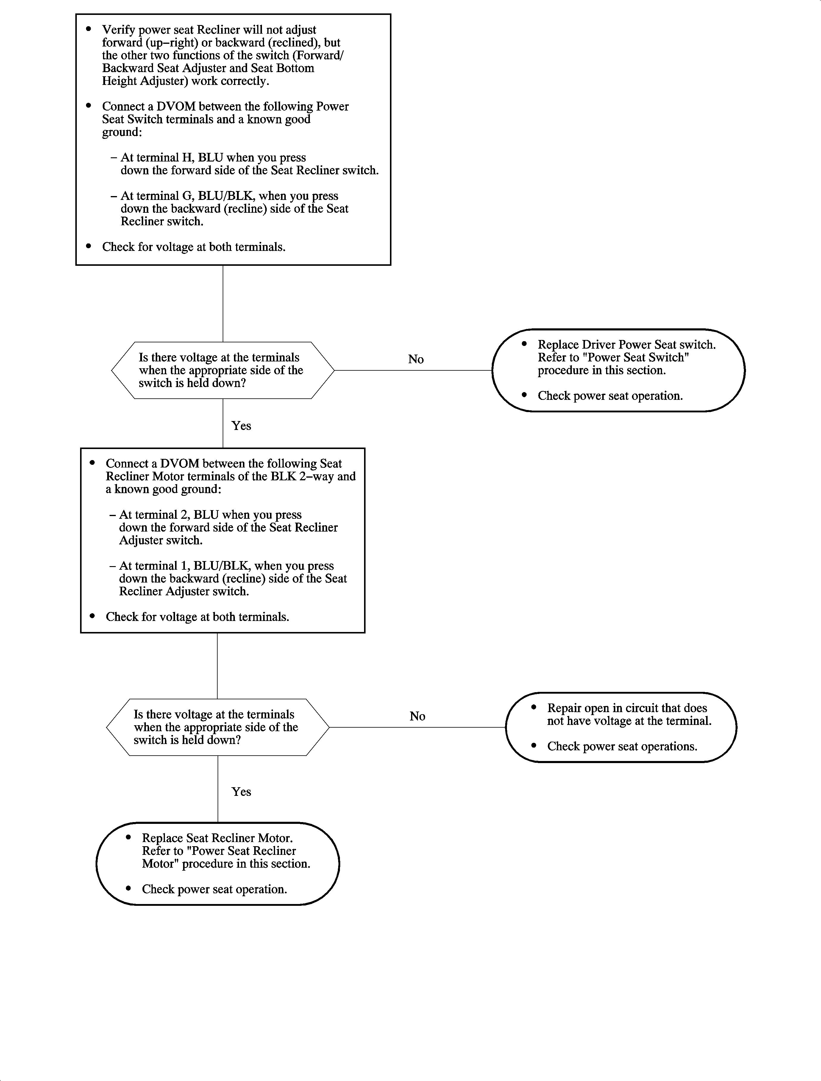
The power seat recliner is inoperable -- driver seat only.

Chart 5

Chart 1


Object Number: 890271  Size: FP

Object Number: 890272  Size: FP

Chart 2


Object Number: 890273  Size: FP

Chart 3


Object Number: 890275  Size: FP

Chart 4


Object Number: 890277  Size: FP

Chart 5


Object Number: 890280  Size: FP