GM Service Manual Online
For 1990-2009 cars only

Left and Right Mirrors Won't Heat; Rear Defog Works - Chart 1


Object Number: 898590  Size: FP

Left or Right Mirrors Won't Heat; Rear Defog Works - Chart 2


Object Number: 898594  Size: FP

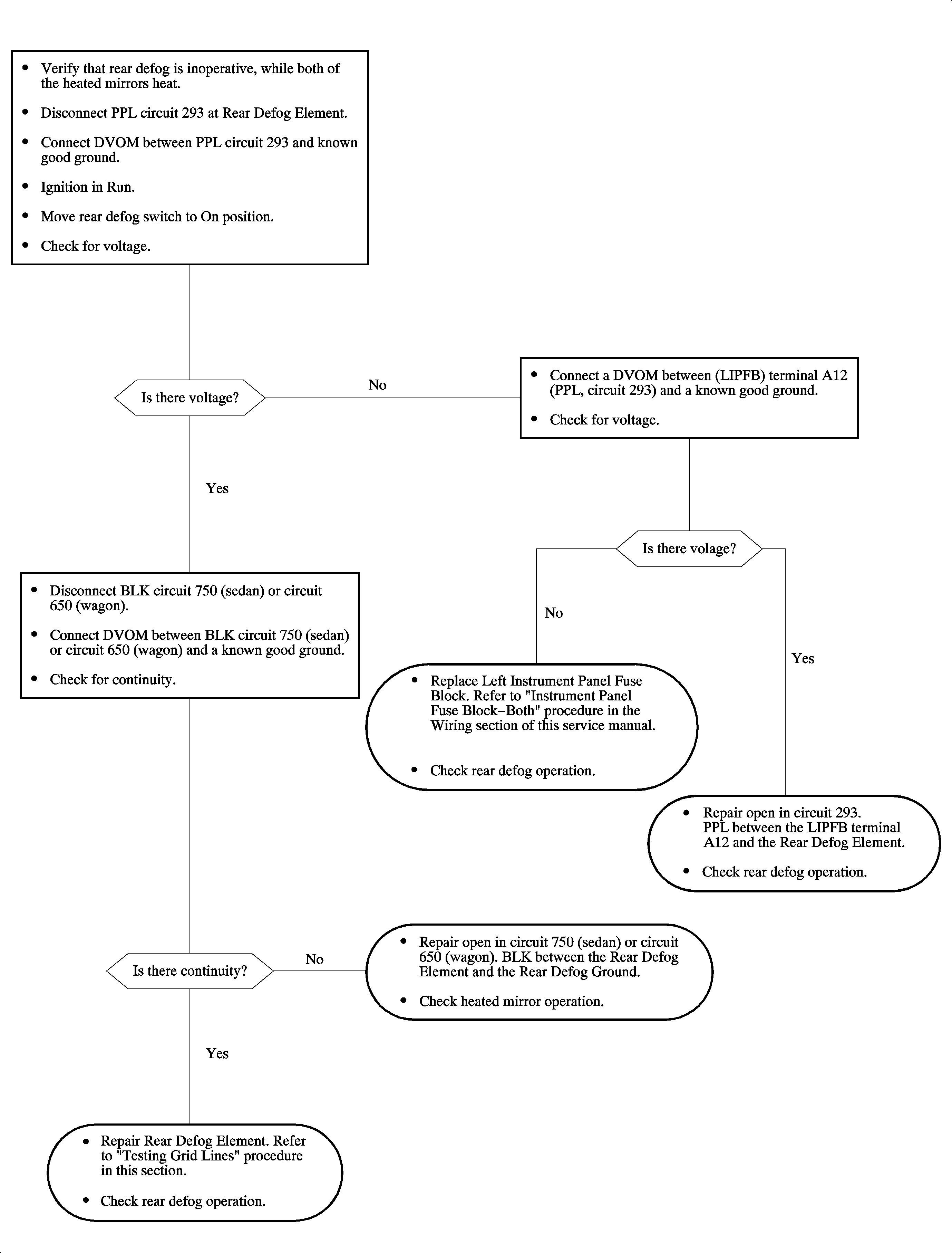
Rear Defog Won't Heat; Both Heated Mirrors Work - Chart 3


Object Number: 898599  Size: FP

Heated Mirrors and Rear Defog Inoperable - Chart 4


Object Number: 898615  Size: FP

Object Number: 898619  Size: FP