GM Service Manual Online
For 1990-2009 cars only

Symptom

Procedure

Decklid/liftgate inoperative lock and unlock functions operate normally

Chart 1

Lock and unlock functions on the transmitter and interior door switches inoperative.

Decklid/liftgate operate normally.

Check the CKT 450 for an open between the RIPFB and the right body ground splice pack. If OK, replace the body control module (BCM). In addition, check circuits 195, 194, and 1391.

Lock function inoperative, unlock function operates normally.

Chart 2

Lock function inoperative, only the driver door unlock function operates.

Monitor all the lock relay feedback on a scan tool while activating the locks. The feedback should follow the command. If not, check the door lock relay in RIPFB or CKT 195, for an open/short-to-ground. If OK, replace the BCM.

Lock and unlock functions inoperative for the driver door. Lock and unlock functions for all the other doors operate normally.

Check for an open in the CKT 294, 340, 780, 781, or 295 or the driver door lock motor. Check the driver door jamb switch. If OK, replace the BCM.

Unlock function inoperative for all the doors except the driver door. Lock function operates normally.

Monitor the passenger unlock relay feedback on a scan tool while activating the locks. Feedback should follow command. If not, check for an open CKT 194 or other doors unlock relay. If OK, replace the BCM.

The driver door lock inoperative. Switch also does not lock the other doors. Passenger door switch operates normally.

Check for an open/short-to-ground in the CKT 340 or the CKT 780 between the RIPFB and the driver door switch. Check the driver door switch. If OK, replace the BCM.

The passenger door lock inoperative. The switch also does not lock the other doors. The driver door switch operates normally.

Check for an open/short-to-ground in the CKT 340 or the CKT 781 between the RIPFB and the passenger door switch. Check the passenger door switch. If OK, replace the BCM.

The driver door unlock inoperative. The switch also does not unlock the other doors. The passenger door switch operates normally.

Check for an open/short-to-ground in the CKT 340 or 780 between the RIPFB and the drivers door switch. Check the driver door switch. If OK, replace the BCM.

The passenger door lock and unlock inoperative. The driver door switch operates normally.

Check for an open/short-to-ground in CKT 340 or CKT 781 between the RIPFB and the passenger door switch. Check the passenger door switch. If OK, replace the BCM.

The right rear door lock and unlock inoperative.

Check for an open/short-to-ground in CKT 294 or motor or CKT 295. If OK, check the door linkage.

The left rear door lock and unlock inoperative.

Check for an open/short-to-ground on CKT 294 or motor or CKT 295. If OK, check the door linkage.

The illuminated entry does not work with the lock and unlock.

Refer to Interior Lamps.

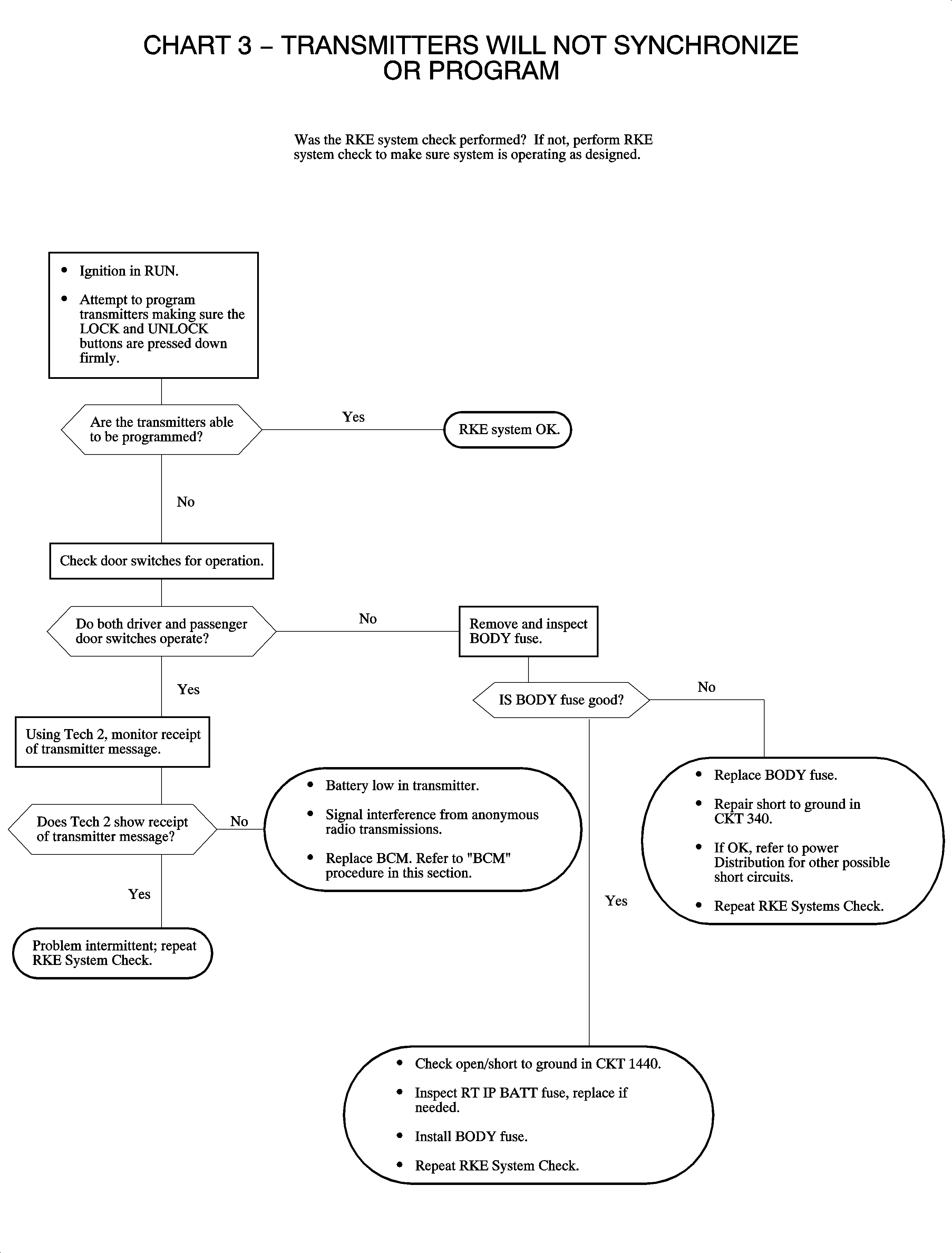
The transmitters will not synchronize or program.

Chart 3

RKE system interferes with the other system frequencies.

The RKE system operates on a radio frequency subject to the Federal Communications Commission (FCC) Regulations. The Saturn RKE system complies with Part 15 of the FCC Rules. Other systems may not. Inform the customer that changes or modifications to the RKE system could violate the FCC regulations.

Saturn Security System inoperative.

Perform the Saturn Security System check.

Saturn Security System will not arm, RKE still functions.

Perform the Saturn Security System check.

DRL lamps do not flash when the system is activated.

Chart 4

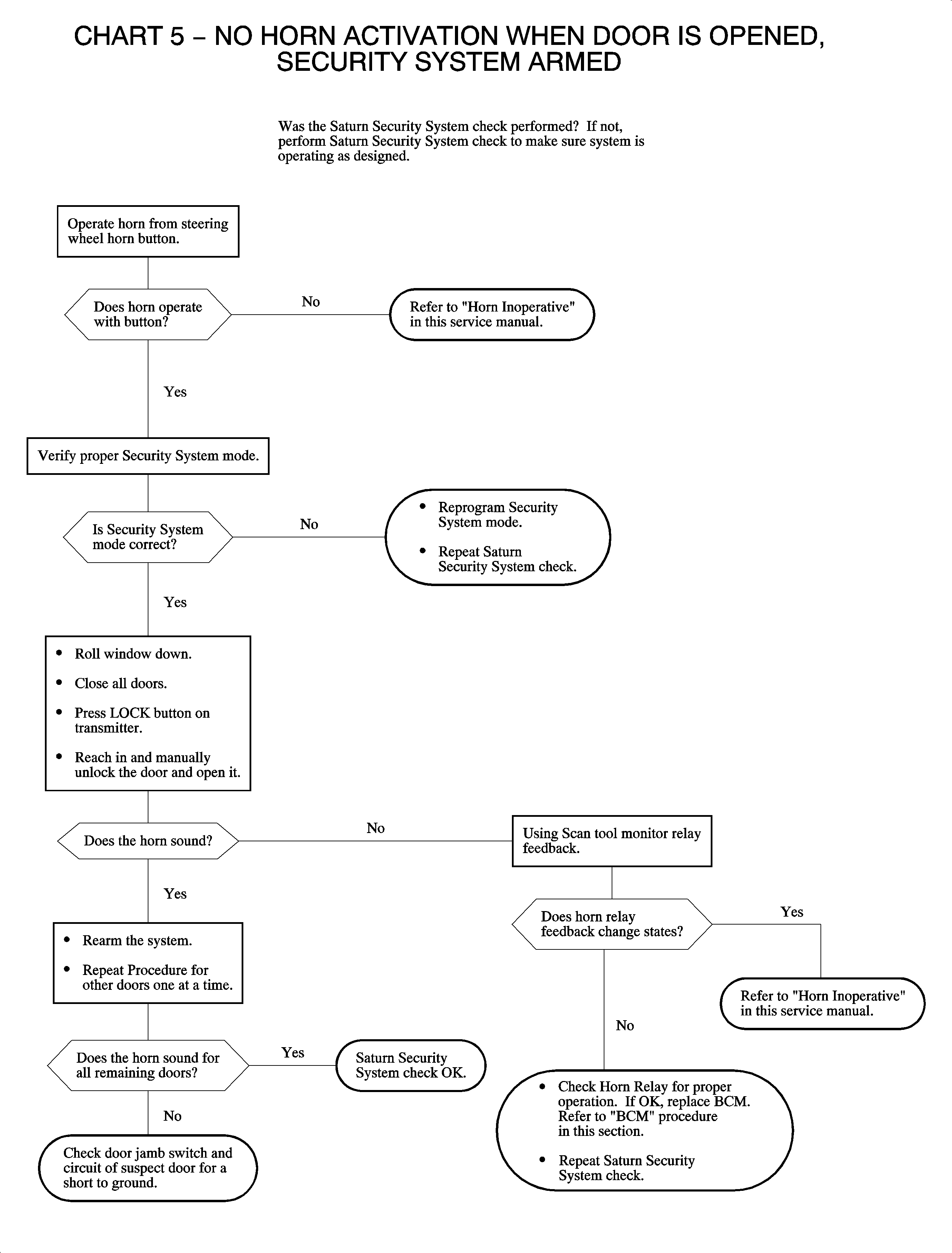
No horn activation when the door is opened and the security system is armed.

Chart 5

No horn activation or DRL lamp flash when the ignition is turned with the security system armed.

Chart 6

Dome lamp operates in the ON position, but not in the DOOR position.

Chart 7

Dome lamp stays on after the system is armed.

With the dome lamp switch in the door position, all doors closed, and the security system not armed, if the dome lamp is on, refer to dome lamp diagnosis.

Panic feature inoperative.

Press the panic button on all the transmitters. If all the transmitters will not operate the panic feature, replace the RKE module.

Steering wheel will not unlock

Chart 8

Key difficult to remove from the ignition hook

Chart 9


Object Number: 890708  Size: FP

Object Number: 890849  Size: FP

Object Number: 890709  Size: FP

Object Number: 890710  Size: FP

Object Number: 890789  Size: FP

Object Number: 890791  Size: FP

Object Number: 890793  Size: FP

Object Number: 890794  Size: FP

Object Number: 890803  Size: FP

Object Number: 890805  Size: FP

Object Number: 890802  Size: FP

Object Number: 891346  Size: FP