GM Service Manual Online
For 1990-2009 cars only
Table 1: I/P Cluster Inputs

Symptom

Action

ABS telltale at all times On

Refer to ABS diagnostics in Brake Service Manual.

ABS telltale does not illuminate

    • Perform the bulb check.
    •  If the ABS telltale does not illuminate, replace the cluster.

Speedometer inaccurate

    • Connect a scan tool, lift the drive wheels, start the engine and place the shifter in drive.
    • If the scan tool does not display vehicle speed, refer to Engine Emission Controls.
    • If the scan tool does display vehicle speed, perform the I/P Cluster Lamp and Gage test with a scan tool.
    •  If the speedometer does not sweep, replace the cluster.

Speedometer Inoperative

Check for DTCs.

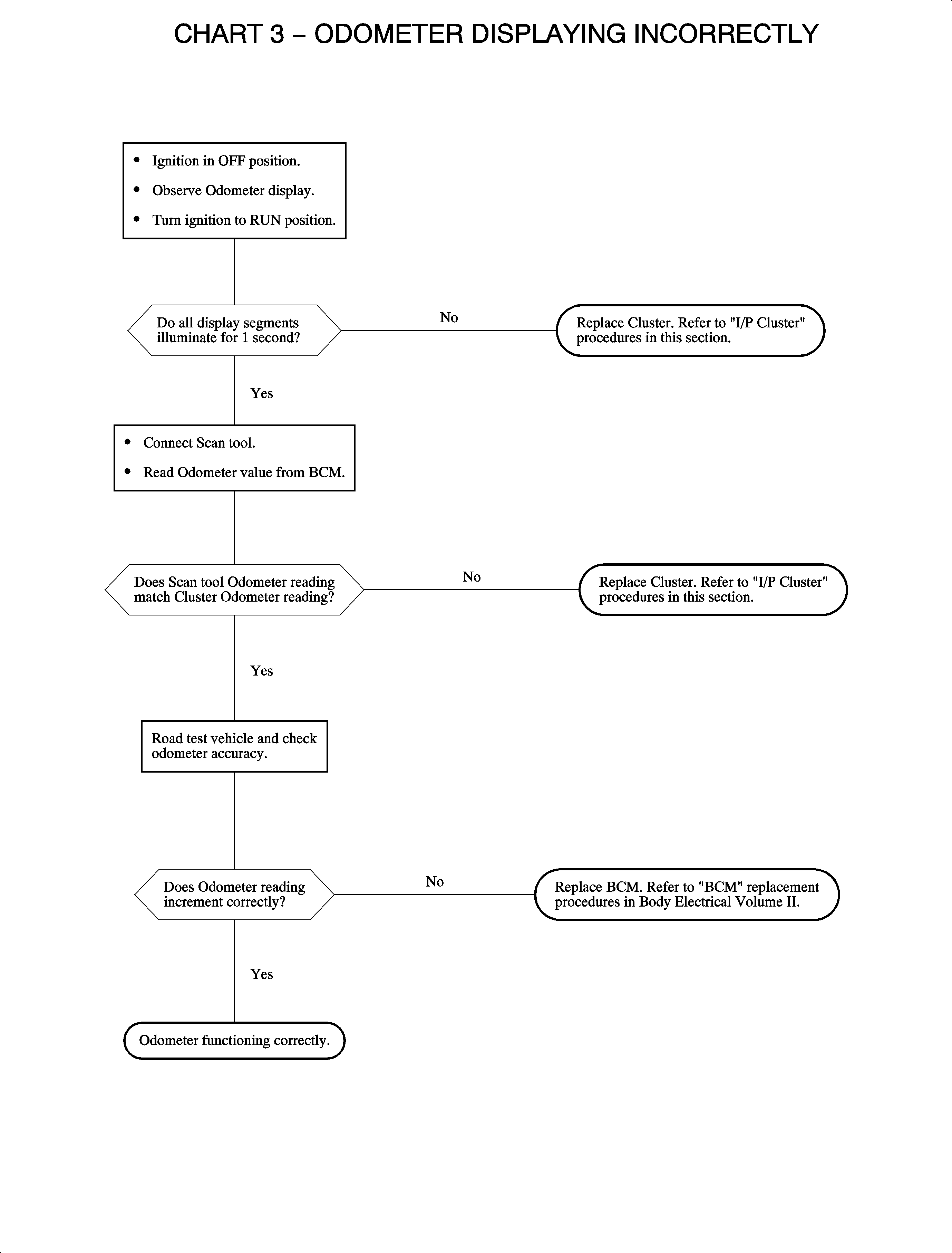
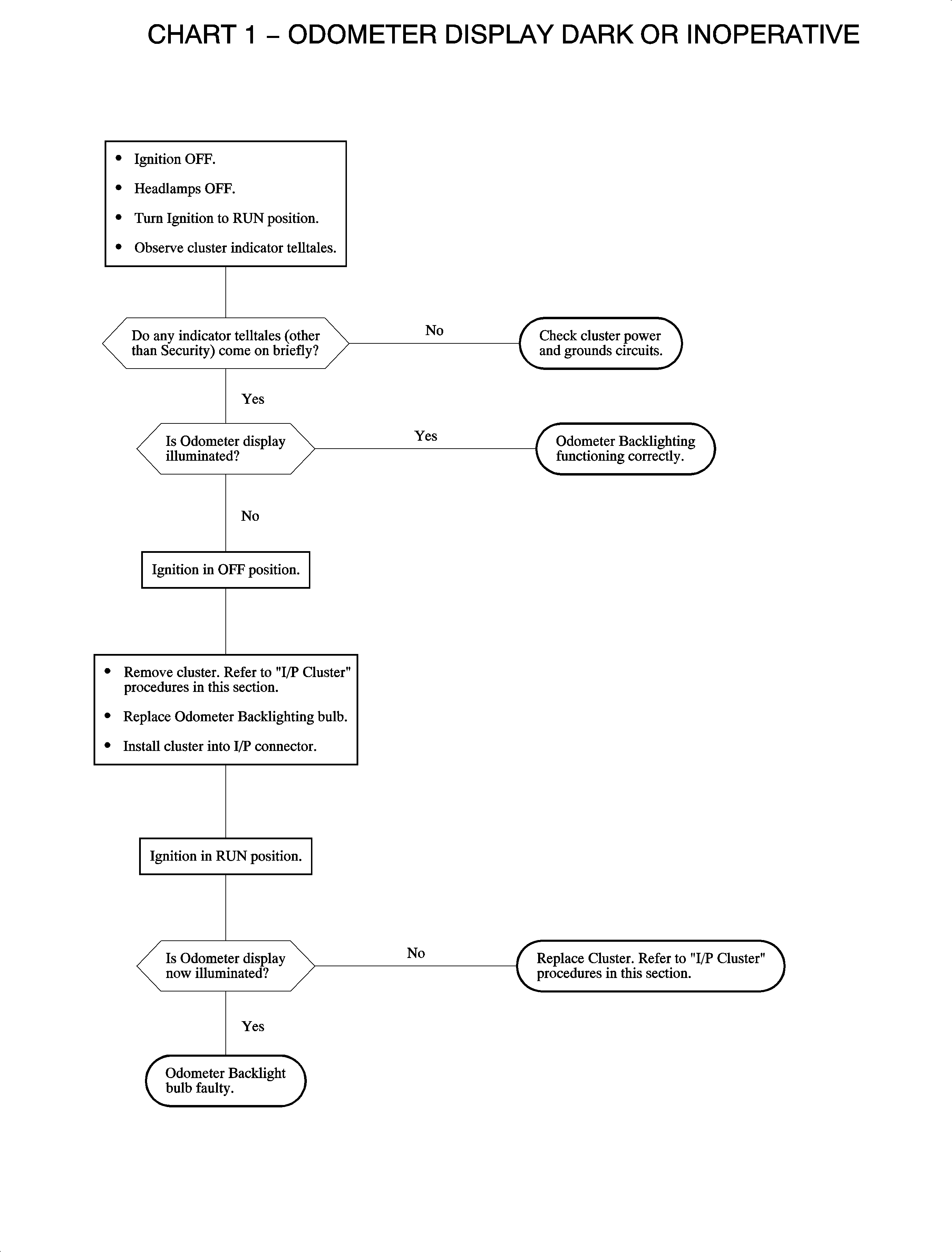
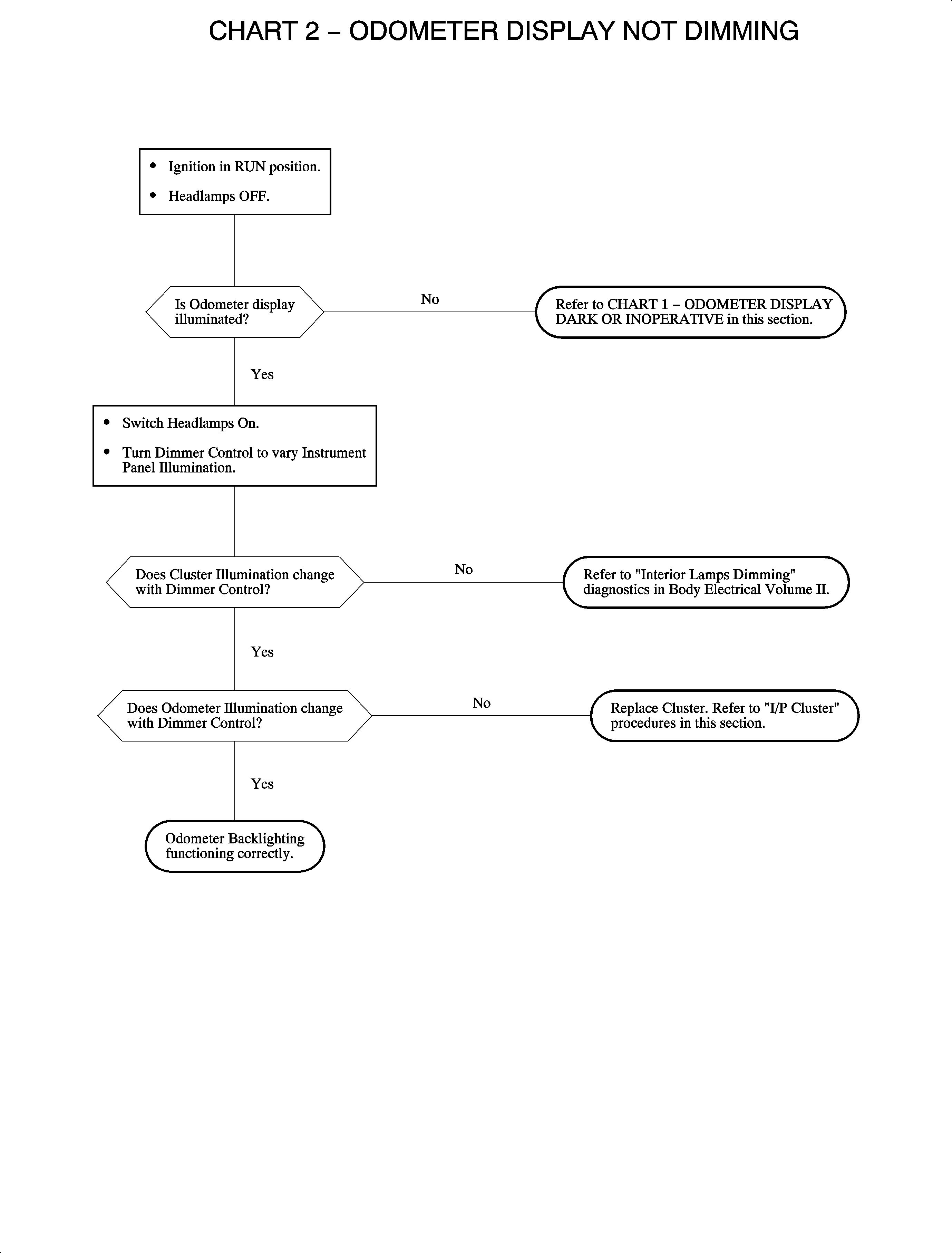
Odometer dark, not dimming, or displaying incorrectly

See Chart 1-3.

Tachometer Inaccurate

    • Connect a scan tool and start the engine.
    •  If the scan tool does not display engine RPM, refer to Engine Emission Controls.
    •  If the scan tool does display the engine RPM, perform the I/P cluster lamp and gage test with a scan tool.
    •  If the tachometer does not sweep, replace the cluster.

Coolant Temperature Gage Inoperative

    • If the coolant gage is inaccurate refer to the BCM section of scan tool and read coolant gage position from BCM
    • Connect a scan tool and start the engine.
    • If the scan tool does not display coolant temperature, refer to Engine Emission Controls.
    •  If the scan tool does display coolant temperature, perform the I/P cluster lamp and gage test with a scan tool.
    •  If the coolant temperature gage does not sweep, replace the cluster.

Fuel Gage Inoperative

    • If the coolant gage is inaccurate refer to the BCM section of scan tool for the gage position from the BCM
    • Connect a scan tool with the ignition On.
    •  If the scan tool does not display the fuel level, refer to Engine Fuel System.
    •  If the scan tool does display the fuel level, perform the I/P cluster lamp and gage test with a scan tool.
    •  If the fuel gage does not sweep, replace the cluster.

Air Bag Readiness Telltale does not Illuminate

    • Perform the bulb check.
    •  If the air bag readiness telltale does not illuminate, replace the cluster.
    •  If the telltale does illuminate. Refer to SIR Diagnosis in SIR.

Air Bag Readiness telltale On at all times

Refer to SIR Diagnosis in SIR.

Charging System telltale does not illuminate

    • Perform the I/P cluster lamp and gage test with a scan tool.
    •  If the charging system telltale does not illuminate, replace the cluster.
    •  If the telltale does illuminate. Refer to Starting and Charging in Engine.

Charging System telltale On at all times

Refer to Electrical in Engine.

Low Traction telltale On at all times

Refer to ABS Diagnostics in Brakes.

Low Traction telltale does not illuminate

    • Perform the I/P cluster lamp and gage test with a scan tool.
    • If the low traction telltale does not illuminate, replace the cluster.
    • If the telltale does illuminate . Refer to ABS Diagnostics in Brakes.

Brake System Warning telltale On at all times

Refer to ABS Diagnostics in Brakes.

Brake System Warning telltale does not illuminate

    • Perform the I/P cluster lamp and gage test with a scan tool.
    • If the brake system warning telltale does not illuminate, replace the cluster.
    •  If the telltale does illuminate. Refer to ABS Diagnostics in Brakes.

Engine Coolant Temperature Warning telltale On at all times

Refer to Engine Cooling in Engine Mechanical.

Engine Coolant Temperature Warning telltale does not illuminate

    • Perform the I/P cluster lamp and gage test with a scan tool.
    • If the engine coolant temperature warning telltale does not illuminate, replace the cluster.
    •  If the telltale does illuminate. Refer to Engine Cooling in Engine Mechanical.

Daytime Running Lamps (DRL) telltale On at all times

Refer to Lighting.

Daytime Running Lamps (DRL) telltale does not illuminate

    • Perform the I/P cluster lamp and gage test with a scan tool.
    •  If the DRL telltale does not illuminate, remove and inspect the bulb.
    •  If the bulb is not good, replace the bulb. If good, replace the cluster.
    •  If the telltale does illuminate. Refer to Lighting.

High Beam telltale On at all times

Refer to Lighting.

High Beam telltale does not illuminate

    • Perform the I/P cluster lamp and gage test with a scan tool.
    • If the high beam telltale does not illuminate, remove and inspect the bulb.
    •  If the bulb is not good, replace the bulb. If good, replace the cluster.
    •  If the telltale does illuminate. Refer to Lighting.

Low Coolant Warning telltale On at all times

Refer to Engine Cooling in Engine Mechanical.

Low Coolant Warning telltale does not illuminate

    • Perform the I/P cluster lamp and gage test with a scan tool.
    •  If the low coolant warning telltale does not illuminate, replace the cluster.

Low Fuel telltale On at all times

Refer to Fuel System in Engine Controls.

Low Fuel telltale does not illuminate

    • Perform the I/P cluster lamp and gage test with a scan tool.
    • If the low fuel telltale does not illuminate, replace the cluster.
    •  If the telltale does illuminate. Refer to Fuel System in Engine.

Washer Fluid Low telltale On at all times

Refer to Wiper/Washer.

Washer Fluid Low telltale does not illuminate

    • Perform the I/P cluster lamp and gage test with a scan tool.
    • If the washer fluid low telltale does not illuminate, replace the cluster.
    •  If the telltale does illuminate. Refer to Wiper/Washer.

Change Oil Soon telltale On at all times

Refer to Lubrication in Engine Mechanical.

Change Oil Soon telltale does not illuminate

    • Perform the I/P cluster lamp and gage test with a scan tool.
    •  If the change oil soon telltale does not illuminate, replace the cluster.

Engine Oil Pressure telltale On at all times

Refer to Lubrication in Engine Mechanical.

Engine Oil Pressure telltale does not illuminate

    • Perform the I/P cluster lamp and gage test with a scan tool.
    • If the engine oil pressure telltale does not illuminate, replace the cluster.
    •  If the telltale does illuminate. Refer to Lubrication in Engine.

Reduced Power telltale On at all times

Refer to Engine Controls.

Reduced Power telltale does not illuminate

    • Perform the I/P cluster lamp and gage test with a scan tool.
    • If the reduced power telltale does not illuminate, replace the cluster.
    •  If the telltale does illuminate. Refer to Engine Controls.

Security telltale On at all times

Refer to Locks and Security

Security telltale does not illuminate

Refer to Locks and Security.

Decklid/Liftgate Ajar telltale On at all times

Refer to Locks and Security.

Decklid/Liftgate Ajar telltale does not illuminate

    • Perform the I/P cluster lamp and gage test with a scan tool.
    • If the decklid/liftgate ajar telltale does not illuminate, replace the cluster.
    • If the telltale does illuminate. Refer to Locks and Security.

Left or Right Turn indicator On at all times or does not illuminate

Refer to Lighting.

(MIL) Service Engine Soon telltale On at all times

Refer to Engine Controls.

(MIL) Service Engine Soon telltale does not illuminate

    • Inspect the indicator visually by turning the ignition key to RUN.
    • If the MIL does not illuminate, replace the cluster.

Service (wrench) telltale On at all times

Check for DTCs and refer to appropriate system section.

Service (wrench) telltale does not illuminate

    • Perform the I/P cluster lamp and gage test with a scan tool.
    • If the service (wrench) telltale does not illuminate, replace the cluster.
    •  If the telltale does illuminate, check for DTCs and refer to appropriate system section.

Shift Up telltale On at all times

    • Perform the I/P cluster lamp and gage test with a scan tool.
    • If the shift up telltale does not illuminate, replace the cluster.
    • If the telltale does illuminate, refer to diagnostic section of Manual Transaxle.

Cluster illumination inoperative or on at all times

Refer to Lighting.

Safety Belt Reminder telltale On at all times

Refer to Safety Belt in Restraints.

Safety Belt Reminder telltale does not illuminate

Refer to Safety Belt in Restraints.

Multiple indicators are dim with key On

    • Check for open BCM/CLUSTER 15A fuse.
    • Check for open in CKT 2540 to the cluster.

Object Number: 891456  Size: FP

Object Number: 891332  Size: FP

Object Number: 891334  Size: FP

I/P Cluster Inputs

Telltale, Gage or Lamp

Input to BCM

Input to Cluster

Direct Wire

Serial Data

Direct Wire

Serial Data

Antilock Brake System (ABS)

EBTCM

--

--

BCM

Low Traction

EBTCM

--

--

BCM

Air Bag Readiness

--

--

--

SDM

Brake System Warning

X

--

--

BCM

Engine Coolant Temperature Warning

--

ECM (L81)

PCM (L61)

--

BCM

Daytime Running Lamps (DRL)

X

--

--

BCM

Charging System

--

ECM

--

BCM

High Beam

X

--

--

BCM

Left Turn Signal

--

--

X

--

Low Coolant Warning

X

--

--

BCM

Low Fuel

--

ECM (L81)

PCM (L61)

--

BCM (L81)

PCM (L61)

Washer Fluid Low

X

--

--

BCM

(MIL) Service Engine Soon

--

ECM

--

BCM (L81)

PCM (L61)

Change Oil Soon

--

ECM (L81)

PCM (L61)

--

BCM

Engine Oil Pressure

--

ECM

--

BCM (L81)

PCM (L61)

Reduced Power (V6 Only)

--

ECM

--

BCM

Right Turn Signal

--

--

X

--

Safety Belt Reminder

--

--

--

SDM

Security

X

--

BCM

--

Service (Wrench)

--

ECM (L81)

PCM (L61)

--

BCM

Decklid/Liftgate Ajar

X

--

--

BCM

Shift Up

--

--

--

PCM

Speedometer

--

ECM (L81)

PCM (L61)

--

BCM

Odometer

--

ECM (L81)

PCM (L61)

--

BCM

Tachometer

--

ECM (L81)

PCM (L61)

--

BCM

Fuel Gage

--

ECM (L81)

PCM (L61)

--

BCM

Coolant Gage

--

ECM (L81)

PCM (L61)

--

BCM

Illumination Lamps

Direct wire from the I/P dimmer switch

BCM

--

Odometer Backlighting

Direct wire from the I/P dimmer switch and headlamp switch

--

BCM