GM Service Manual Online
For 1990-2009 cars only

Sympton

Chart

Red LED on Mirror Inoperative

Chart 1

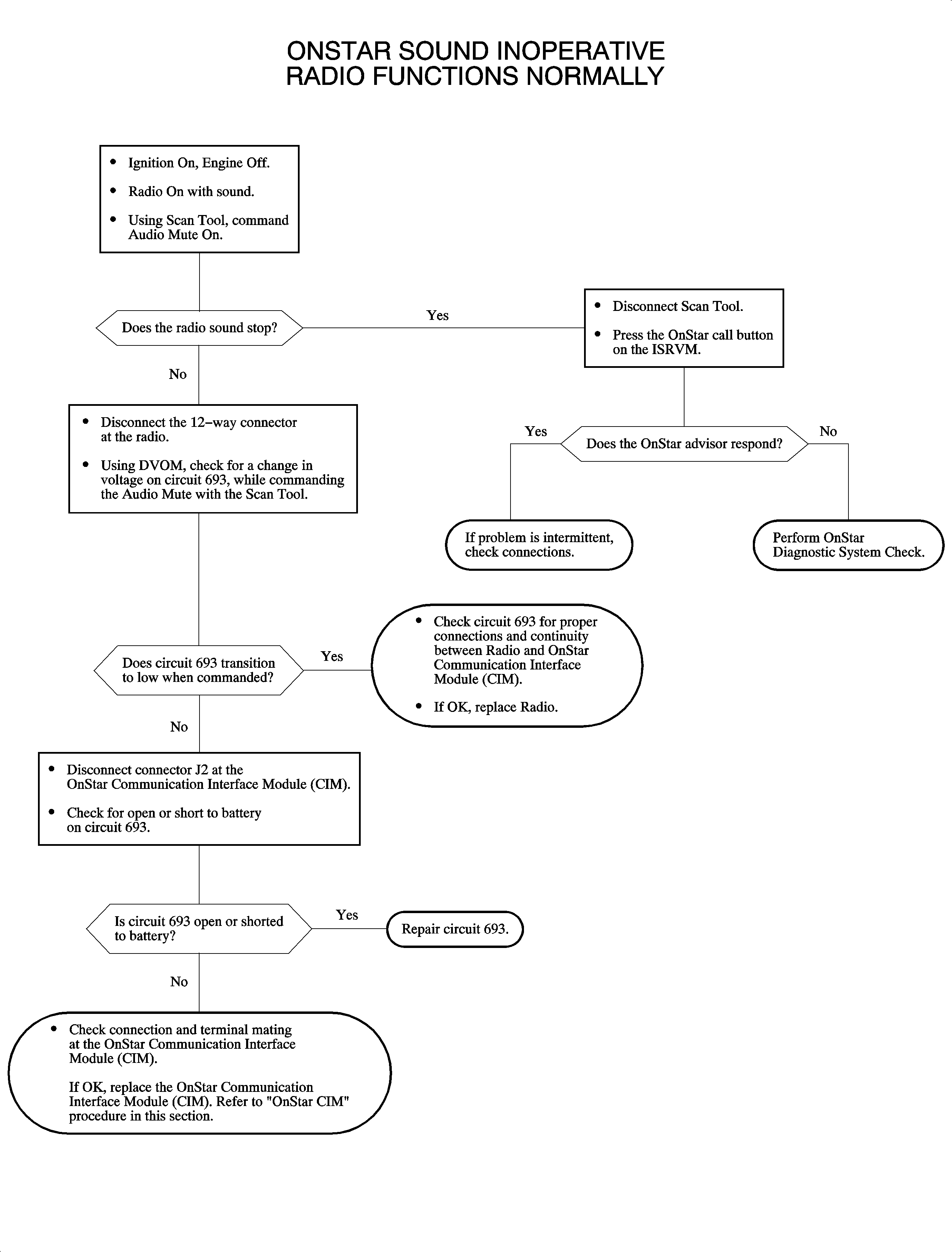
OnStar Sound Inoperative Radio Functions Normally

Chart 2

OnStar Sound Inoperative on One Side of Vehicle

Chart 3

Poor Sound While in the OnStar Mode

Chart 4

Green LED On Mirror Inoperative

Chart 5


Object Number: 891337  Size: FP

Object Number: 890843  Size: FP

Object Number: 890870  Size: FP

Object Number: 891341  Size: FP

Object Number: 891343  Size: FP