GM Service Manual Online
For 1990-2009 cars only

Symptom

Procedure

Important: Before proceeding with these diagnostics, check for DTCs. If DTCs are present, complete the associated diagnostics. If the condition still exists return to this chart.

All interior lamps inoperative when any door is opened

Go to Chart 1.

Dome lamp inoperative in ON position, OK in door position, Map lamps operate normally.

Faulty dome lamp switch

Dome lamp inoperative in DOOR position, OK in ON

Go to Chart 2.

Dome lamp inoperative in any position and both reading lamps inoperative

  1. Disconnect the dome lamp connector (BLK 3-way).
  2. Check for voltage at terminal C CKT 1732 ORN wire.
  3. • If OK, faulty Dome/Map lamp.
    •  If no voltage present - open in CKT 1732.

Either right or left sunshade mirror lamp inoperative

Go to Chart 3.

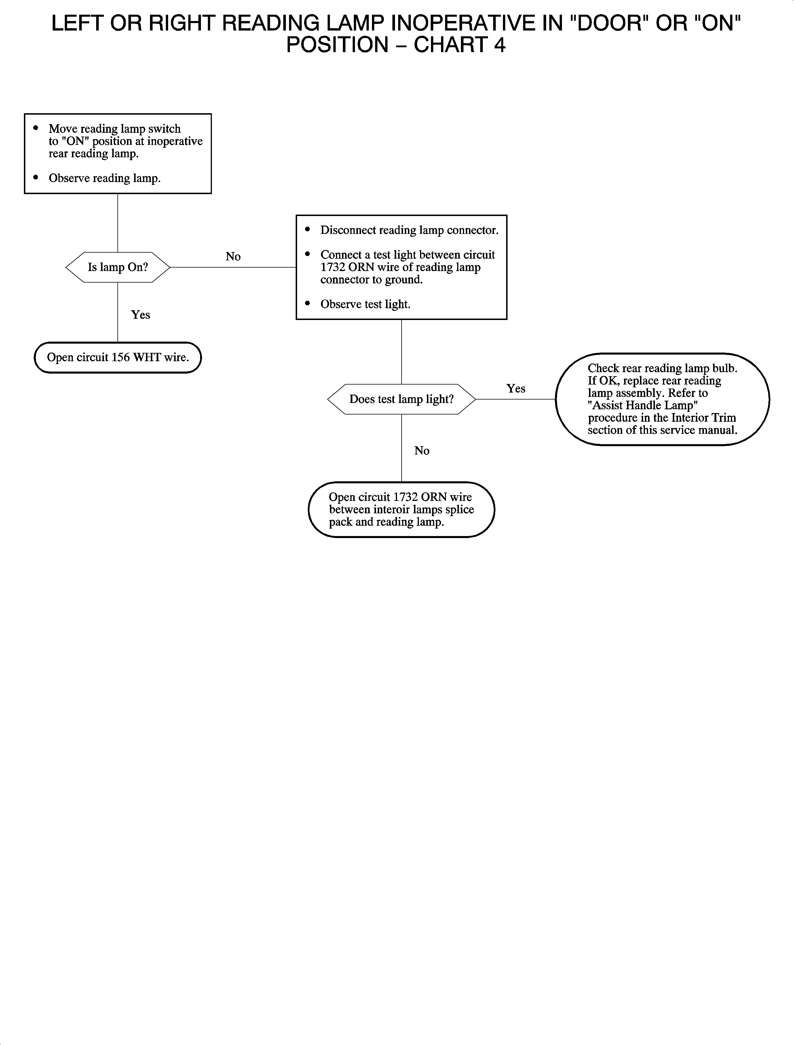
Either right or left rear reading lamp inoperative in ON or DOOR position

Go to Chart 4.

Rear reading lamp inoperative in ON or DOOR position

Go to Chart 5.

Battery rundown protection shorted to ground - B1482

Go to DTC B1482 .

Left rear reading lamp inoperative in ON or DOOR position

Go to Chart 6.

Chart 1 - All Interior Lamps Inoperative When Any Door Is Opened


Object Number: 890172  Size: FP

Chart 2 - Dome Lamp Inoperative in DOOR Position OK in ON


Object Number: 890173  Size: FP

Chart 3 - Right or Left Sunshade Mirror Lamp Inoperative


Object Number: 890175  Size: FP

Chart 4 - Left or Right Rear Reading Lamp Inoperative in DOOR or ON Position


Object Number: 890178  Size: FP

Chart 5 - Right Rear Reading Lamp Inoperative in DOOR or ON Position


Object Number: 890181  Size: FP

Chart 6 - Left Rear Reading Lamp Inoperative in DOOR or ON Position


Object Number: 890182  Size: FP