GM Service Manual Online
For 1990-2009 cars only

Circuit Operation

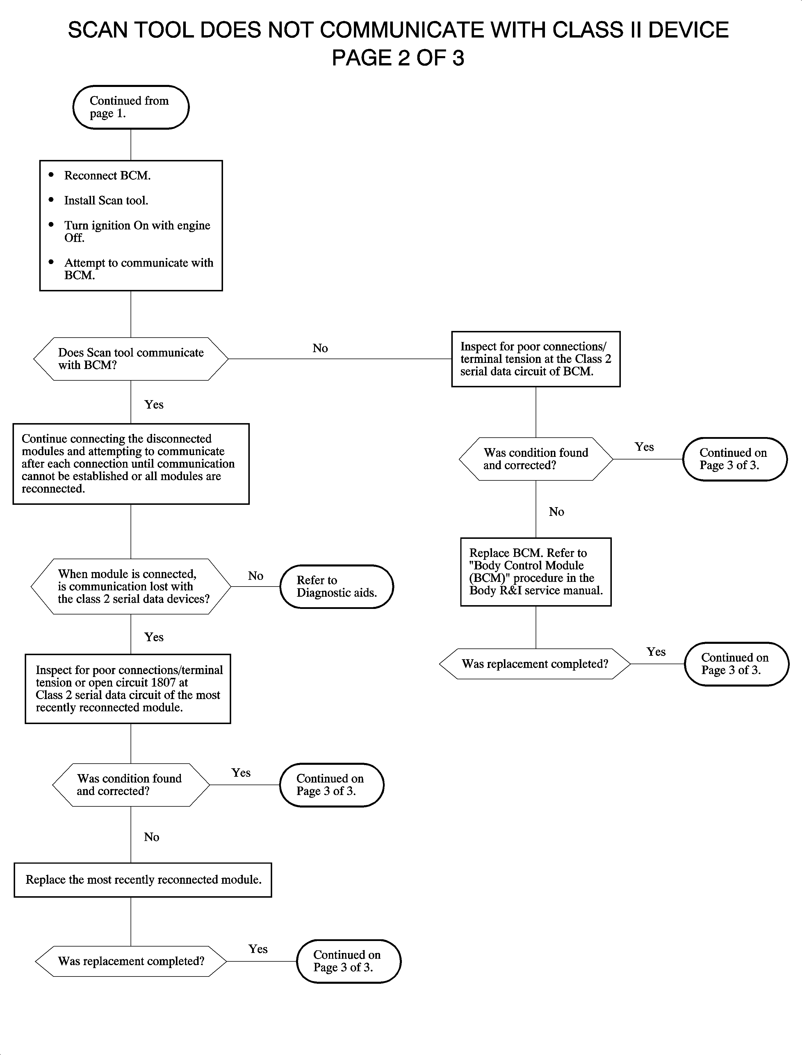
Modules connected to the Class 2 serial data circuit monitor for serial data communication during normal vehicle operation. Operation and commands are exchanged among the modules. Connecting a scan tool to the DLC allows communication with the modules for diagnostic purposes.

Diagnostic trouble codes (DTCs) may be set due to this symptom and during this diagnostic procedure. Complete the diagnostic procedure in order to ensure all the DTCs are diagnosed and cleared from memory.

Diagnostic Aids

    • The body control module (BCM) detects that the ignition switch is ON and sends the appropriate power mode message to the other modules connected to the Class 2 serial data circuit. The BCM must be connected to the Class 2 serial data circuit for many other modules to communicate with the scan tool.
    • If the Class 2 serial data circuit was shorted to B+, a history DTC U1301 will set in all modules except the auto climate control module. The auto climate control module set DTC U1305. Refer to DTC U1301 or DTC U1305.
    • If the Class 2 serial data circuit was shorted to ground a history DTC U1300 will set in all modules except the auto climate control module. The auto climate control module set DTC U1305. Refer to DTC U1300 or DTC U1305.
    • If the malfunction is intermittent check for poor connections at the suspect module. Wiggling harness wiring may help in locating the fault.

Object Number: 898563  Size: FP

Object Number: 898566  Size: FP

Object Number: 898570  Size: FP