GM Service Manual Online
For 1990-2009 cars only
Makes
🢒
Saturn
🢒
2005
🢒
L300/LW300
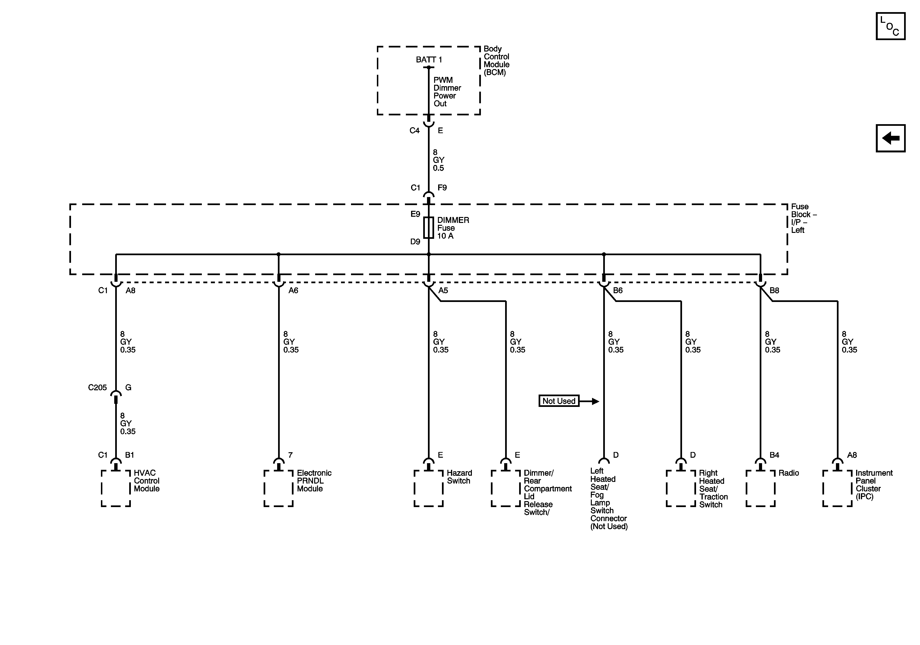
🢒 DIMMER Fuse
DIMMER Fuse
DIMMER Fuse
Master Electrical Component List
AC, ENGINE CNTL 1, ENGINE CNTL 2, and FUEL PUMP Fuses