GM Service Manual Online
For 1990-2009 cars only
Figure 1:

Base Radio (UW5)


Object Number: 1743077  Size: FS
Master Electrical Component List
Radio/Audio System Description and Operation
Control Module References
Uplevel Radio - 1 of 2 (UQ3)
Entertainment/Communication Schematic Icons
Fuse Block - Underhood BCM Fuse, BCM Fuses: ECM/TCM, DR LCK, INT LIGHT, PWR WNDW, RDO, SDM, BCM Relays: DOOR LOCK, DOOR UNLOCK, DR DOOR UNLOCK, INADVERTENT LOAD CONTROL, RAP
Low Speed LAN
OnStar Schematics
Lamps
G301, G302, G303, G400 and G402
Figure 2:

Uplevel Radio 1 of 2 (UQ3)


Object Number: 1743080  Size: FS
Master Electrical Component List
Radio/Audio System Description and Operation
Control Module References
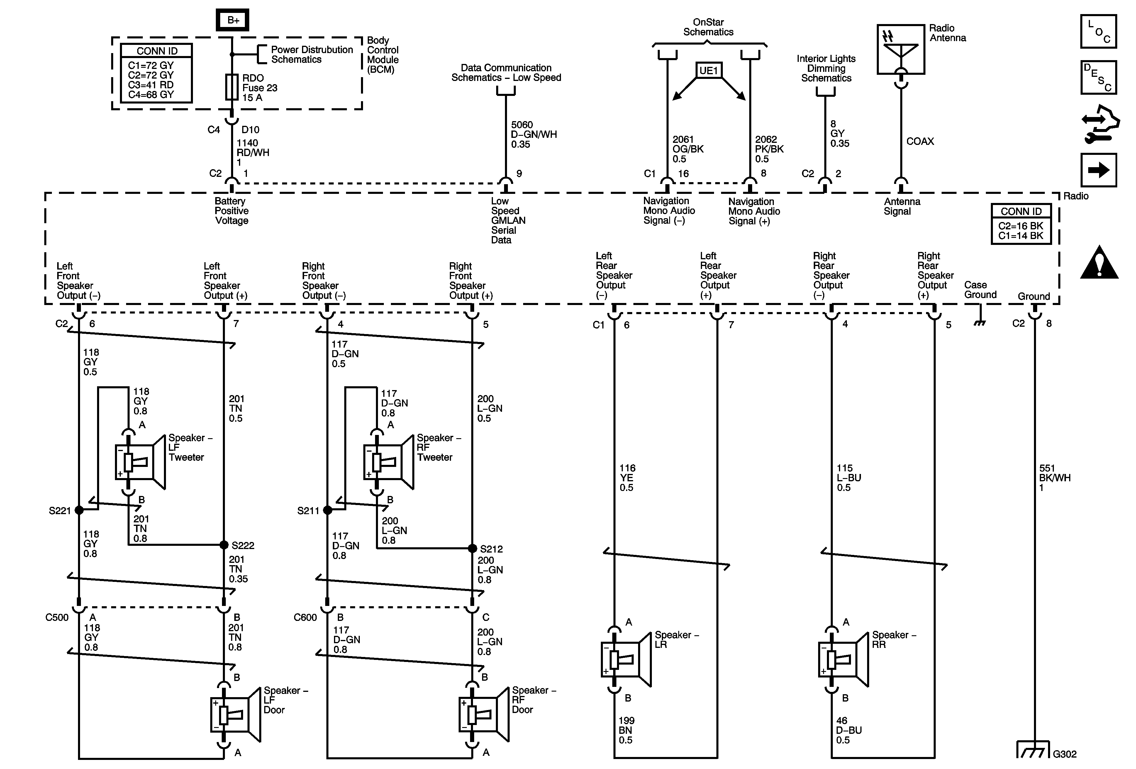
Uplevel Radio - 2 of 2 (UQ3)
Base Radio (UW5)
Fuse Block-Underhood BCM 2 Fuse, BCM 3 Fuse, BCM Fuses: AMP, CLSTR, HVAC/PK3, IGN SW/PK3
Fuse Block - Underhood BCM Fuse, BCM Fuses: ECM/TCM, DR LCK, INT LIGHT, PWR WNDW, RDO, SDM, BCM Relays: DOOR LOCK, DOOR UNLOCK, DR DOOR UNLOCK, INADVERTENT LOAD CONTROL, RAP
Low Speed LAN
Lamps
OnStar Schematics
Entertainment/Communication Schematic Icons
Entertainment/Communication Schematic Icons
G301, G302, G303, G400 and G402
G301, G302, G303, G400 and G402
Figure 3:

Uplevel Radio 2 of 2 (UQ3)


Object Number: 1743081  Size: FS
Master Electrical Component List
Radio/Audio System Description and Operation
Control Module References
Digital Radio (U2K)
Uplevel Radio - 1 of 2 (UQ3)
Entertainment/Communication Schematic Icons
Figure 4:

Digital Radio (U2K)


Object Number: 1743082  Size: FS
Master Electrical Component List
Radio/Audio System Description and Operation
Control Module References
Redundant Steering Wheel Controls (UK3)
Uplevel Radio - 2 of 2 (UQ3)
Fuse Block-Underhood ABS, MIR, and S BAND ONSTAR/RKE Fuses
Low Speed LAN
Fuse Block-Underhood ABS, MIR, and S BAND ONSTAR/RKE Fuses
G301, G302, G303, G400 and G402
Entertainment/Communication Schematic Icons
Entertainment/Communication Schematic Icons
Figure 5:

Redundant Steering Wheel Controls (UK3)


Object Number: 1743083  Size: FS
Master Electrical Component List
Radio/Audio System Description and Operation
Control Module References
Digital Radio (U2K)
SIR Caution for Zoning