GM Service Manual Online
For 1990-2009 cars only
Makes
🢒
Saturn
🢒
2008
🢒
SKY
🢒
Diagnostic Navigation
🢒
Vehicle Diagnostic Information
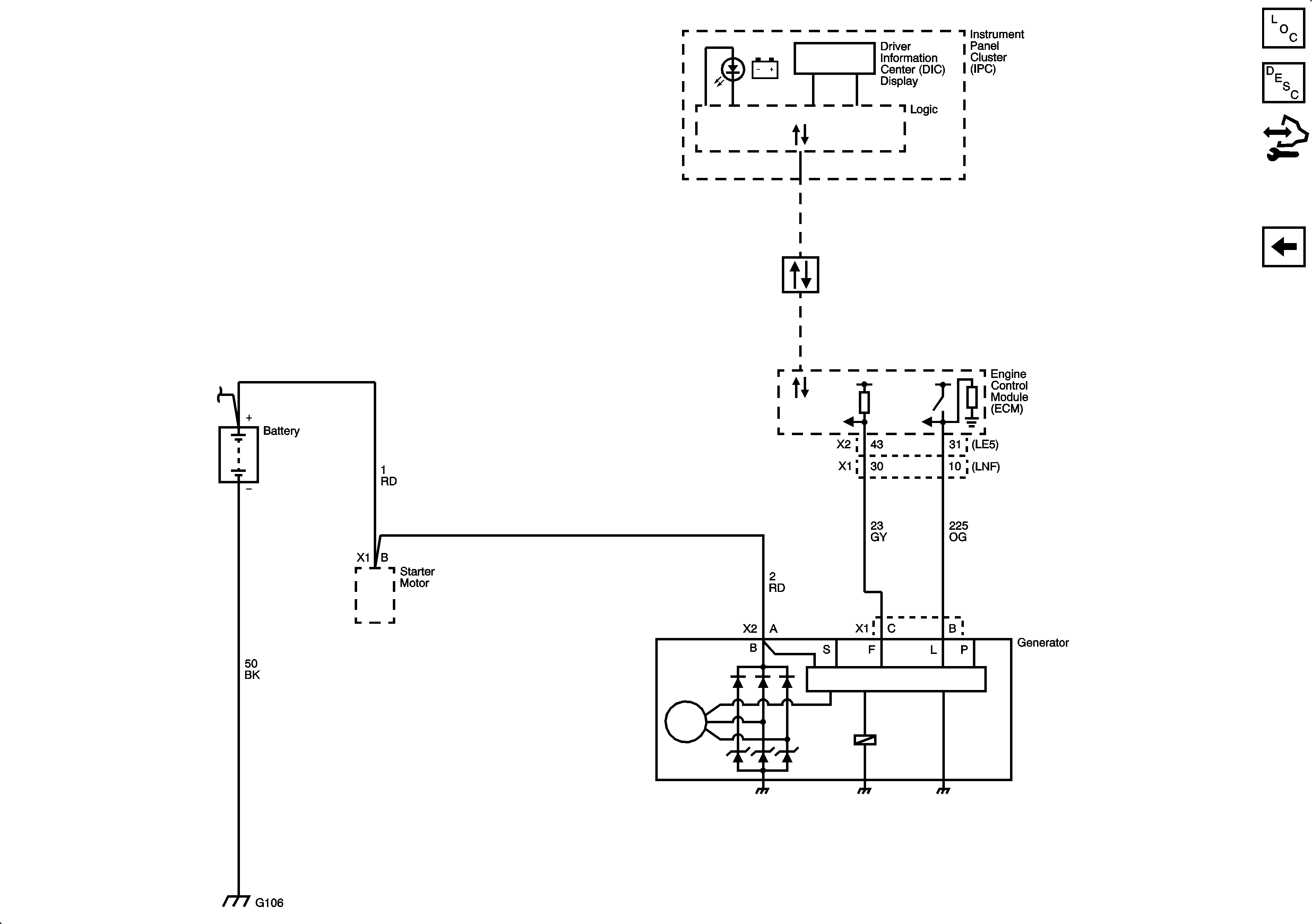
🢒 Starting and Charging Schematics
Figure
1:
Master Electrical Component List
Starting System Description and Operation
Charging System Description and Operation
Control Module References
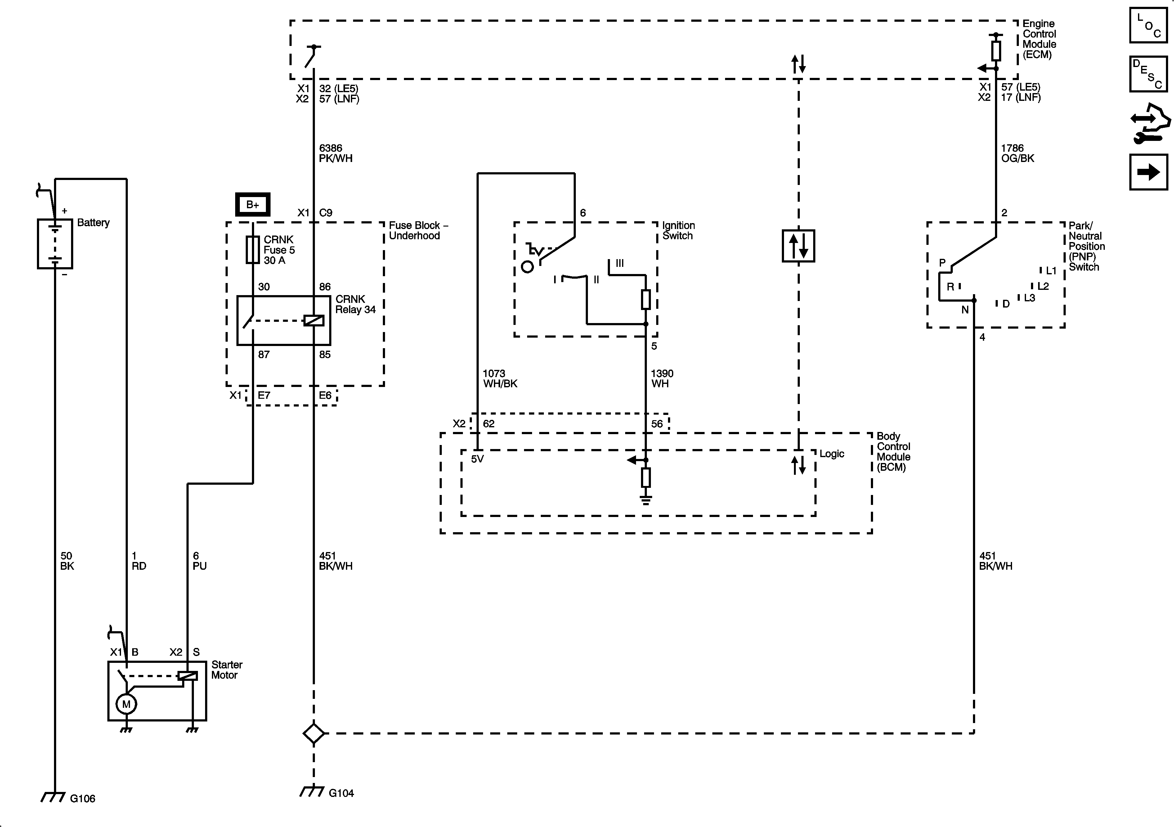
Figure
2:
Master Electrical Component List
Starting System Description and Operation
Charging System Description and Operation
Control Module References