GM Service Manual Online
For 1990-2009 cars only
Makes
🢒
Saturn
🢒
2008
🢒
SKY
🢒
Diagnostic Navigation
🢒
Vehicle Diagnostic Information
🢒 Instrument Cluster Schematics
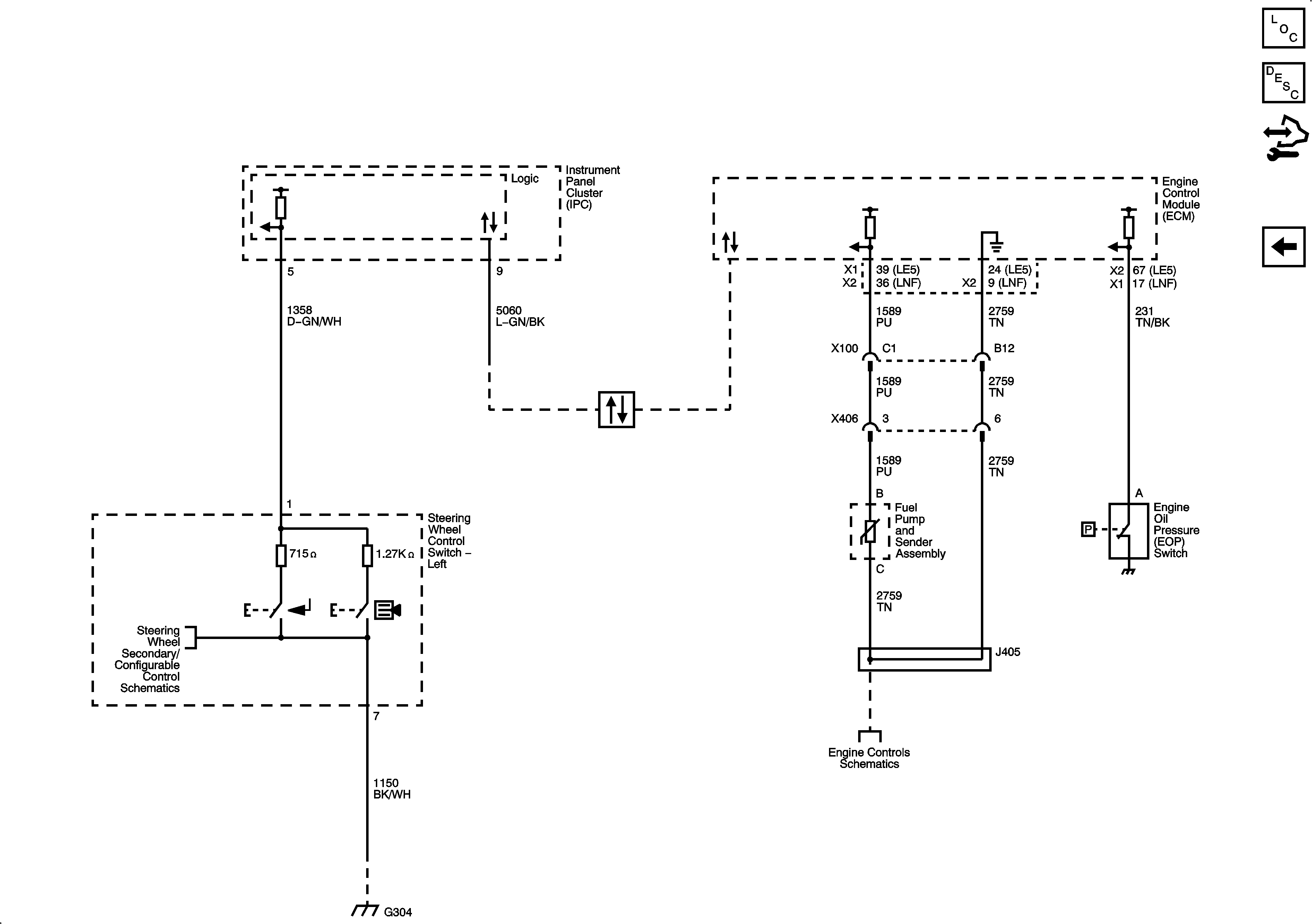
Figure
1:
Instrument Cluster
Master Electrical Component List
Instrument Cluster Description and Operation
Control Module References
Sensors and Switches
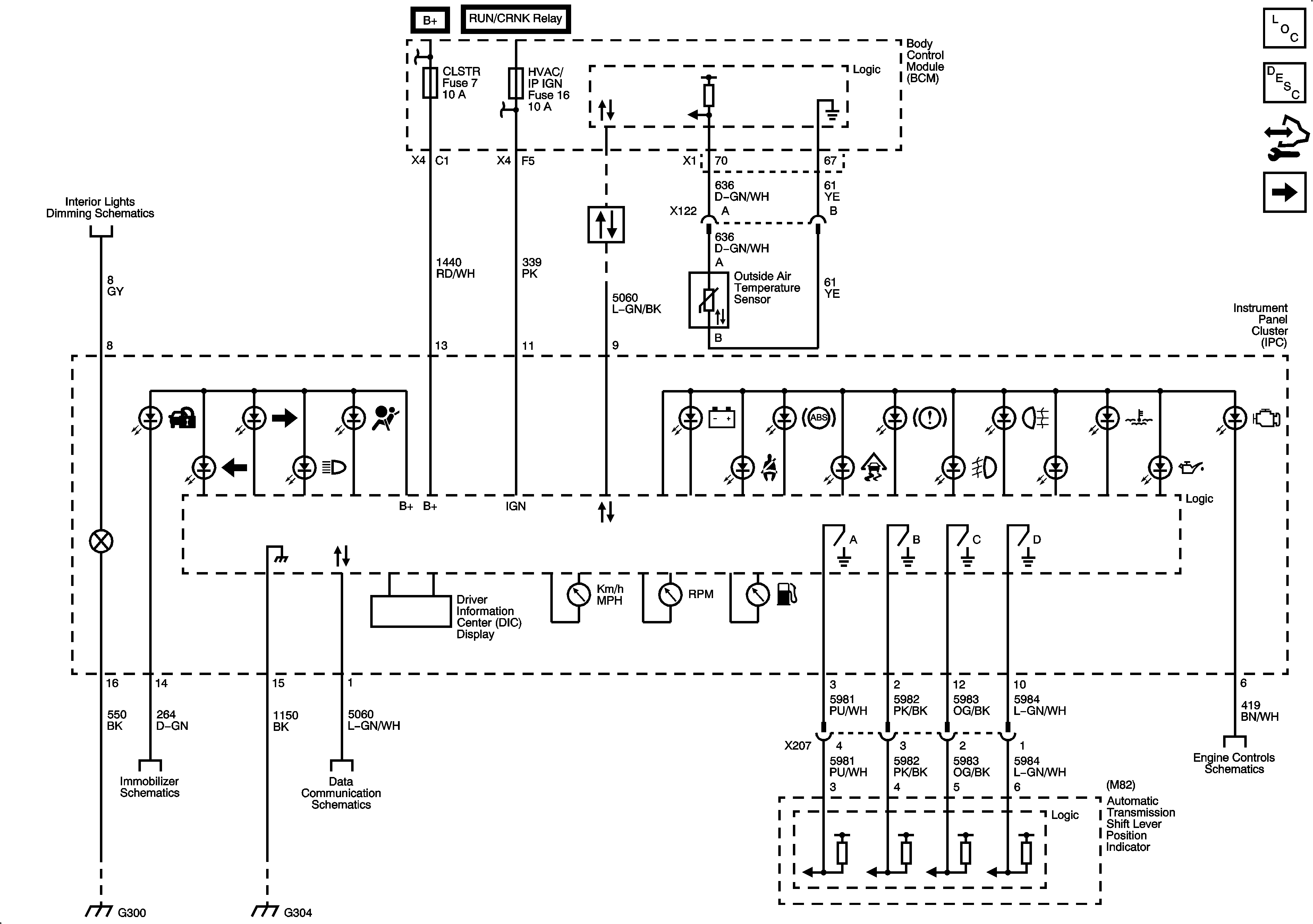
Figure
2:
Sensors and Switches
Master Electrical Component List
Instrument Cluster Description and Operation
Control Module References
Instrument Cluster