GM Service Manual Online
For 1990-2009 cars only
Makes
🢒
Saturn
🢒
2008
🢒
SKY
🢒
Body Systems
🢒
Lighting
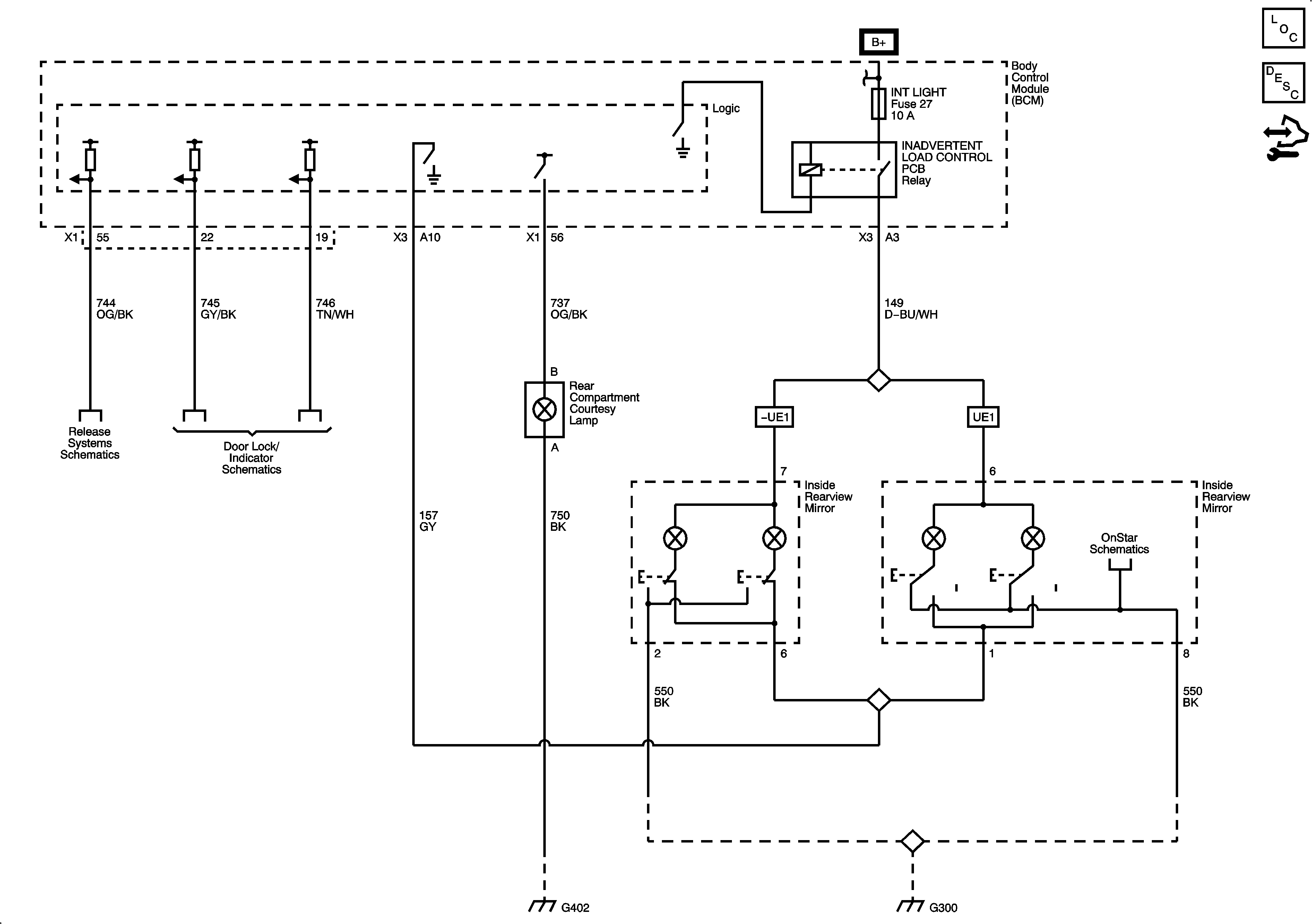
🢒 Interior Lights Schematics
Outputs
Master Electrical Component List
Interior Lighting Systems Description and Operation
Control Module References