GM Service Manual Online
For 1990-2009 cars only

Right Rear Wheel


Object Number: 909871  Size: MF

The rear wheel speed sensors monitor the speed of each wheel by placing a magnetic coupling next to a toothed ring mounted on the axle of each wheel. The signal changes with the wheel speed. If the wheel speed signal is significantly different than the other wheel speeds while the car is moving, the control module will disable ABS and turn On the antilock telltale lamp.

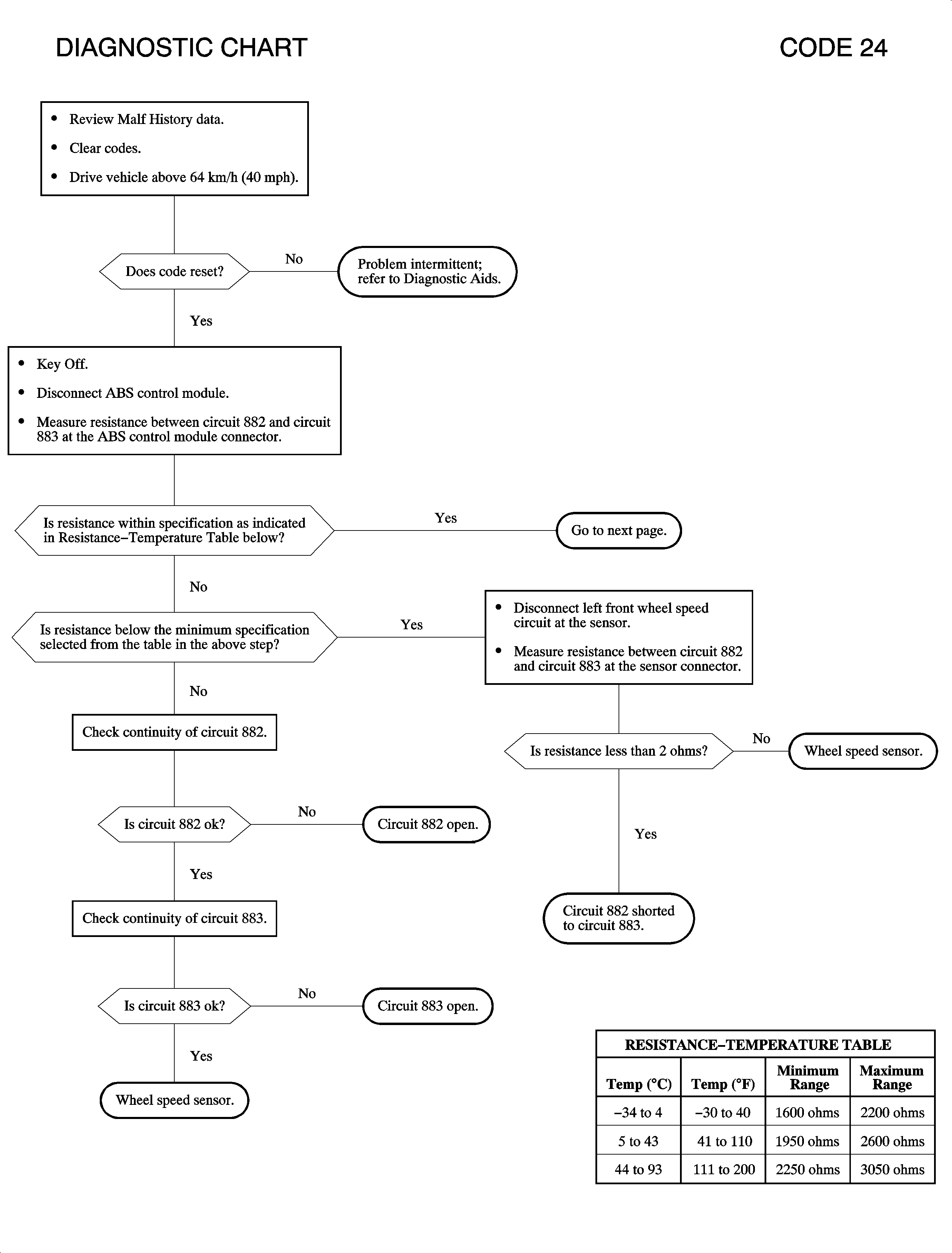
Code Parameters

Code 24 sets if:

RR wheel speed is significantly differently than other wheels.

This code may set anytime the vehicle is moving faster than 8 km/h (5 mph) and not in ABS braking. This code may set in conjunction with code 28.

The failure may first appear to be an intermittent short or open failing code 28 initially.

The vehicle should be driven at speeds above 64 km/h (40 mph) to check for reappearance of this failure.

Diagnostic Aids

Before proceeding with the trouble tree, make a thorough visual inspection of the wheel speed sensor circuitry. Closely inspect the inline connector(s) since this is the most likely area for opens or shorts.

Connect the Scan tool, spin the wheel by hand, and monitor the wheel speed. Make a comparison with other wheels.

    • Visually inspect the sensor for a loose fastener or damage.
    • The distance between the wheel speed sensor and wheel sensor ring should be between 0.60-1.78 mm (0.025 and 0.070 in.).

When attempting to diagnose an intermittent problem, use the Scan tool to review supplemental diagnostic information. The supplemental data can be used to duplicate a problem.

Select Malf History from Scan tool ABS menu.

Intermittents or opens suspected to be at the connectors can be detected by using a diagnostic service probe. Voltage can be read on wires without disconnecting any connectors.

Check the tightness of the female terminal grip with a spare male terminal.


Object Number: 908327  Size: FP

Object Number: 908337  Size: FP