GM Service Manual Online
For 1990-2009 cars only
Makes
🢒
Saturn
🢒
2000
🢒
SL
🢒
Body and Accessories
🢒
Entertainment
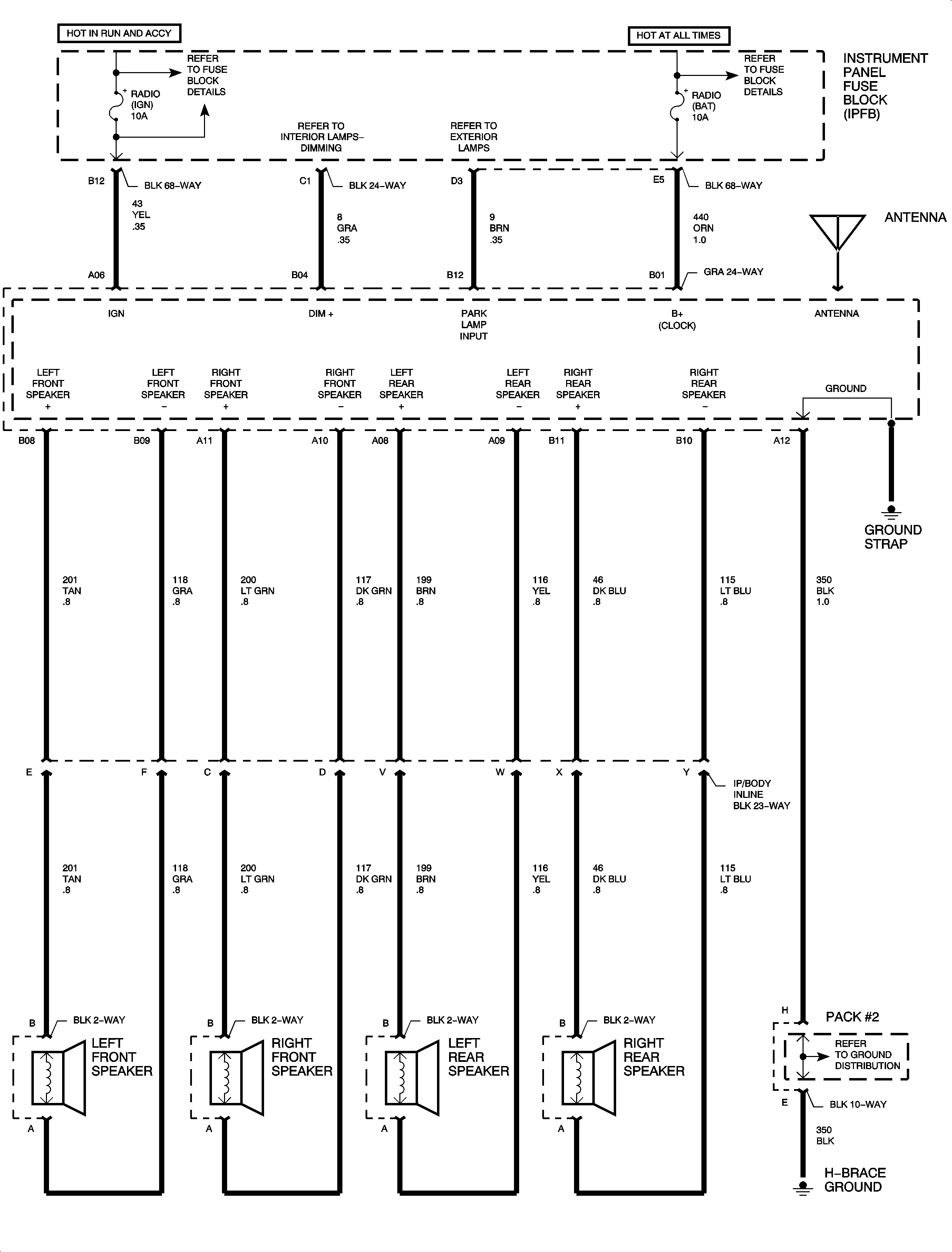
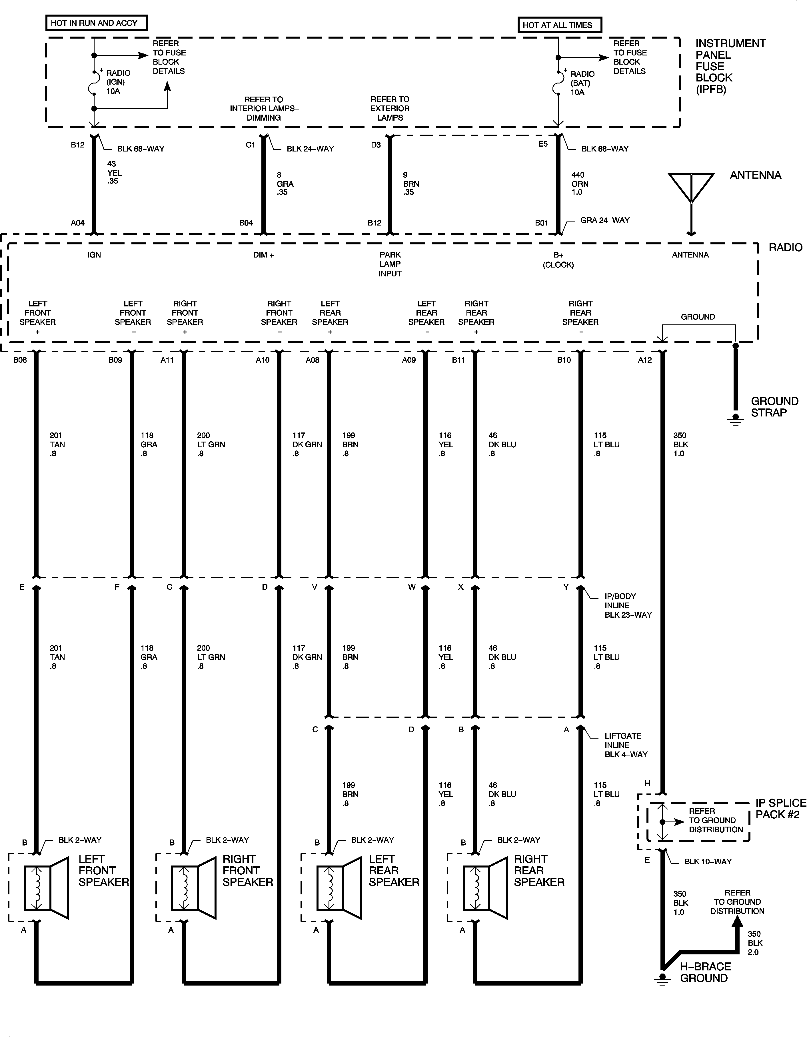
🢒 Radio/Audio System Schematics
Figure
1:
Coupe/Sedan
Figure
2:
Wagon
Figure
3:
CD Changer/Player Schematic - All Models