GM Service Manual Online
For 1990-2009 cars only

SYMPTOM

PROCEDURE

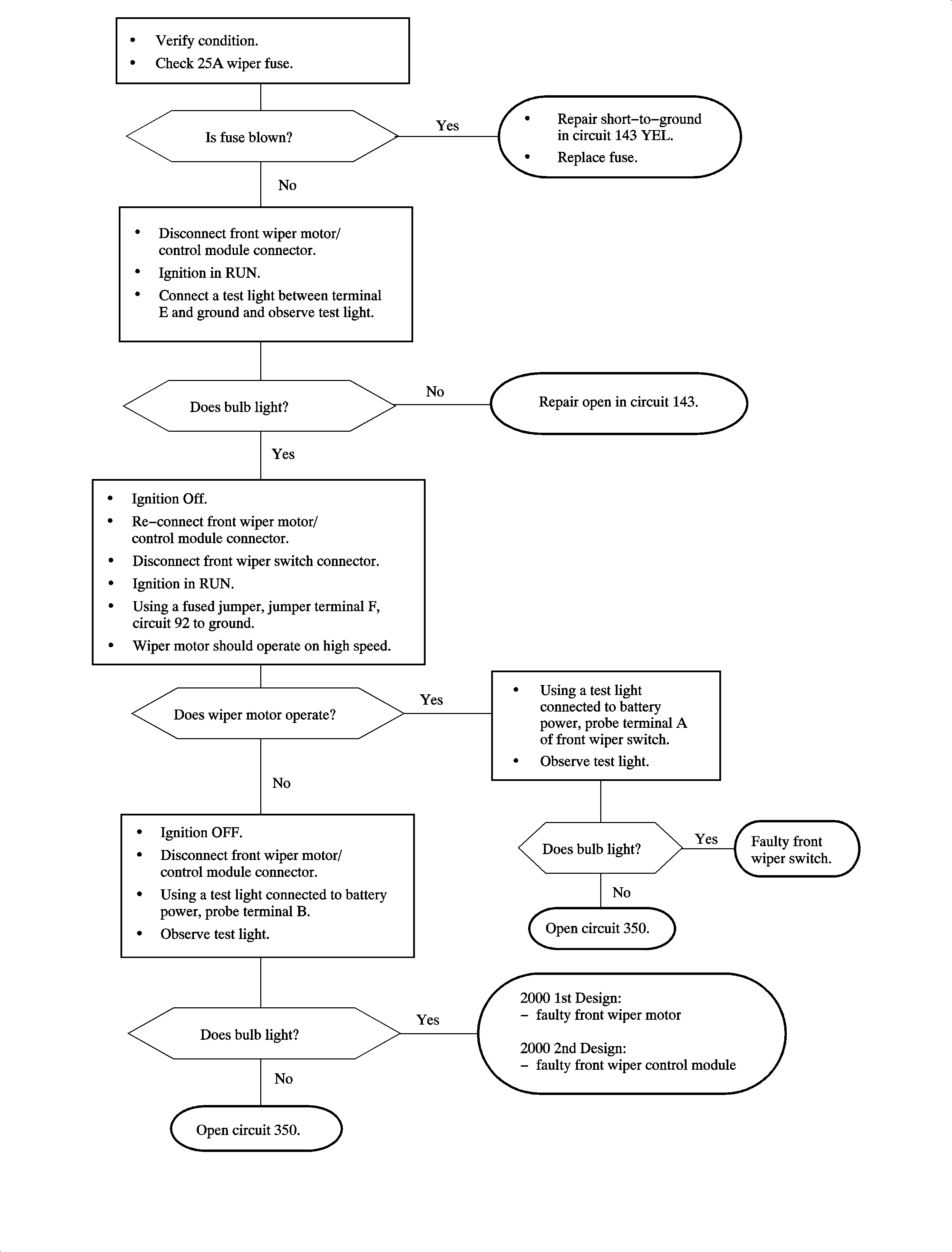
    • Front wiper motor does not operate with wiper switch in any position.
    •  Front washer pump does not operate.

Chart 1

    • Front wiper motor does not operate with wiper switch in HI position.
    • All other speeds operate normally.

Chart 2

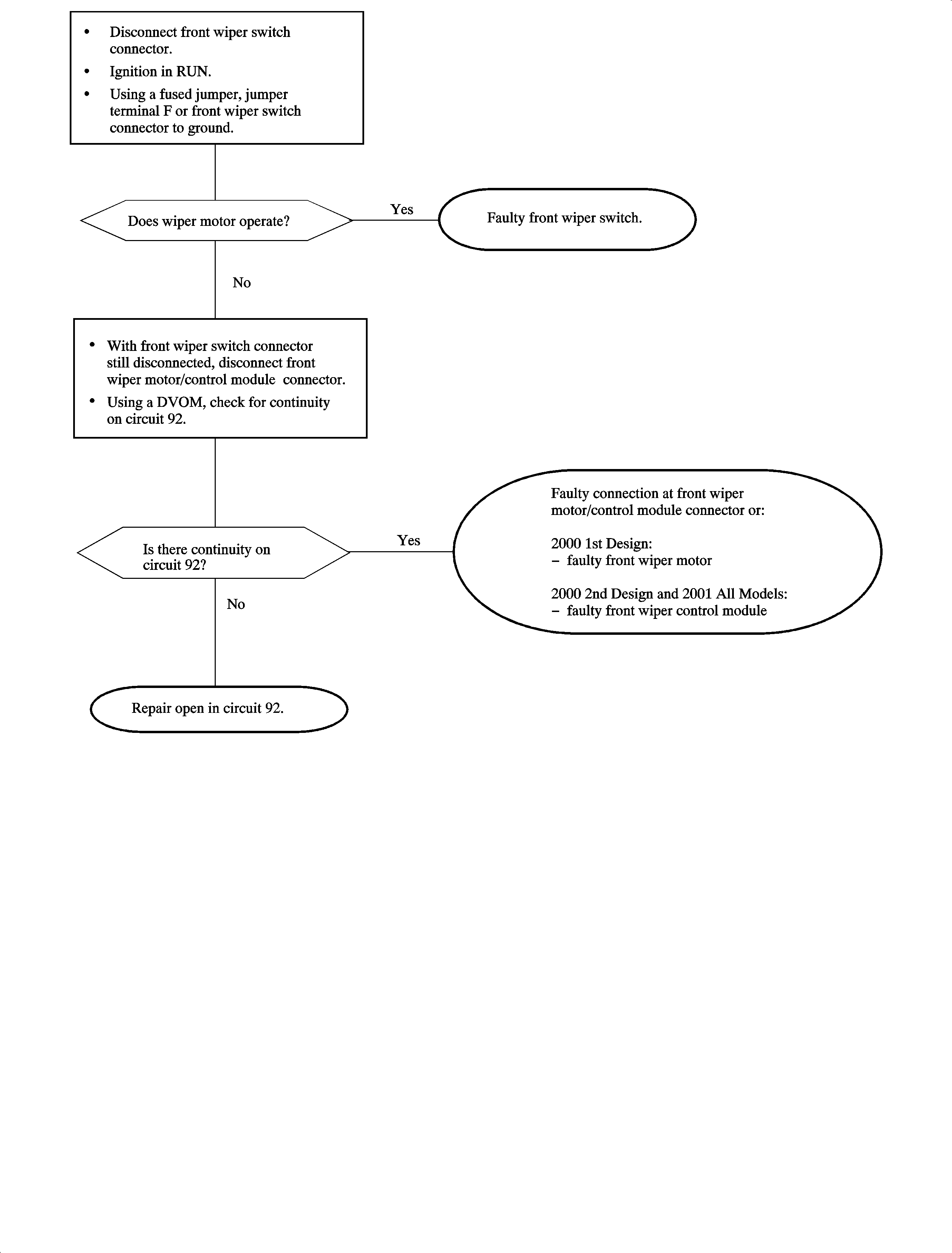
Front wiper operates with wiper switch in HI position only.

Chart 3

Front wiper motor operates with wiper switch in INT position only.

Faulty wiper switch

Front wiper motor does not operate with wiper switch in MIST position. All other speeds operate normally.

Faulty wiper switch

Front wipers stop, then restart after several minutes.

Check for mechanical binding causing motor to overheat

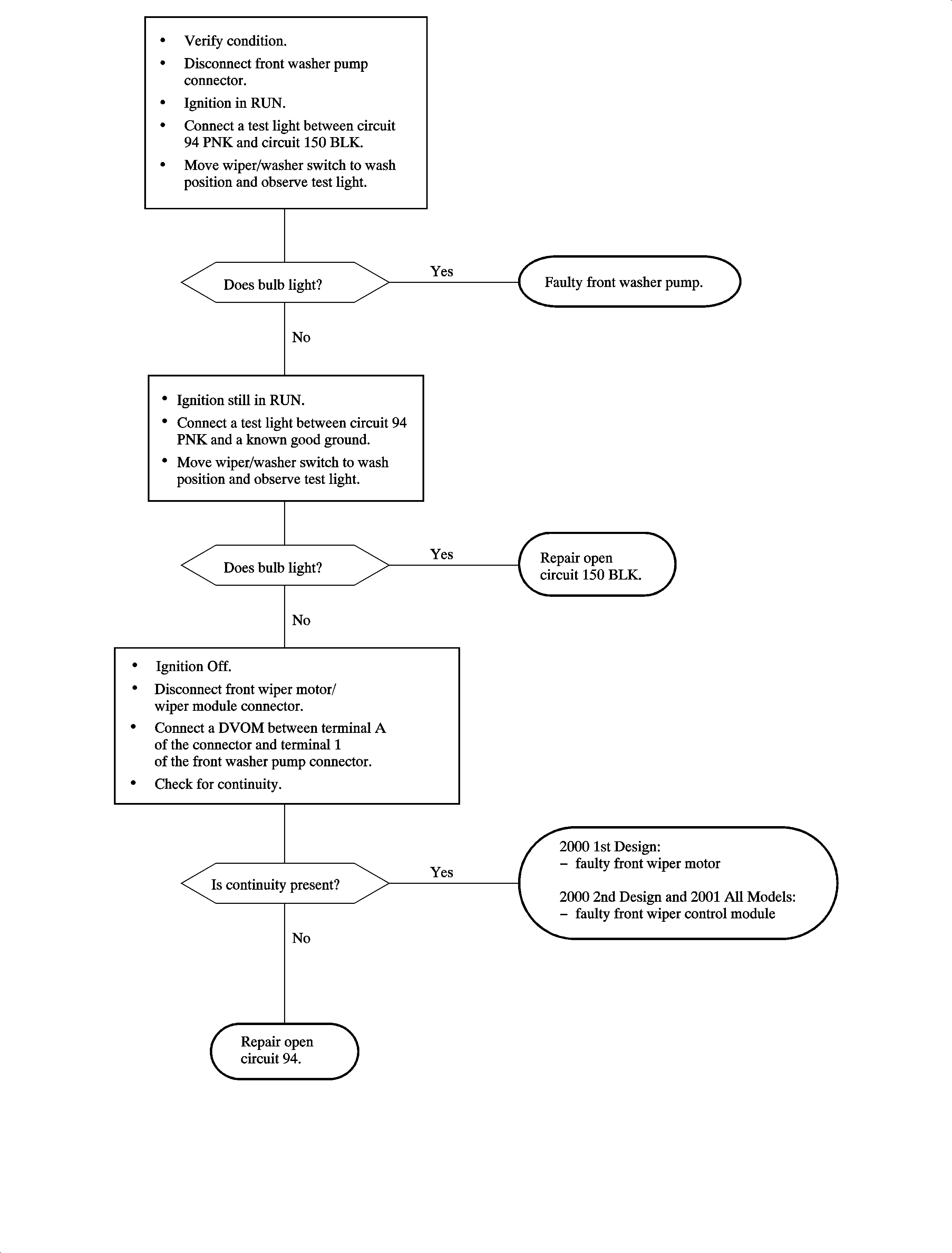
Front washer motor inoperative.

Chart 4

Rear wiper motor inoperative

Chart 5

Rear wiper and washer are inoperative

Chart 6

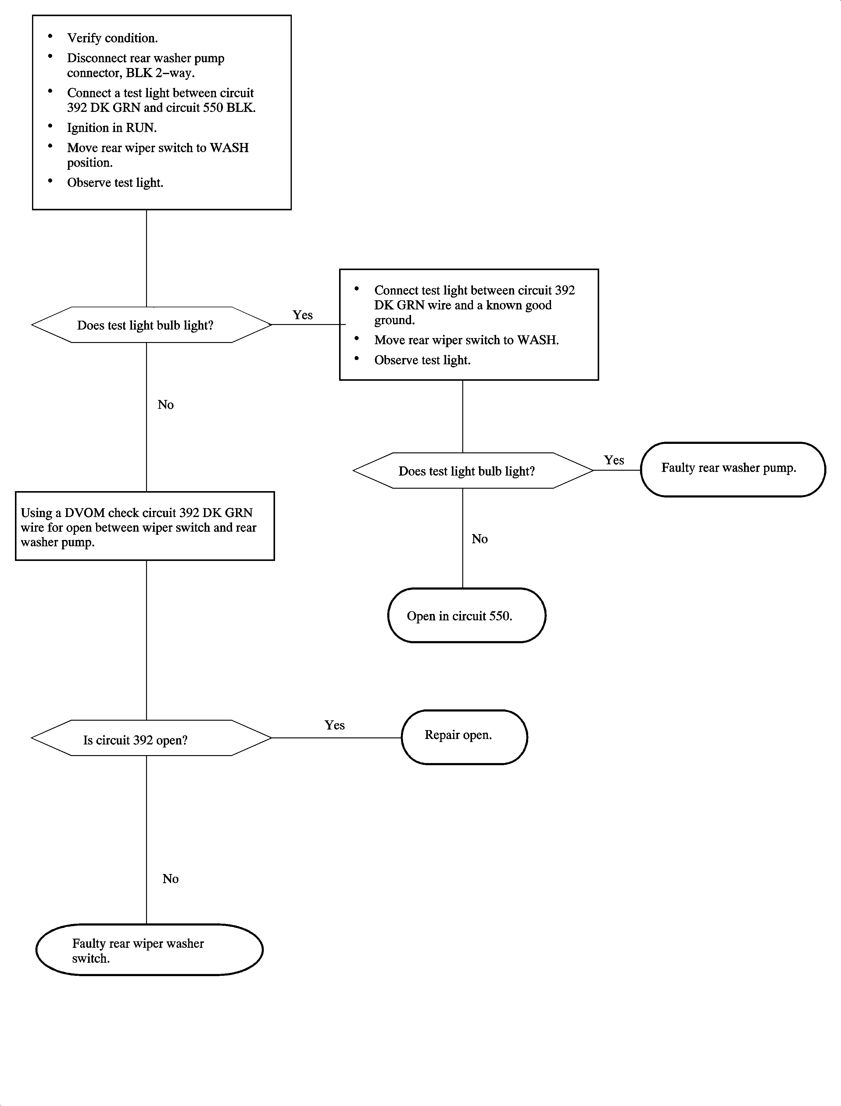
Rear washer pump inoperative, rear wiper operates normally

Chart 7

Figure 1:

Chart 1


Object Number: 874819  Size: FP
Figure 2:

Chart 2


Object Number: 874821  Size: FP
Figure 3:

Chart 3


Object Number: 874826  Size: FP
Figure 4:

Chart 4


Object Number: 874840  Size: FP
Figure 5:

Chart 5


Object Number: 874841  Size: FP
Figure 6:

Chart 6


Object Number: 874842  Size: FP
Figure 7:

Chart 7


Object Number: 874845  Size: FP