Symptom | Procedure | ||||||||||
|---|---|---|---|---|---|---|---|---|---|---|---|
Radio display is inoperative, radio controls are inoperative, all speakers are inoperative. | Chart 1 | ||||||||||
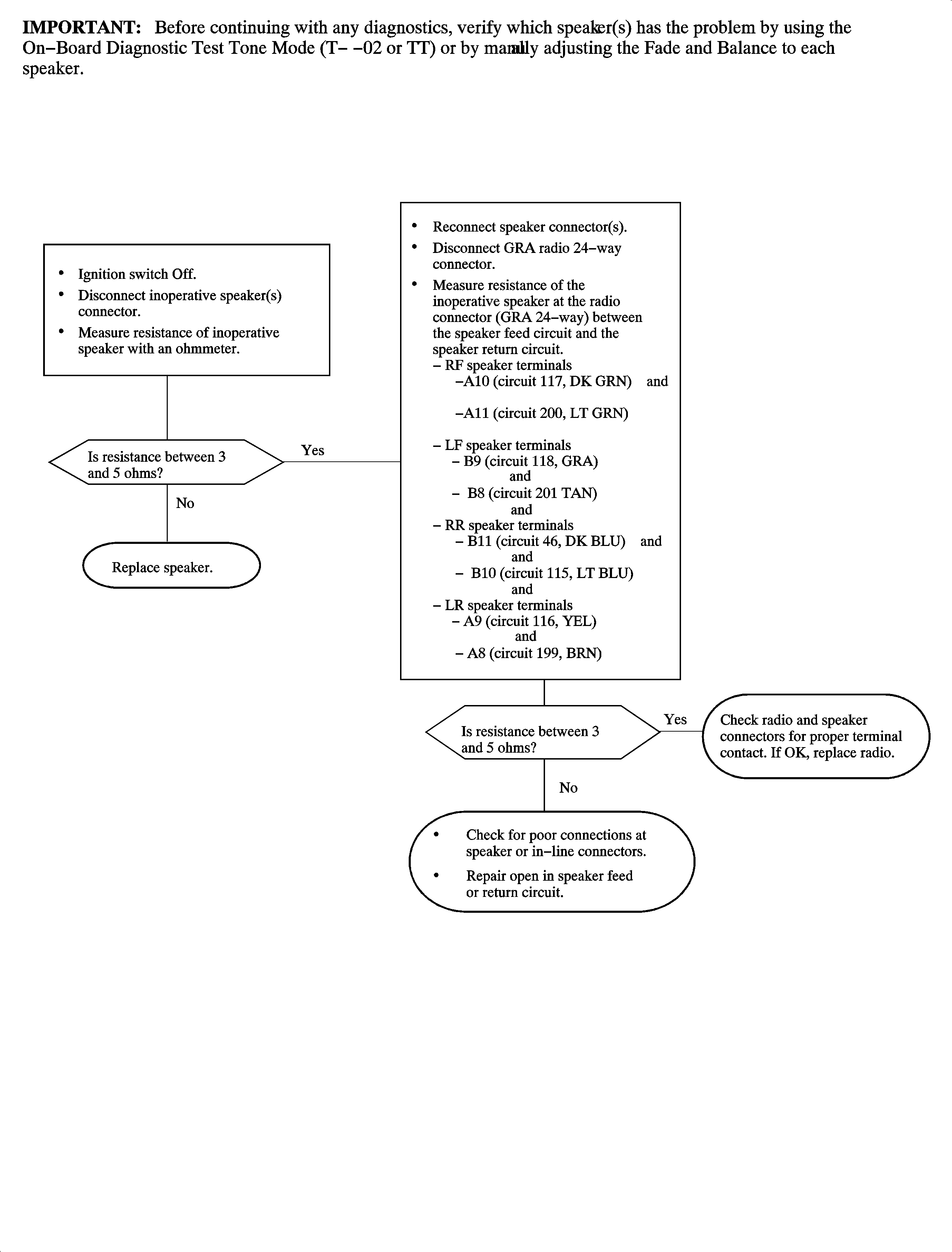
Radio display functions, but no sound from one to three speakers. |
| ||||||||||
Radio display functions, but either all left or all right speakers are inoperative. |
| ||||||||||
Radio display functions, no sound from all four speakers. |
| ||||||||||
Speaker distortion, poor sound, or low output from one or more speakers. |
| ||||||||||
Weak reception. | Refer to Antenna charts. | ||||||||||
RFI | Refer to RFI charts and/or ground strap connection. | ||||||||||
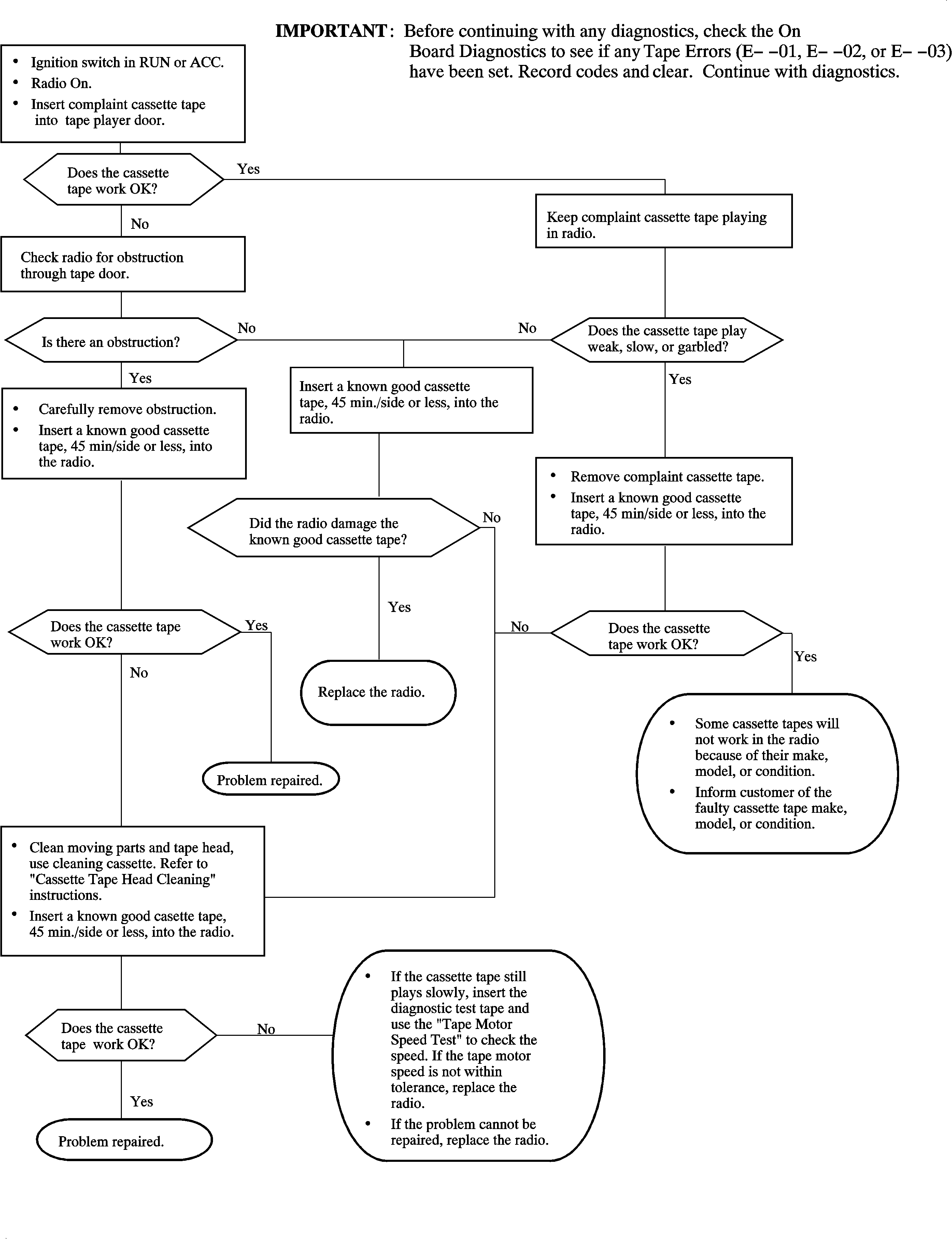
Tape player does not operate properly.
| Chart 3 | ||||||||||
Cassette-type portable CD adapter will not play | Some cassette-type portable CD adapters will not play. Saturn stereos are equipped with software that senses cut, broken, or binding tapes. Therefore, the radio will eject some CD adapters because it senses that the tape is cut, broken, or binding. The cassette-type portable CD adapters that will work must contain either a tape loop or a resistance wheel to simulate normal tape drag. An example of this is the Sony CPA-9 type (or equivalent). | ||||||||||
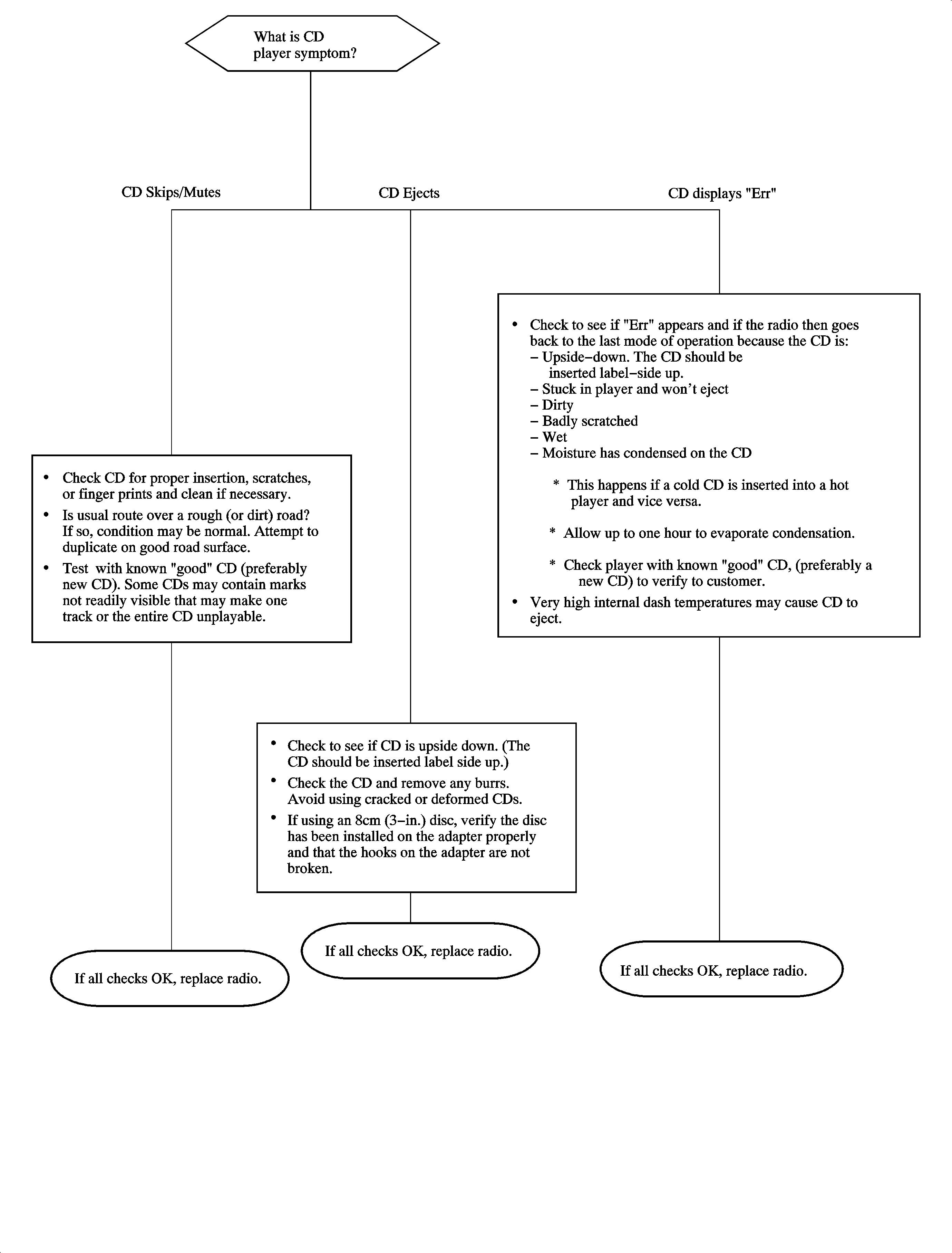
In-dash CD player does not operate properly - skips/mutes, ejects, or "Err" is displayed. | Chart 4 | ||||||||||
In-dash CD player will load a known good CD, but will not play the CD. Radio Functions correctly in AM/FM mode. | Replace radio | ||||||||||
In-dash CD player will not accept CD. |
| ||||||||||
In-dash CD player will not eject CD. |
| ||||||||||
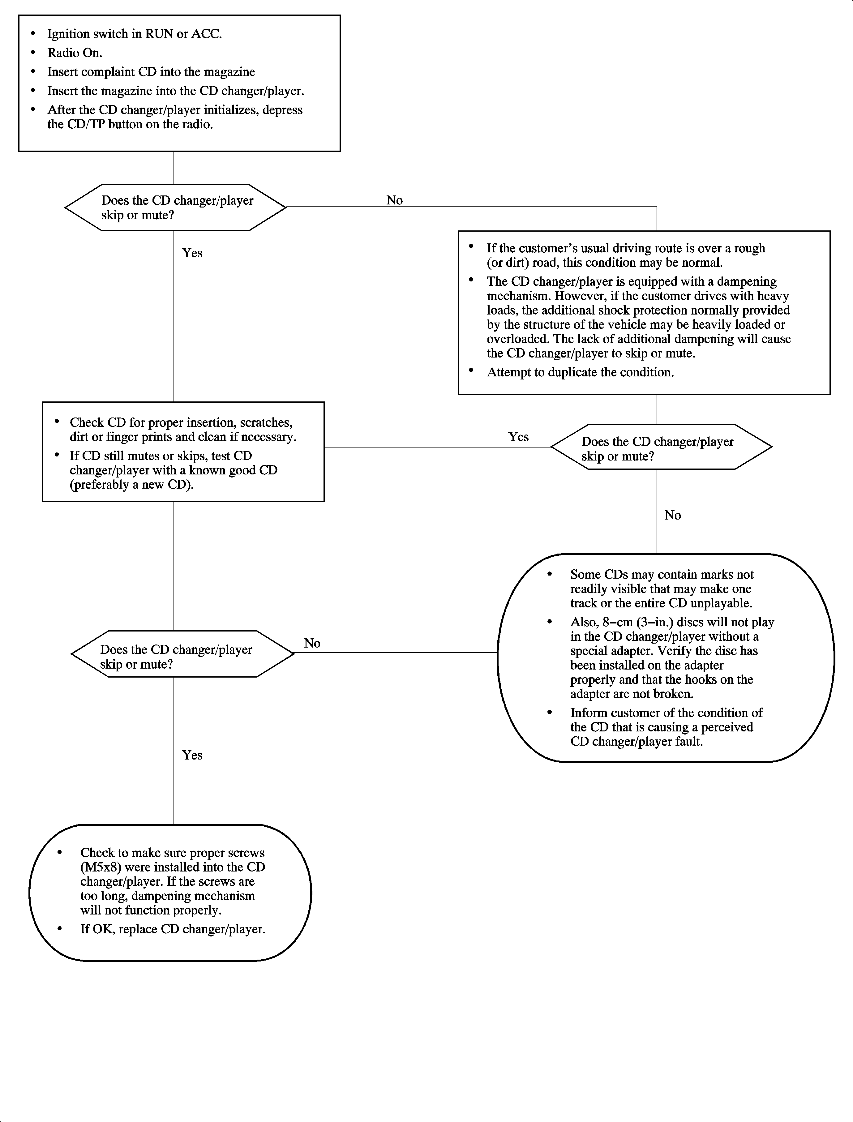
CD changer/player skips or mutes | Chart 5 | ||||||||||
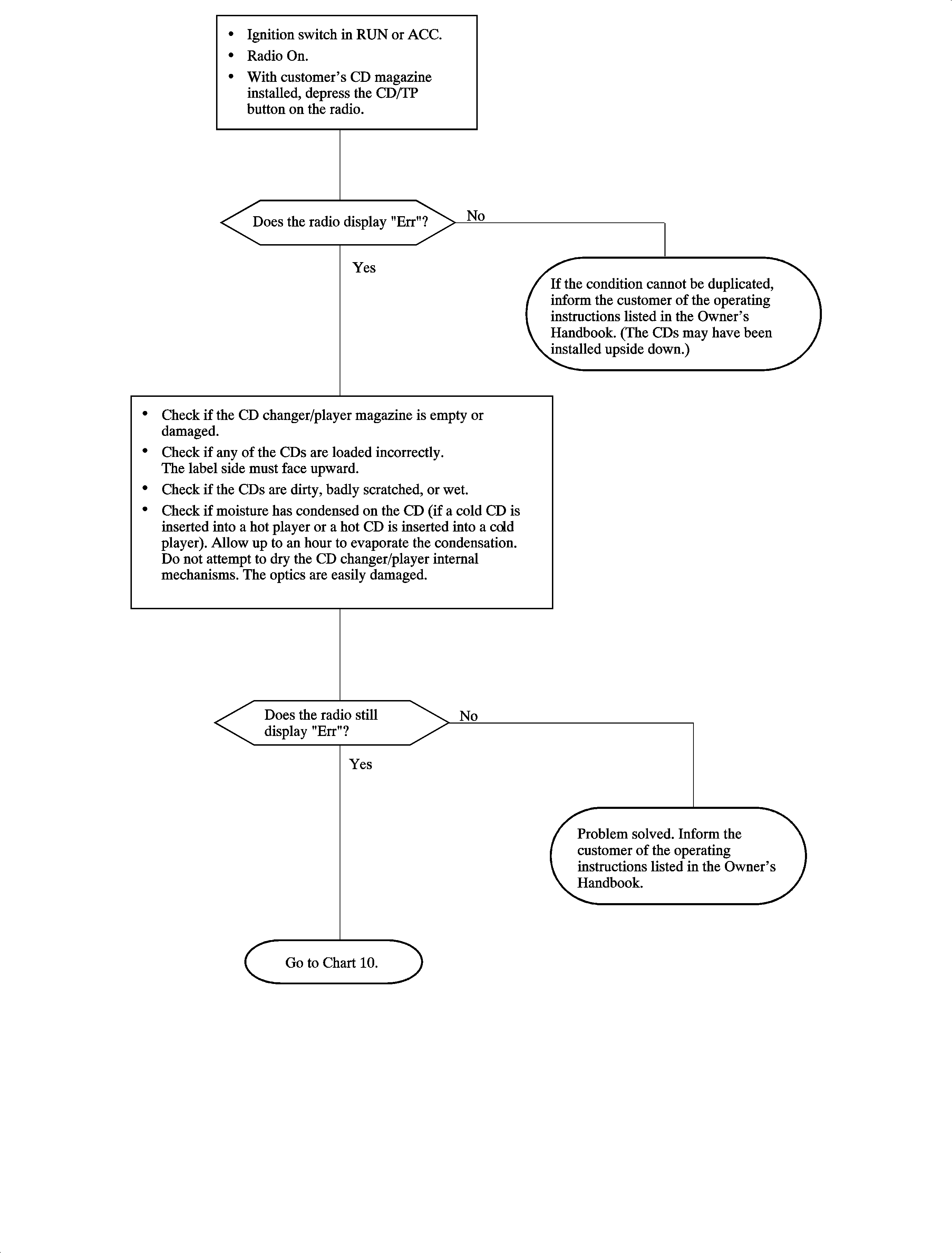
CD changer/player - Radio displays "Err" while trying to use CD changer/player | Chart 6 | ||||||||||
CD changer/player will not function. Radio functions properly in AM/FM mode. (No CD changer/player icon.) | Chart 7 | ||||||||||
CD changer/player - Left, right, or all speakers are inoperative only while using CD changer/player. (Speakers work correctly in AM/FM mode.) | Chart 8 | ||||||||||
CD changer/player initializes, loads, and ejects magazine, but will not play CDs. Radio functions properly in AM/FM mode. (No CD changer/player icon.) | Chart 9 | ||||||||||
CD changer/player initializes, loads, and ejects magazine, but will not play CDs. Radio functions properly in AM/FM mode. (CD changer/player icon illuminated.) Radio display will show CD number, but will not show track number. | Chart 10 | ||||||||||
CD changer/player magazine will not eject. | Refer to "Magazine Removal" procedure found in this service manual. | ||||||||||
CD changer/player loads magazine, initializes (reads CDs), then shows "Err" on the display. |
| ||||||||||
CD changer/player operates, plays the CD and sound can be heard, but will not eject magazine. | Refer to Magazine Removal for a CD Changer/Player Without Power . | ||||||||||
Radio plays, but one or more push buttons do not function in all modes including CD changer/player function. |
| ||||||||||
Radio controls are inoperative, time of day is still displayed. |
| ||||||||||
Radio display does not dim with I/P dimmer switch. | Check for an open or high resistance:
| ||||||||||
Radio display does not dim and/or radio face and buttons do not illuminate with park lights On. |
| ||||||||||
Radio displays "Err". | Refer to "On-Board Diagnostics (OBD)" section in this service manual. | ||||||||||
Radio displays "-- -- -- --," "Err1," "Err2," or "LOCK" |
| ||||||||||
Radio displays the CLEAN icon. |
| ||||||||||
Radio knob falls off. | Replace the knob using the knob kit. See the parts catalog. | ||||||||||
Some segments on the display do not light up. |
| ||||||||||
Tape player, in-dash CD player, or CD changer/player plays the same selection/track repeatedly. |
| ||||||||||
Clock will not set. |
| ||||||||||
Seek and/or scan will not stop on any station. |
| ||||||||||
Clock functions, but all other radio functions are inoperative. |
| ||||||||||
Display, clock and radio inoperative. |
|
If an error is made while the customer is using the radio, an error message will momentarily appear on the display alerting the customer that an error has been made. The T- -01 mode in the OBD is available to check which error codes have been set and how many times each error code has been set.
Following is the list of all possible error messages along with the probable causes and procedure to correct the problem.
Possible Causes | Procedure | ||||||||||
|---|---|---|---|---|---|---|---|---|---|---|---|
CD is warped or cracked. |
| ||||||||||
CD player opening is blocked by foreign material. |
| ||||||||||
CD player failure |
|
Possible Causes | Procedure | ||||||||||
|---|---|---|---|---|---|---|---|---|---|---|---|
CD is scratched. |
| ||||||||||
CD is dirty. | Clean the CD. Refer to Radio/Audio System Description and Operation . | ||||||||||
CD optical focus assembly failure, if from condensation |
| ||||||||||
CD player failure |
|
Possible Causes | Procedure | ||||||||||
|---|---|---|---|---|---|---|---|---|---|---|---|
CD is badly scratched. |
| ||||||||||
CD is warped. |
| ||||||||||
CD is upside down. |
| ||||||||||
CD player failure. |
|
Press the RCL button and the display will show "1." Balance and fade will automatically adjust to the left front speaker. Two test tones will be checked, the first at 100 Hz for 2 seconds, there will be a half-second pause, and then the second tone at 3.0 kHz for 2 seconds. These 2 tones will continue to check the left front speaker until the SEEK rocker button is pressed, which automatically adjusts the balance and to the right front speaker. A "2" will appear on the display and the 2 test tones will check the right front speaker. Press it again to adjust to left rear speaker. A "3" will appear on the display and the 2 test tones will check the left rear speaker. Press it again to adjust to the right rear speaker. A "4" will appear on the display and the 2 test tones will check the right rear speaker. To exit the test tone mode, press the RCL button.
Important: If the vehicle is an SL model and does not have the optional rear speakers, no sound will be heard when the test tone mode is switched to "3" (left rear speaker) or "4" (right rear speaker).
If you do not hear the test tones, turn the volume up by using the volume knob. If either of the test tones is not heard for a particular speaker, refer to Chart 2 to correct the problem.
Press the RCL button and the display will show every possible segment at one time that can be displayed. Refer to "System Checks" section in this service manual to see what should be on the display, if something isn't displayed replace the radio. To exit the LCD segment test mode, press the RCL button.
Press the RCL button to activate the key test mode, then press each button to verify it works. If the button works, a beep will be heard after the button is pressed. If the button does not work, nothing will be heard when the button is pressed. Also, nothing will be heard when the RCL button or volume knob is pressed, but performance will be known once the desired functions are chosen. To exit the key test mode, press the RCL button.
Press the RCL button to view the antenna signal strength of the last tuned station. The music of the last station will be heard while the signal is continuously sampled and displayed. The signal will continue to be sampled and displayed until the RCL button is pressed, returning T--05 to the display.
| • | Compare the signal strength of two vehicles playing the same station when the vehicles are side by side and use these values to compare for problems with the audio system. |
| • | If familiar with the signal strength of a particular station, use this value to compare for problems with the audio system. |
When T- -06 is on the display, press and hold the RCL button for 2 seconds to reset/clear the DTCs. After 2 seconds, an audible tone will be heard and the codes will be reset. To exit the clear codes mode, press the RCL button.
If an error is made while the customer is using the radio, an error message will momentarily appear on the display alerting the customer that an error has been made. The DTC mode in the OBD is available to check which error codes have been set and how may times each error code has been set.
Following is the list of all possible error messages along with probable causes and procedures to correct the problem.
Possible Causes | Procedure | ||||
|---|---|---|---|---|---|
Tape is tangled in radio. |
| ||||
Tape label is caught in radio. |
| ||||
Tape player failure |
|
Possible Causes | Procedure | ||||
|---|---|---|---|---|---|
Tape is tangled in the radio. |
| ||||
Tape is too long for the radio. | Ensure that the tape is not longer than 90 minutes. | ||||
Tape is damaged or dirty. |
| ||||
Tape player failure |
|
Possible Causes | Procedure | ||||
|---|---|---|---|---|---|
Tape is badly damaged or dirty. |
| ||||
Tape is too long for the radio. | Ensure that the tape is not longer than 90 minutes. | ||||
Tape is tangled in the radio. |
| ||||
Tape player failure |
|
Possible Causes | Procedure | ||||
|---|---|---|---|---|---|
CD changer/player connection is disconnected. | Check the connection. | ||||
CD changer/player jumper is shorted, open, or damaged. | Check for shorts/open/damage in CD changer/player jumper. | ||||
CD changer/player is not getting power. |
| ||||
CD changer/player failure | Replace CD changer/player. | ||||
Radio failure |
|
Possible Causes | Procedure | ||||||||||
|---|---|---|---|---|---|---|---|---|---|---|---|
CD is warped or cracked. |
| ||||||||||
CD changer/player failure |
|
Possible Causes | Procedure | ||||||||||||
|---|---|---|---|---|---|---|---|---|---|---|---|---|---|
CD is scratched or dirty. |
| ||||||||||||
All CDs are inserted upside down. | All CDs should be inserted label side up. | ||||||||||||
CD changer/player failure |
|
Press the RCL button and the display will show "LF." Balance and fade will automatically adjust to the left front speaker. Two test tones will be checked, the first at 100 Hz for two seconds, there will be a half-second pause, and then the second tone at 3.0 kHz for two seconds. These two tones will continue to check the left front speaker until the TUNE rocker button is pressed, which automatically adjusts the balance and fade to the right front speaker. "RF" will appear on the display and the two test tones will check the right front speaker. Press it again to adjust to left rear speaker. "LR" will appear on the display and the two test tones will check the left rear speaker. Press it again to adjust to the right rear speaker. "RR" will appear on the display and the two test tones will check the right rear speaker. To exit the test tone mode, press the AM/FM button.
If you cannot hear the test tones, turn the volume up by using the volume knob.
If either of the test tones is not heard for a particular speaker, refer to Chart 2 to correct the problem.
Important: If the vehicle is an SL model and does not have the optional rear speakers, no sound will be heard when the test tone mode is switched to "3" (left rear speaker) or "4" (right rear speaker).
Press the RCL button and the display will show every possible segment at one time that can be displayed. Refer to "System Checks" section in this service manual to see what should be on the display. If something isn't displayed, replace the radio. To exit the LCD test mode, press the AM/FM button.
Press the RCL button to activate the key test mode, then press each button/knob to verify it works. If the button/knob works, a beep will be heard after each button or knob is pressed. If the button/knob does not work, nothing will be heard when the button/knob is pressed. Also, nothing will be heard when the AM/FM button or volume knob is pressed, but performance will be known once the desired functions are chosen. The AM/FM button will take the radio out of the key test mode and the volume knob will take the radio out of the on board diagnostic mode. To exit the key test mode, press the AM/FM button.
Press the RCL button to view the antenna signal strength of the last tuned station. The music of the last station will be heard while the signal is continuously sampled and displayed. The signal will continue to be sampled and displayed until the AM/FM button is pressed, returning ANT to the display.
| • | Compare the signal strength of two vehicles playing the same station when the vehicles are side by side and use these values to compare for problems with the audio system. |
| • | If familiar with the signal strength of a particular station, use this value to compare for problems with the audio system. |
When "CC" is on the display press the RCL button and the display will show "OK?" Then hold down the RCL button for 2 seconds to reset/clear the DTCs. After two seconds, an audible tone will be heard and the codes will be reset.
Displays which audio system the radio is connected to.
EQ Setting | Vehicle Model | Ignition (YEL, Circuit 43) is Located In Terminal |
|---|---|---|
EQ:02 | Coupe and Sedan | A6 |
EQ:03 | Wagon | A4 |
If the EQ setting does not reflect which audio system is in the vehicle, check for proper connection of the ignition circuit in the GRY 24-way radio connector, fix any problems, and then check the EQ setting.
Important: If the vehicle is not equipped with a CD changer/player, "Err" will appear on the display, but there is no problem with the system.
When CDCH is on the display, press the RCL button to see if the CD changer/player is receiving messages from the radio. If the CD changer/player does not receive the message, "Err" will appear on the display for two seconds, then CDCH will again be displayed. If the CD changer/player does receive the message, "OK" will appear on the display for two seconds, then CDCH will again be displayed.