GM Service Manual Online
For 1990-2009 cars only

Object Number: 864396  Size: MF

Circuit Description

When the ignition switch is turned ON and during vehicle operation, the SDM performs tests to detect system faults. One test the SDM performs is to monitor the driver deployment loop high circuit and driver deployment loop low circuit voltage difference. By monitoring voltage, the SDM is able to detect when loop voltage is not between 2.4 and 6.0 volts.

DTC Parameters

DTC B0024 can be set when the driver loop voltage is out of range. The following conditions must be met to set this DTC:

    • Ignition voltage is present at the SDM and continuous.
    • The driver loop voltage is over 6 volts OR under 2.4 volts with loop resistance under 6 ohms.
    • Fault is present for half a second.

Action Taken

    • DTC B0024 will set.
    • The air bag telltale will be ON.

Diagnostic Aids

    • Use this chart only when DTC B0024 is current on the scan tool.
    • When attempting to diagnose an intermittent driver loop fault, use the scan tool to monitor current DTCs. Wiggle wires, turn steering wheel, and check connections while watching for a current DTC to appear and/or disappear on the scan tool.
    • Always start diagnosis of SIR DTCs with an inspection of wiring and components for visible damage.
    • A short to ground in circuits 347 or 348 could cause this DTC.
    • A short between circuits 347 or 348 and another vehicle circuit could cause this DTC.
    • Always perform the Diagnostic System Check - SIR procedure before using this chart.

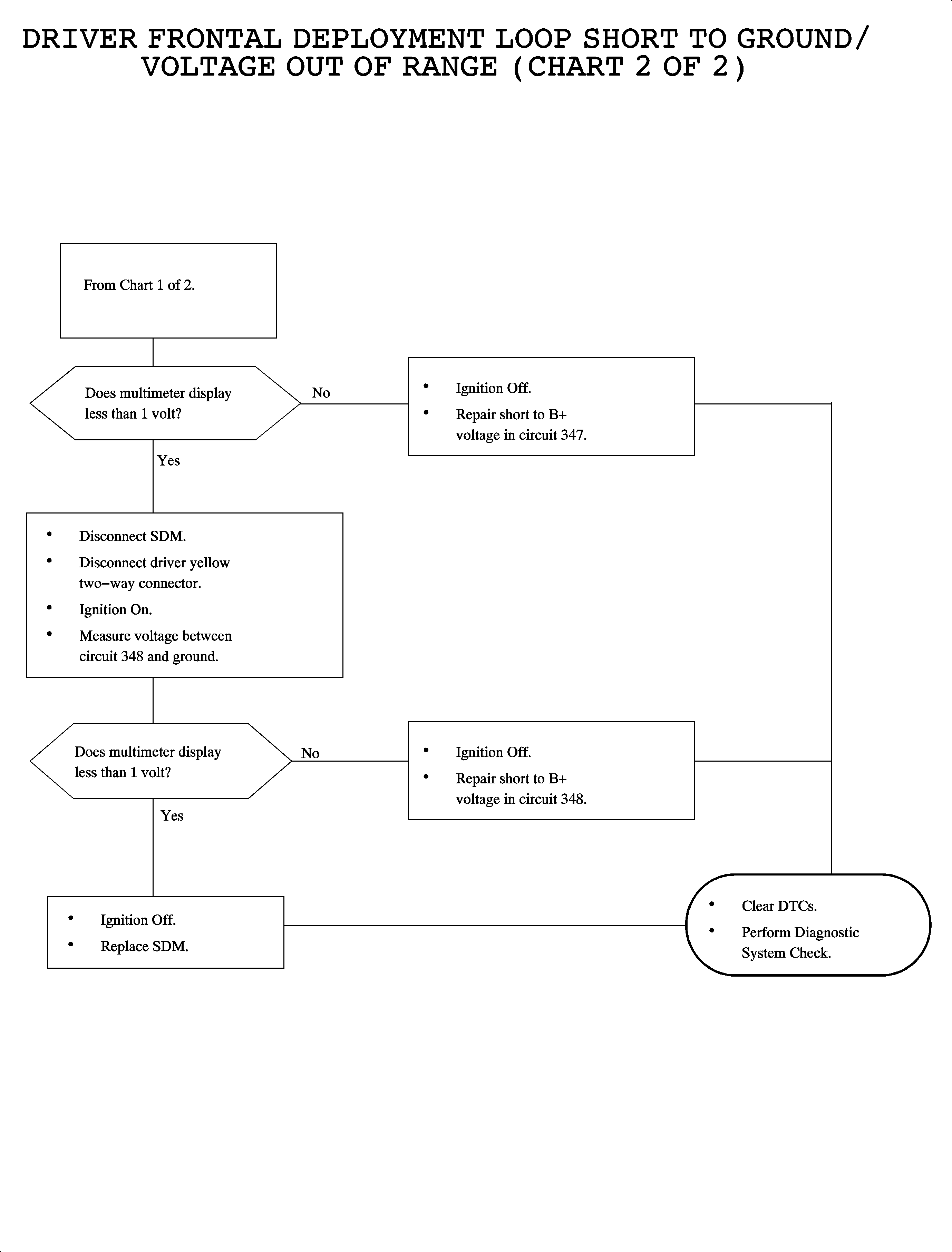
Object Number: 876182  Size: FP

Object Number: 876186  Size: FP