GM Service Manual Online
For 1990-2009 cars only

Object Number: 866416  Size: MF

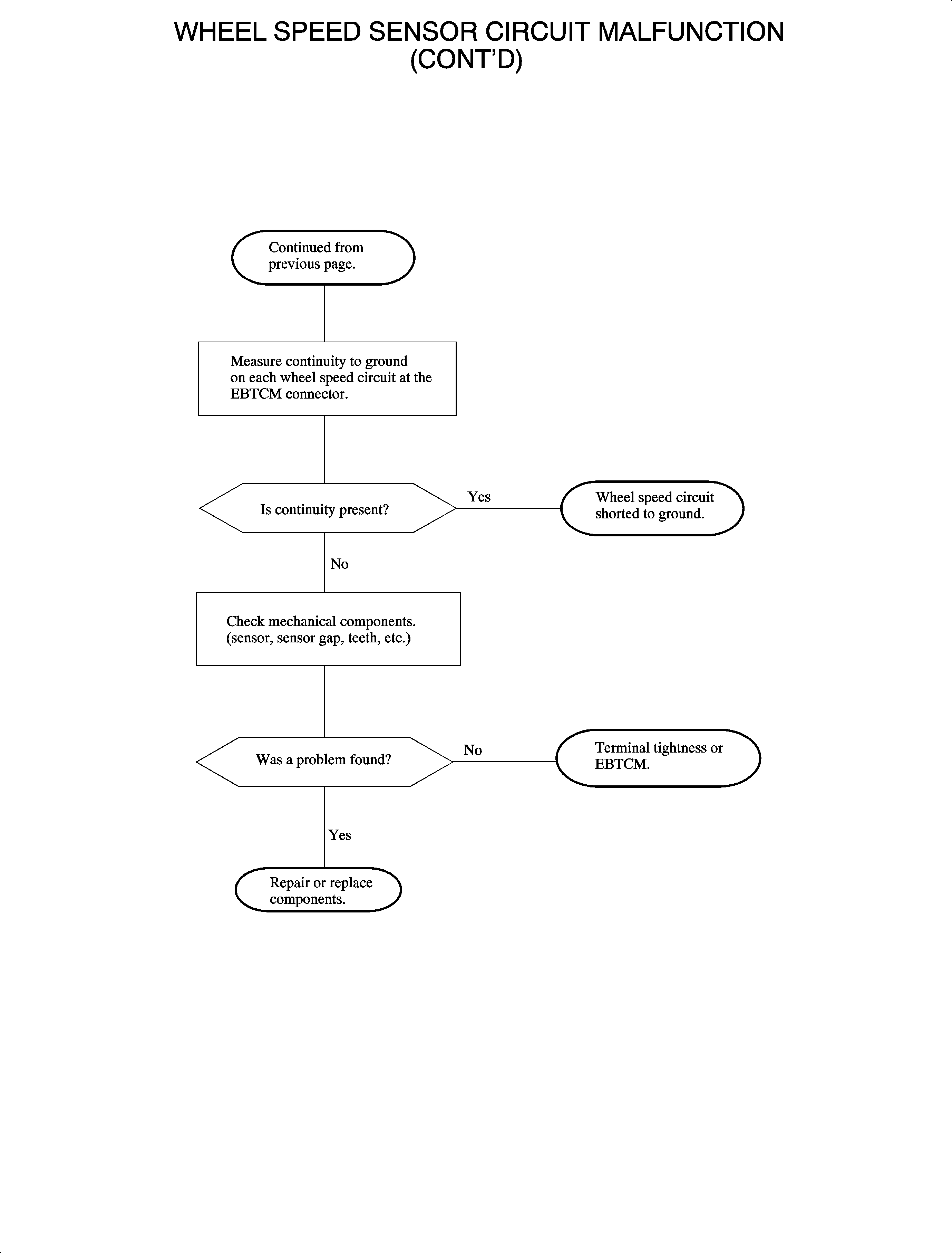
The wheel speed sensor produces an AC voltage whose amplitude and frequency vary, depending upon the velocity of the wheel. The ABS control module (EBTCM) uses this voltage signal to calculate wheel speed.

DTC Parameters

DTC will set if:

The ABS control module detects that a wheel speed circuit is open, grounded or shorted to battery while ignition is in RUN.

When DTC sets:

    • The ABS telltale will be On.
    • The control module will disable ABS.

Diagnostic Aids

The inline connectors at wheel speed sensors are the most likely area for opens and shorts.

When diagnosing intermittent conditions, use the Scan tool to observe parameters while test driving or wiggling a wire harness. Compare parameters with those on a known good system.


Object Number: 874697  Size: FP

Object Number: 874698  Size: FP