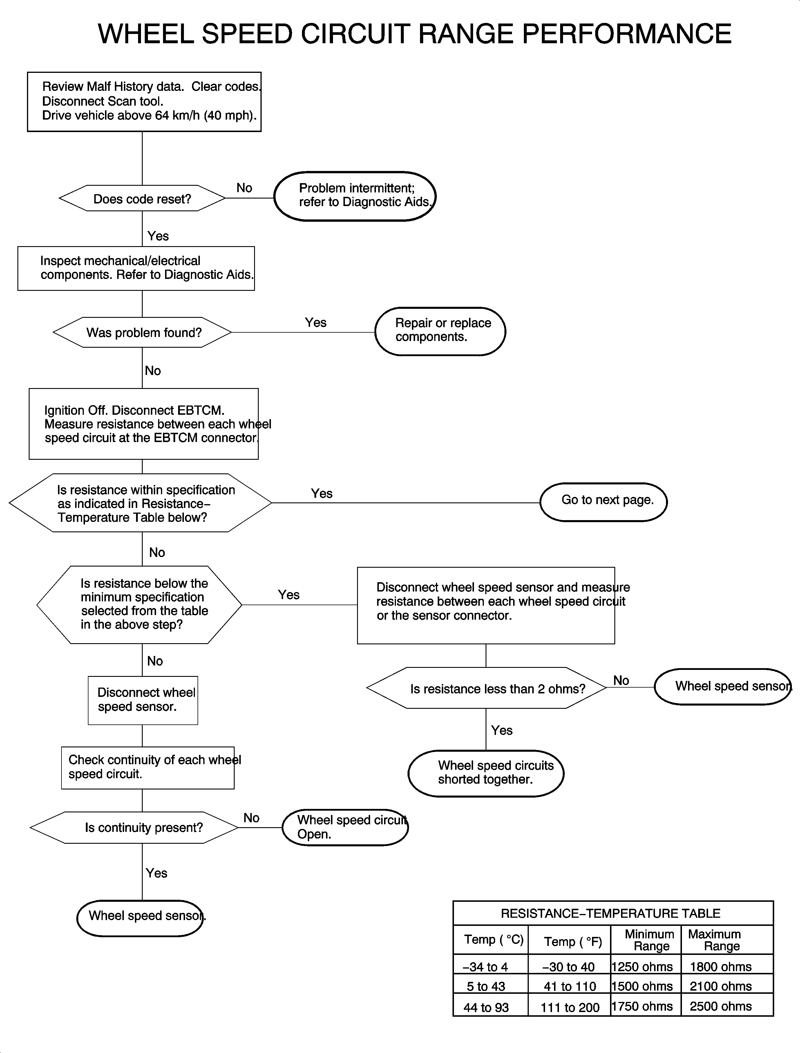
The wheel speed sensor produces an AC voltage whose amplitude and frequency
vary, depending upon the velocity of the wheel. The ABS control module (EBTCM) uses
this voltage signal to calculate wheel speed.
DTC Parameters
DTC will set if:
| • | One wheel speed changes 16 km/h (10 mph) or more in 0.01 seconds. |
| • | A wheel speed sensor circuit malfunction is not set for the same wheel
speed sensor. |
| • | The change must occur 3 times with 1 second between each
occurrence. |
When DTC sets:
| • | The ABS telltale will be On. |
| • | The control module will disable ABS. |
Diagnostic Aids
Possible causes for DTC to set:
| • | Wheel speed sensor or circuit intermittently open or shorted. |
| • | Excessive sensor air gap. |
| • | No air gap (pole strike). |
| • | Worn suspension or drivetrain components. |
| • | Damaged tooth or teeth on speed ring. |
| • | Electrical noise induced on wheel speed circuit. |
| • | Brake switch always Off (Open). |
| • | Large grooves, gouges, or foreign material in speed ring. |
| • | A worn front hub bearing or inner axle bearing. |