GM Service Manual Online
For 1990-2009 cars only

Object Number: 866409  Size: MF

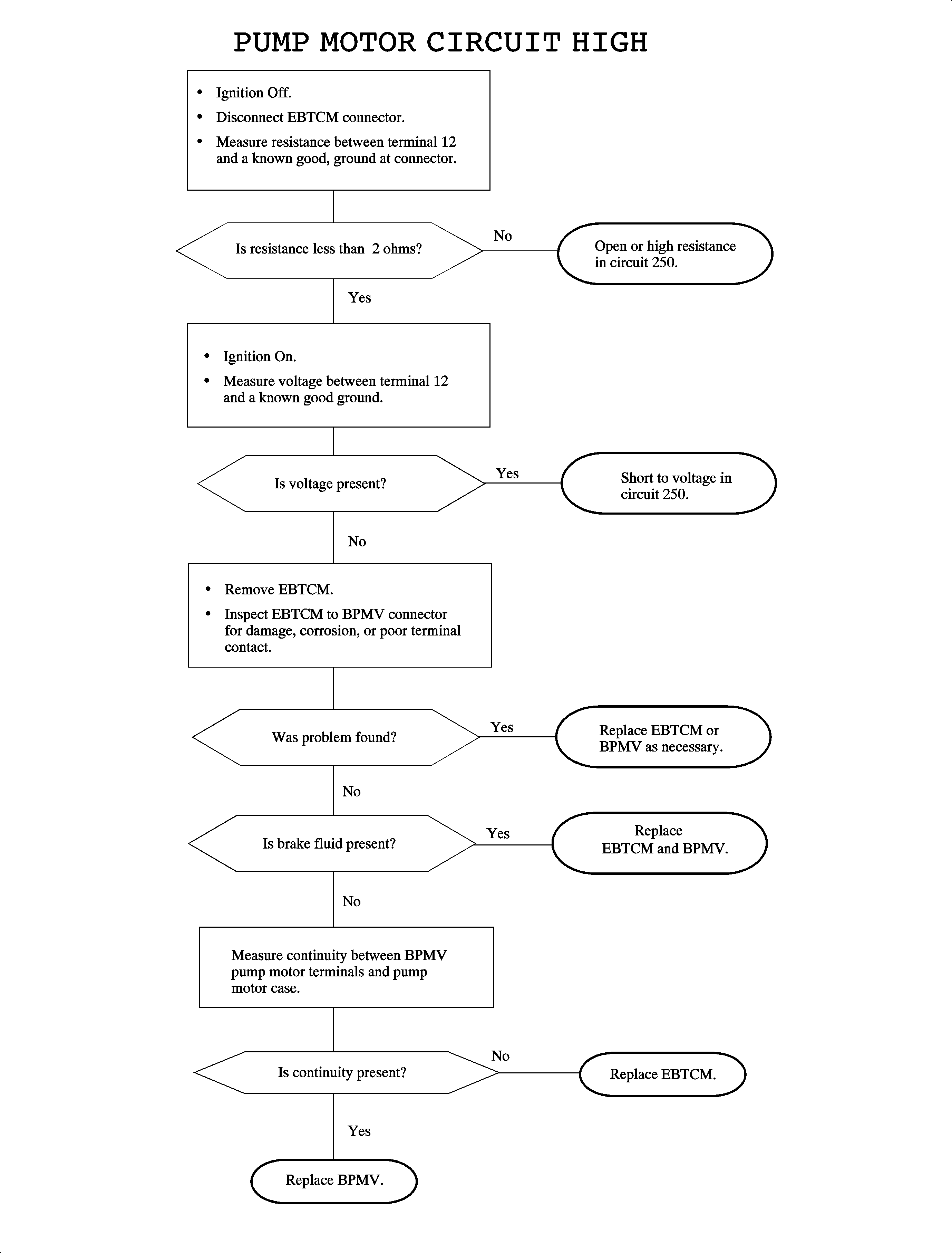
The pump motor is part of the valve assembly (BPMV). The system relay and pump motor driver is located in the Electronic ABS control module (EBTCM). The system relay supplies power to the solenoids and pump motor whenever the ignition switch is in the RUN position. The pump motor driver switches the pump motor on during ABS operation.

DTC Parameters

DTC C0113 will set if:

    • The voltage across the pump is 3 volts less than the commanded pump voltage and the commanded pump voltage is less than the system voltage. System voltage is greater than 8 volts and the pump is commanded on.
    • The voltage across the pump is less than 8 volts and the commanded pump voltage is greater than or equal to system voltage. System voltage is greater than 8 volts and the pump is commanded on.

When the trouble code sets, ABS is disabled and the antilock telltale is turned On.

Dynamic rear proportioning (DRP) will only have the hold function.

Diagnostic Aids

It is very important to thoroughly inspect wiring components and connectors. Failure to inspect wiring and connectors may result in misdiagnosis, causing part replacement with a reoccuring malfunction.

Possible causes for DTC C0113 to set:

    • The motor is shorted to battery.
    • The motor ground is open.
    • The motor ground has high resistance.
    • A failed EBTCM motor driver.

Object Number: 874708  Size: FP