GM Service Manual Online
For 1990-2009 cars only

Object Number: 871037  Size: MF

The fuel injection system on both SOHC and DOHC engines utilize sequential fuel injection. The powertrain control module (PCM) independently controls each fuel injector through separate internal drivers. The PCM drivers hold each fuel injector circuit to ground for a certain length of time based on engine operating parameters. The fuel control system is designed to maintain a 14.7:1 air/fuel ratio under all conditions except in power enrichment mode (heavy acceleration/heavy engine load). The PCM monitors the fuel injector circuits for low and high voltage faults. DTC P0265 sets when fuel injector #2 is being commanded ON and the feedback voltage at the PCM is high.

DTC Parameters

DTC P0265 will set if fuel injector #2 feedback voltage is greater than 1.25 volts with fuel injector #2 commanded ON when:

    • The condition exists for longer than 0.5 seconds.
    • The engine is cranking or running.

DTC P0265 diagnostic runs continuously with engine running.

DTC P0265 is a type D DTC.

Diagnostic Aids

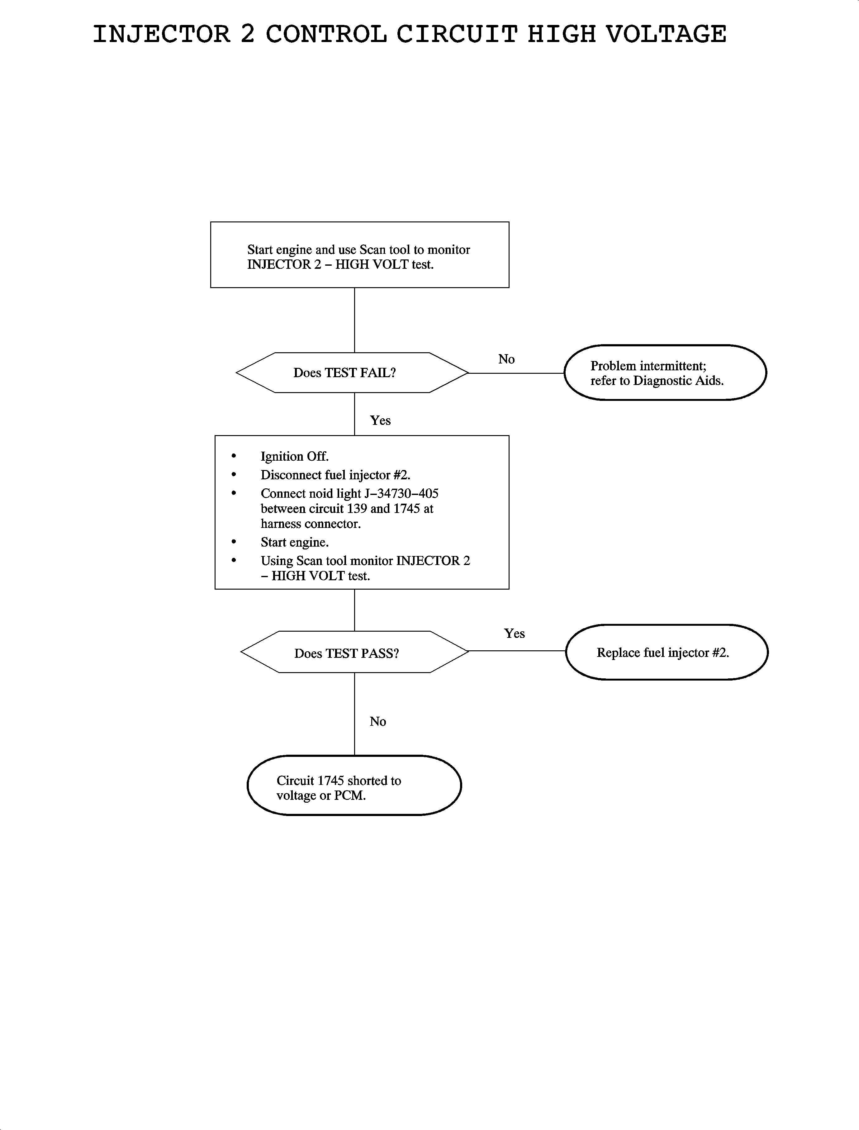
To locate an intermittent problem, start engine and use a scan tool to monitor INJECTOR 2 - HIGH VOLT test. When a fault (short to voltage or shorted solenoid) exists, the scan tool will display TEST FAIL.

The test will fail only when the device is being commanded ON and voltage at the PCM is high. The test updates every 100 ms whenever the ignition is turned ON and the device is being commanded ON via the scan tool or PCM.

The fuel injector resistance is 12.2 +/- 0.4 ohms at 23°C (74°F).


Object Number: 875688  Size: FP