Complaint/Condition | Possible Cause(s) | Correction(s) |
|---|---|---|
Engine Overheats | System low on coolant | Replenish coolant and check for leaks. |
Dirt, leaves, or insects on radiator or condenser | Clean radiator and/or condenser. | |
Hoses, water pump, thermostat housing, radiator, core plugs, or head gasket leakage | Repair as necessary. | |
Thermostat damaged | Check thermostat. | |
Cooling fan motor or cooling fan relay | Inspect cooling fan motor and relay. | |
Radiator hose plugged or rotted | Replace radiator hose. | |
Water pump damaged | Replace water pump. | |
Radiator plugged | Inspect, clean, and/or replace radiator. | |
Coolant recovery reservoir cap damaged | Inspect, test, and/or replace coolant recovery reservoir cap. | |
Cylinder head or block cracked or water passages plugged | Repair as necessary. | |
Accessory drive belt and/or tensioner | Inspect and replace as necessary. | |
Plugged heater core | Repair as necessary. | |
Plugged heater hose | Check heater inlet, outlet, and surge tank to engine hoses. | |
Vehicle air deflector damaged, cracked, or missing | Replace air deflector. | |
Coolant solution | Check protection. | |
Damaged or missing fan shroud | Replace fan shroud. | |
Coolant Loss | Check coolant surge tank cap. | Replace if necessary. |
Leaks: Check hoses, radiator clamps, water pump, thermostat housing, radiator drain valve, soft or core plugs, heater water valves, and heater core, and low engine coolant level switch. | Repair if necessary. | |
Intake manifold gasket to EGR passage | Replace gasket. Check manifold and cylinder head for warpage. | |
Oil in Coolant | Automatic transaxle oil cooler in radiator | Repair as necessary. |
Cylinder head gasket | Repair as necessary. | |
Cylinder block/head casting porosity | Repair as necessary. | |
No Heat From Heater | Foaming coolant observation in coolant surge tank after engine warm-up | Pressure check system by installing pressure tester on coolant recovery reservoir fill neck and checking coolant recovery reservoir cap, also, check hoses, clamps, filler neck, etc., for obstructions or plugging in the hose between the cylinder head, heater core, coolant recovery reservoir, and thermostat housing. |
Thermostat damaged | Inspect thermostat. | |
Water pump seized or defective system low on coolant | Inspect water pump replenish coolant and check for leaks. | |
Heater core or hoses | Check for coolant flow through heater. Repair as necessary. | |
Low coolant volume | Repair as necessary. | |
Cooling Fan Inoperative | Cooling fan circuit | Reference Cooling Fan Circuit Chart No. 3 |
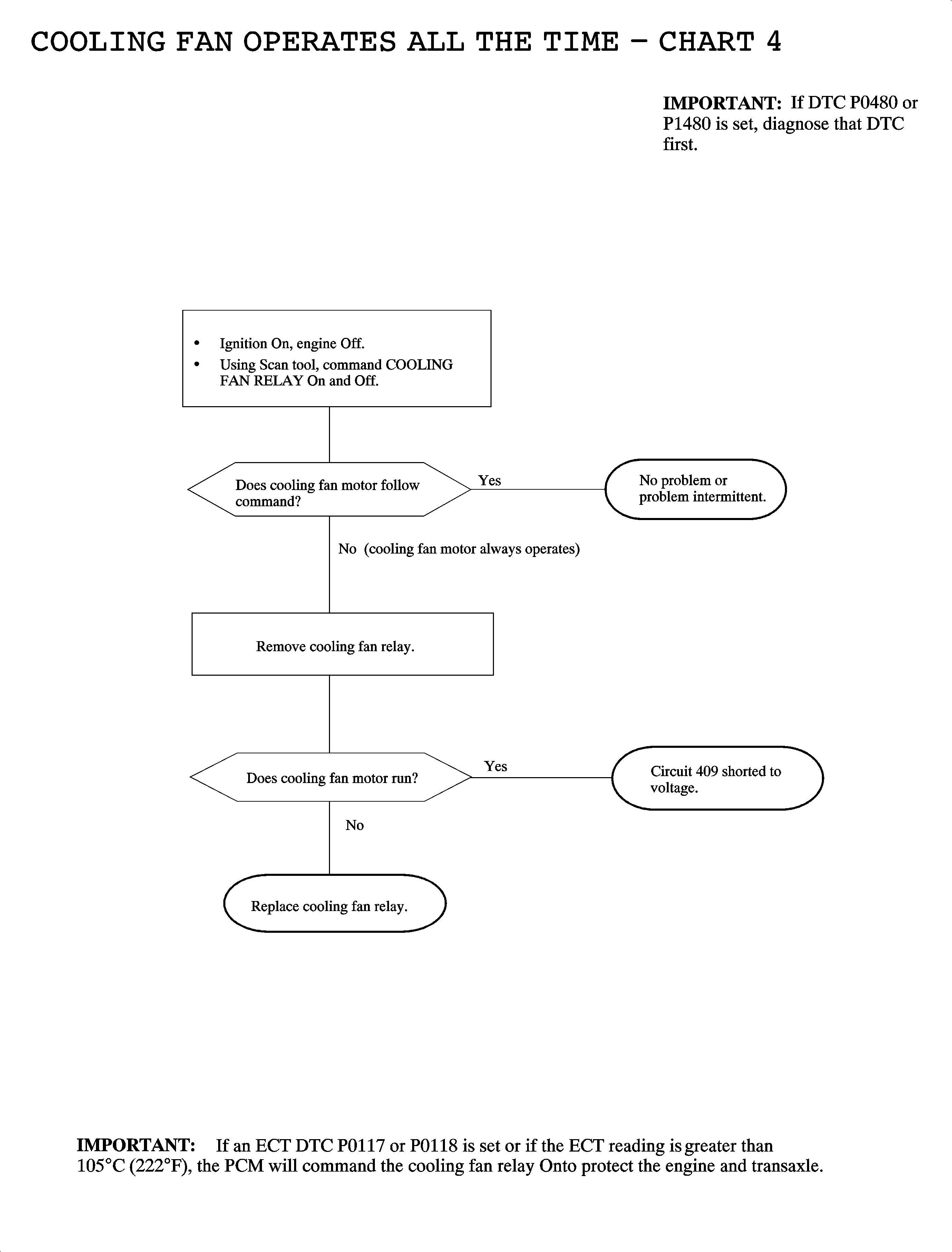
Cooling Fan Operates All The Time | Cooling fan circuit | Reference Cooling Fan Circuit Chart No. 4 |