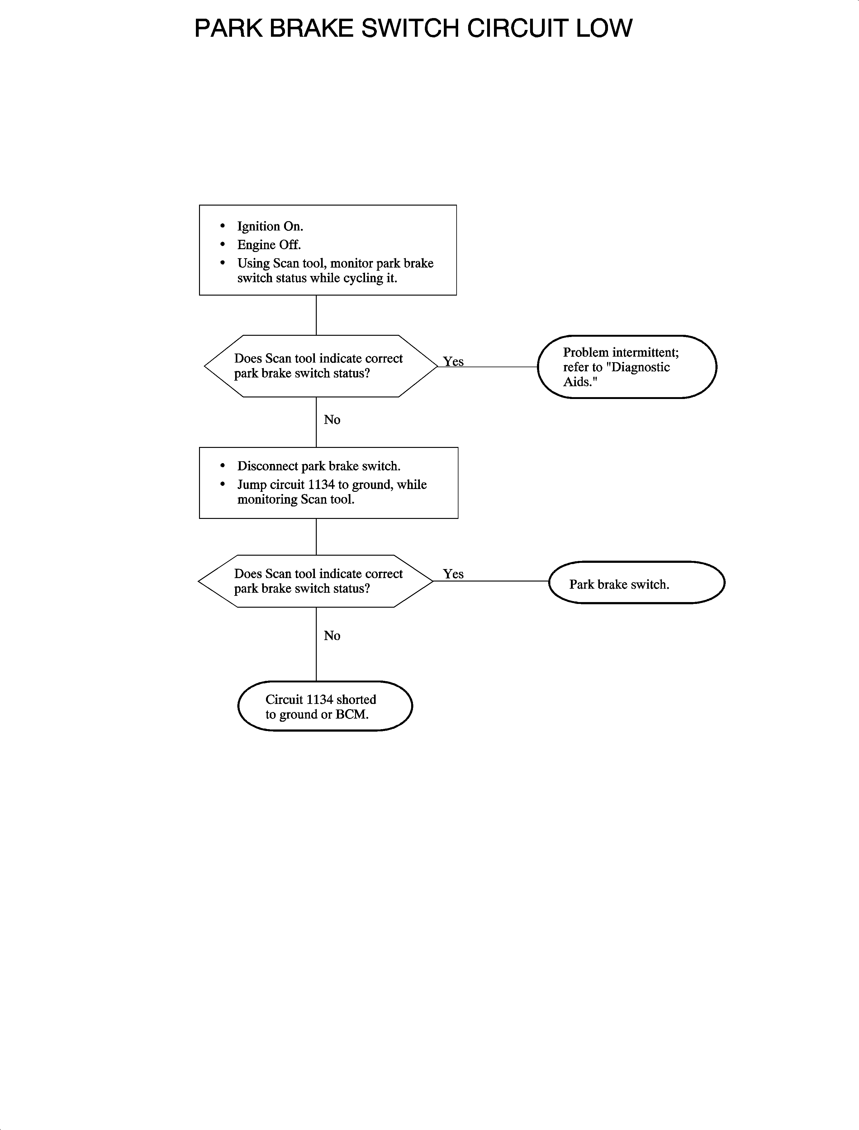
Park Brake Switch Circuit Low
Circuit Description
When the park brake input circuit 1134 to body control module (BCM) is
grounded, as when parking brake is applied, the BCM will turn on brake telltale lamp
by sending a serial data message to the instrument panel cluster (IPC). If
the vehicle is moving greater than 10 km/h (6 mph) and the park brake
input to the BCM is grounded, the BCM will sound the warning chime to notify the
driver the parking brake is applied.
Conditions for Setting the DTC
| • | Ignition switch in RUN position |
| • | Vehicle speed greater than 10 km/h (6 mph) |
Diagnostic Aids
| • | Verify that the parking brake is fully disengaged. |
| • | Inspect the wiring harness for damage. Check for broken or chaffed insulation. |
| • | Check for a blockage preventing the parking brake from fully releasing. |
| • | If the fault is suspected to be intermittent, wiggling the harness wiring
may help in locating the fault. |