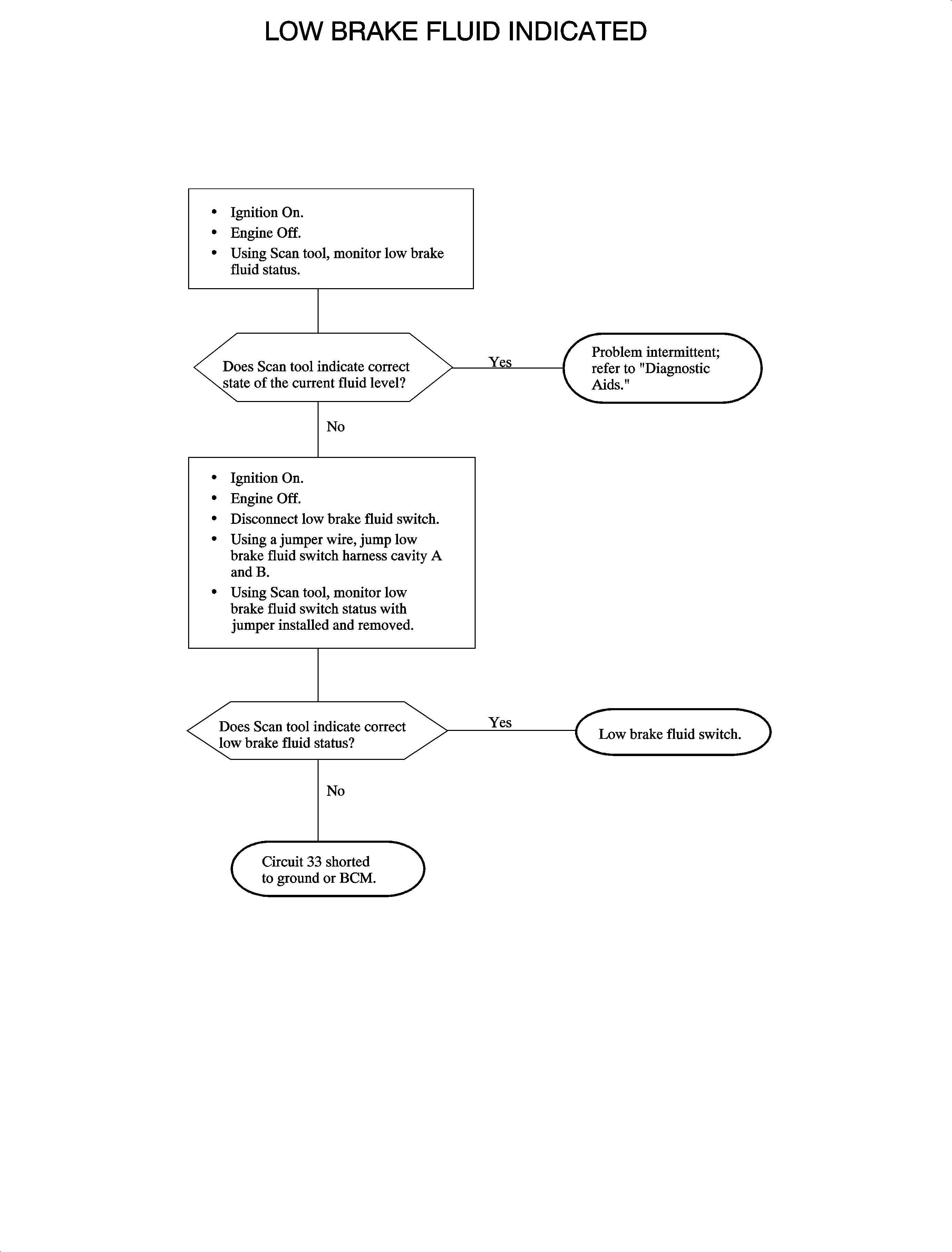
Low Brake Fluid Indicated
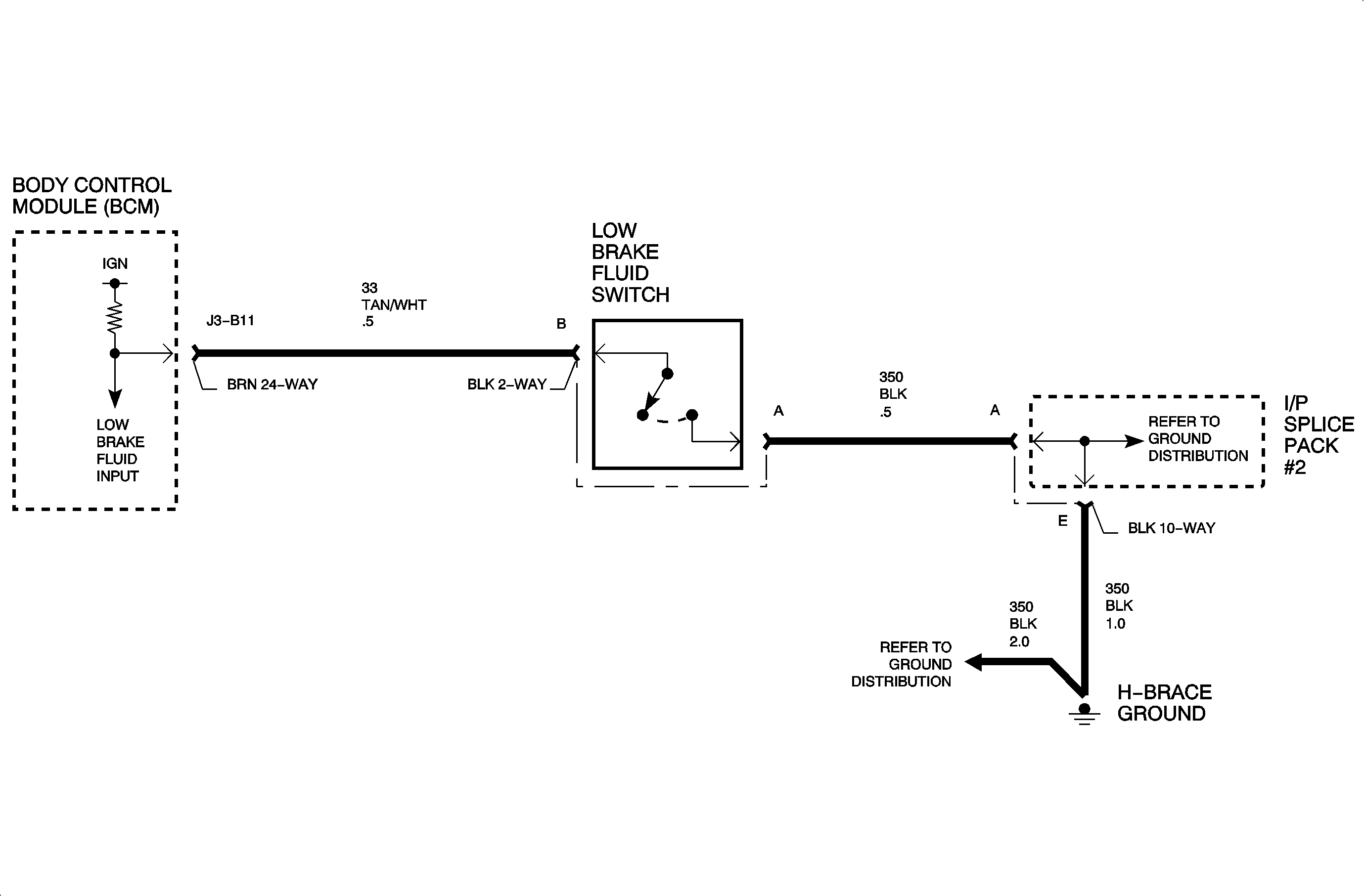
Circuit Description
Under low brake fluid conditions, the brake fluid switch closes. When closed,
the brake fluid switch grounds (circuit 333, BCM cavity J3-B11). The body control
module (BCM) responds by sending a serial data message to the instrument panel cluster (IPC)
to turn On the brake telltale lamp.
Conditions for Setting the DTC
| • | Ignition switch in RUN position |
| • | Circuit 333, BCM cavity J2-A5 grounded |
| • | Condition must be present for 2 seconds |
Diagnostic Aids
| • | Inspect the wiring harness for damage. Check for broken or chaffed insulation. |
| • | If the fault is suspected to be intermittent, wiggling the harness wiring
may help in locating the fault. |