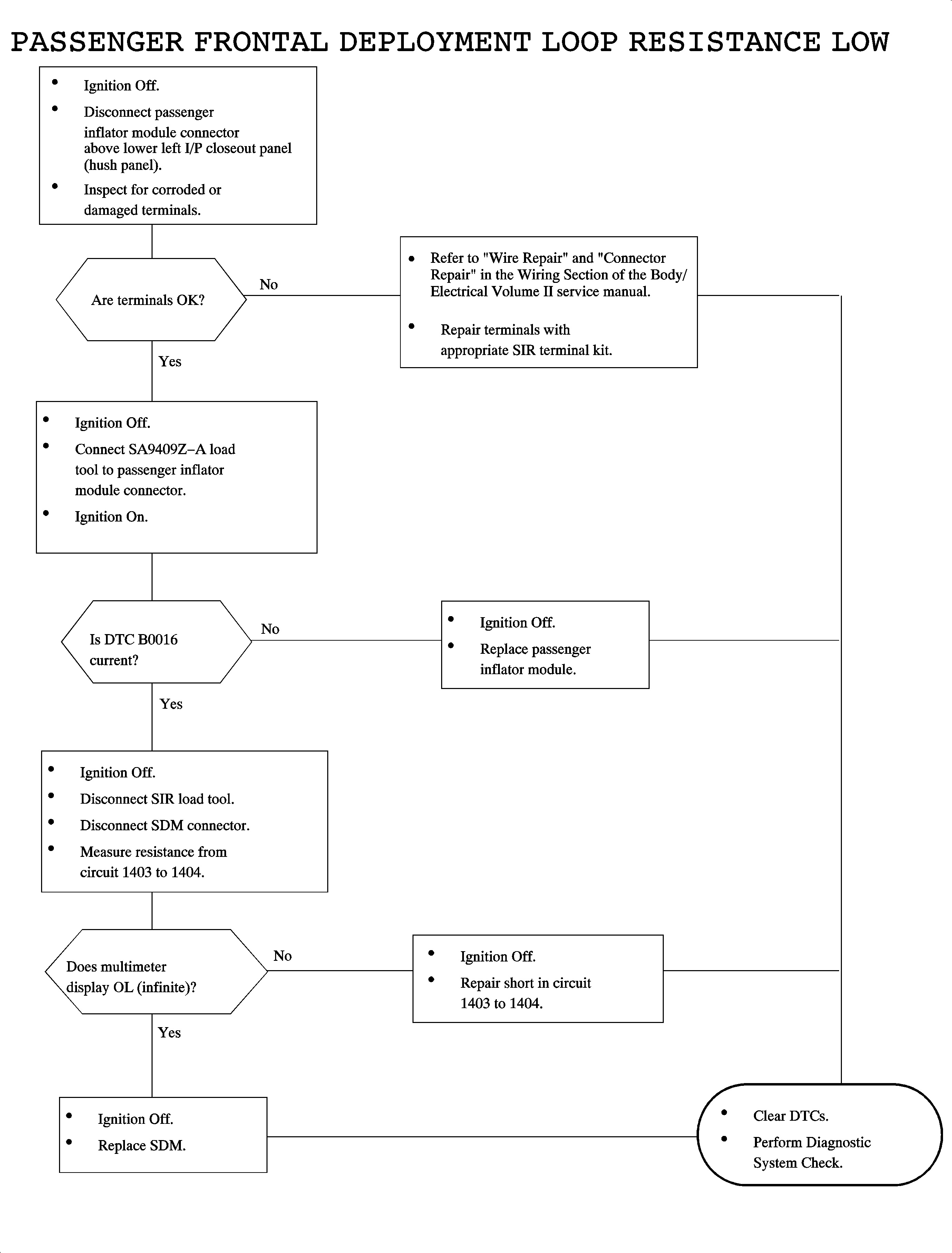
Circuit Description
When the ignition switch is turned ON and during vehicle operation, the SDM
performs tests to detect system faults. One test the SDM performs is to monitor the
passenger inflator module high circuit and passenger inflator module low circuit
voltage difference. By monitoring voltage difference, the SDM is able to calculate
the passenger loop resistance. A low loop resistance indicates the two passenger
circuits are shorted together.
DTC Parameters:
DTC B0016 can be set when the passenger loop resistance is low. The following
conditions must be met to set this DTC:
| • | Ignition voltage is present at the SDM and continuous. |
| • | The passenger deployment loop resistance is under 1.3 ohms. |
| • | Fault is present for half a second. |
Action Taken:
| • | The air bag telltale will be ON. |
Diagnostic Aids
| • | When attempting to diagnose an intermittent passenger loop fault, use
the scan tool to monitor current DTCs. Wiggle wires and check connections while watching
for a current DTC to appear and/or disappear on scan tool. |
| • | Always start diagnosis of SIR DTCs with an inspection of wiring and components
for visible damage. |
| • | A malfunctioning shorting bar at the passenger inflator module harness
could cause this DTC. |