GM Service Manual Online
For 1990-2009 cars only

Object Number: 864396  Size: MF

Circuit Description

When the ignition switch is turned ON and during vehicle operation, the SDM performs tests to detect system faults. One test the SDM performs is to monitor the passenger inflator module high circuit and passenger inflator module low circuit voltage difference. By monitoring voltage difference, the SDM is able to calculate the passenger loop resistance. High resistance indicates an open somewhere in the passenger deployment loop.

DTC Parameters

DTC B0017 can be set when the passenger loop resistance is high. The following conditions must be met to set this DTC:

    • Ignition voltage is present at the SDM and continuous.
    • The passenger deployment loop resistance is under 1.3 ohms.
    • Fault is present for half a second.

Action Taken

    • DTC B0016 will set.
    • The air bag telltale will be ON.

Diagnostic Aids

    • When attempting to diagnose an intermittent passenger loop fault, use the scan tool to monitor current DTCs. Wiggle wires and check connections while watching for a current DTC to appear and/or disappear on the scan tool.
    • Always start diagnosis of SIR DTCs with an inspection of wiring and components for visible damage.
    • An open in circuits 1403 or 1404 to the passenger inflator module could cause this DTC.
    • Always perform the Diagnostic System Check - SIR before using this chart.

Object Number: 876171  Size: FP

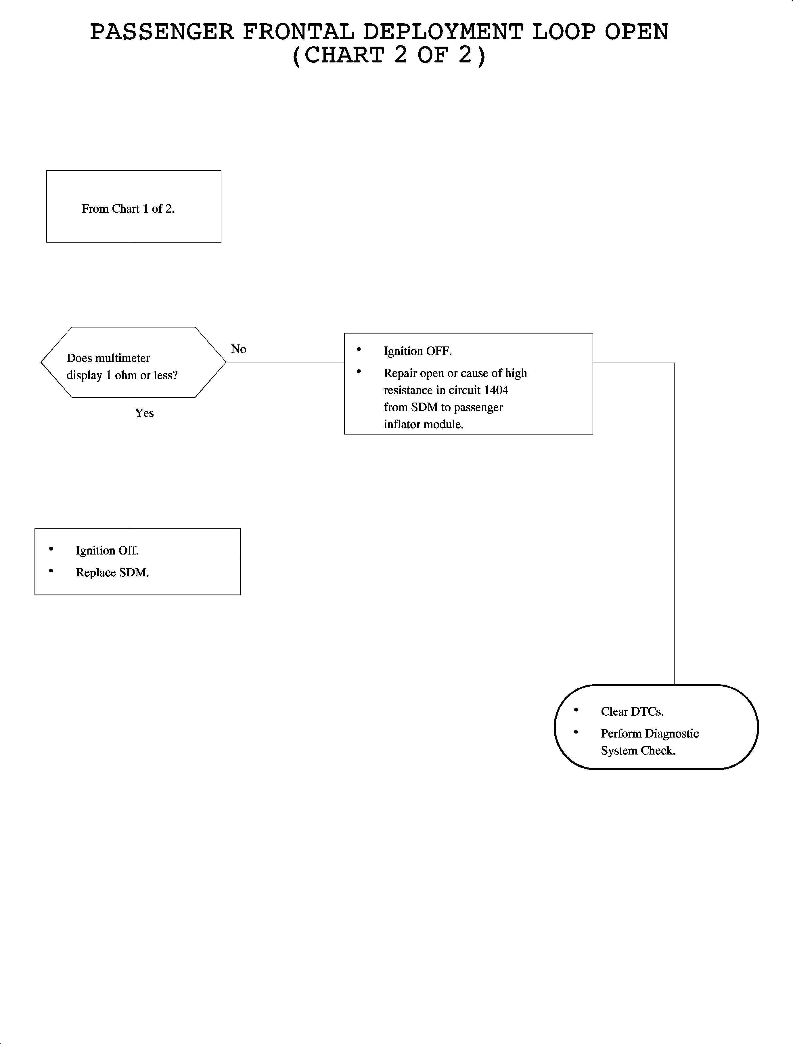
Object Number: 876173  Size: FP