GM Service Manual Online
For 1990-2009 cars only

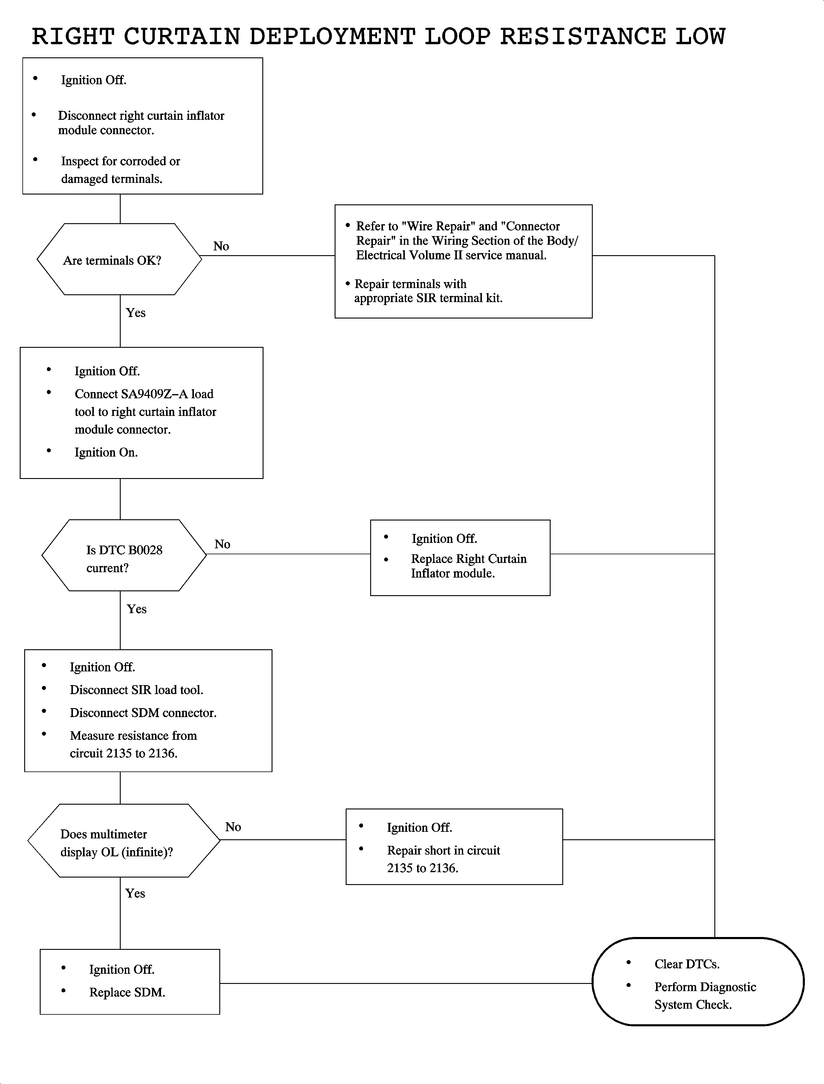
DTC B0028 Coupe


Object Number: 864406  Size: MF

Circuit Description

When the ignition switch is turned ON and during vehicle operation, the SDM performs tests to detect system faults. One test the SDM performs is to monitor the inflator module high circuit and inflator module low circuit voltage difference. By monitoring voltage difference, the SDM is able to calculate the loop resistance. A low loop resistance indicates the two circuits are shorted together.

DTC Parameters

DTC B0028 can be set when the loop resistance is low. The following conditions must be met to set this DTC:

    • Ignition voltage is present at the SDM and continuous.
    • The deployment loop resistance is under 1.3 ohms.
    • Fault is present for half a second.

Action Taken

    • DTC B0028 will set.
    • The air bag telltale will be ON.

Diagnostic Aids

    • When attempting to diagnose an intermittent loop fault, use the scan tool to monitor current DTCs. Wiggle wires and check connections while watching for a current DTC to appear and/or disappear on the scan tool.
    • Always start diagnosis of SIR DTCs with an inspection of wiring and components for visible damage.
    • A malfunctioning shorting bar at the inflator module harness could cause this DTC.
    • Always perform the Diagnostic System Check - SIR before using this chart.

Object Number: 876189  Size: FP

DTC B0028 Sedan


Object Number: 864421  Size: MF

Circuit Description

When the ignition switch is turned ON and during vehicle operation, the SDM performs tests to detect system faults. One test the SDM performs is to monitor the inflator module high circuit and inflator module low circuit voltage difference. By monitoring voltage difference, the SDM is able to calculate the loop resistance. A low loop resistance indicates the two circuits are shorted together.

DTC Parameters

DTC B0028 can be set when the loop resistance is low. The following conditions must be met to set this DTC:

    • Ignition voltage is present at the SDM and continuous.
    • The deployment loop resistance is under 1.3 ohms.
    • Fault is present for half a second.

Action Taken

    • DTC B0028 will set.
    • The air bag telltale will be ON.

Diagnostic Aids

    • When attempting to diagnose an intermittent loop fault, use the scan tool to monitor current DTCs. Wiggle wires and check connections while watching for a current DTC to appear and/or disappear on the scan tool.
    • Always start diagnosis of SIR DTCs with an inspection of wiring and components for visible damage.
    • A malfunctioning shorting bar at the inflator module harness could cause this DTC.
    • Always perform the Diagnostic System Check - SIR before using this chart.

Object Number: 876189  Size: FP