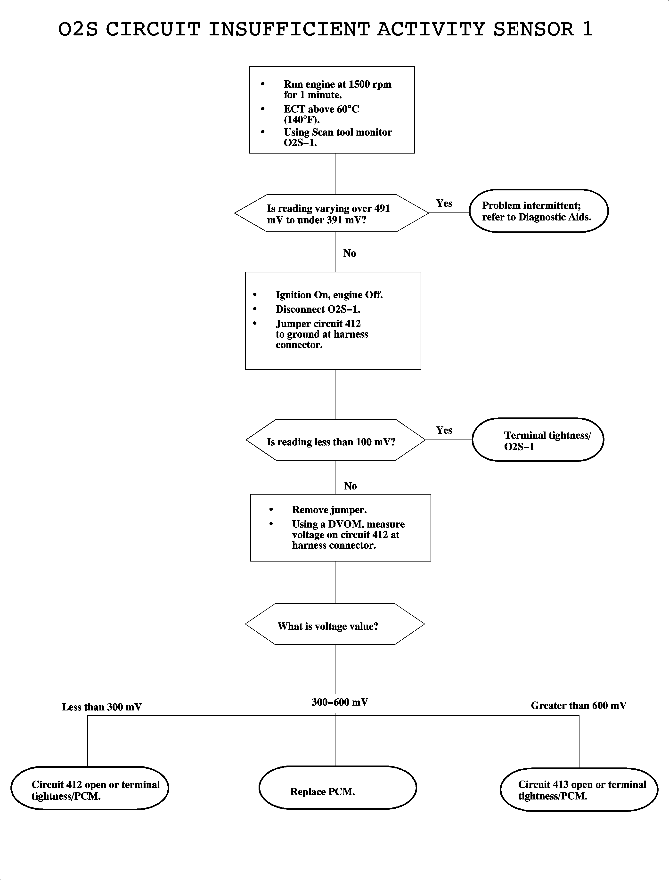
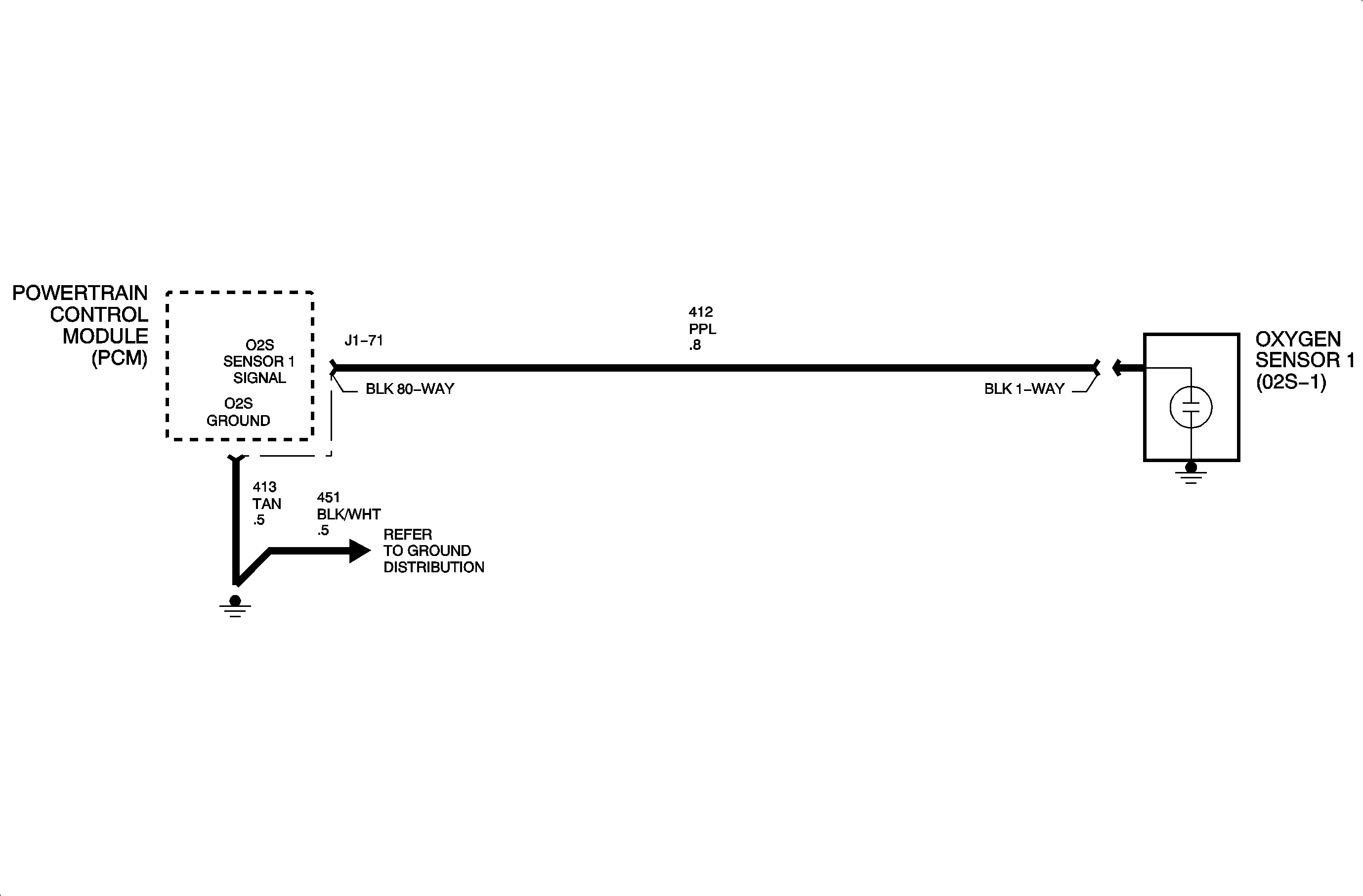
The oxygen sensor 1 (02S-1) is an electrical source that responds to oxygen content in the exhaust manifold. When the sensor reaches approximately 316°C (600°F), it produces a voltage based on the difference in oxygen between the atmosphere and exhaust gas. The powertrain control module (PCM) sends a bias voltage (391-491 mV) on the signal line which is pulled up through high resistance. When the O2S-1 is cold, it produces no voltage and has extremely high internal resistance. The internal resistance of the sensor is much greater than the resistance of the bias pull-up resistor. However, when the sensor heats up, it produces voltage that overrides the bias voltage. This voltage is read by the PCM to determine a rich/lean O2S-1 signal used to adjust injector pulse width. Under normal conditions, low sensor voltage means high oxygen content/lean air-fuel mixture and vice versa. Normal sensor readings will fluctuate between 10-999 mV. DTC P0134 sets when the O2S-1 signal is inactive, not fluctuating out of the 391-491 mV range.
DTC P0134 will set if O2S-1 is inactive -- voltage is not fluctuating outside the 391-491 mV range, when:
| • | The condition exists for longer than 90 seconds. |
| • | The engine run time is greater than 1 minute |
| • | No camshaft (cam), crankshaft position (CKP), engine coolant temperature (ECT), exhaust gas recirculation (EGR), evaporative emission (EVAP) purge solenoid, fuel trim, intake air temperature (IAT), manifold absolute pressure (MAP), misfire, system voltage or throttle position (TP) sensor DTCs have been set. |
DTC P0134 diagnostic runs continuously once the above conditions have been met.
DTC P0134 is a type B DTC.
DTC P0134 can set or cause false O2S-1 voltages if the oxygen sensor ground ( circuit 413) becomes loose or corroded. If circuit 413 becomes loose or corroded, bias voltage will be read on the scan tool and the voltage measured with a DVOM on circuit 412 at the O2S-1 harness connector (PCM side) will read over 1 volt.
To locate an intermittent problem, use the scan tool to monitor O2S-1 voltage with engine at normal operating temperature. Bias voltage (391-491 mV) will appear on the scan tool if the circuit is open.
The PCM will not go into closed loop if DTC P0134 has failed during the current ignition cycle.