The evaporative emission (EVAP) system is used to store fuel vapors as to reduce
the amount of unburned fuel from escaping into the atmosphere. The EVAP system consists
of the EVAP canister, fuel tank pressure sensor, EVAP lines and hoses, EVAP purge
solenoid (normally closed), EVAP service port, EVAP vent solenoid (normally open),
fuel tank, and powertrain control module (PCM). The PCM monitors the EVAP system
for circuit faults in the fuel tank pressure sensor, EVAP purge solenoid and EVAP
vent solenoid circuits. The PCM also monitors the EVAP system for small and large
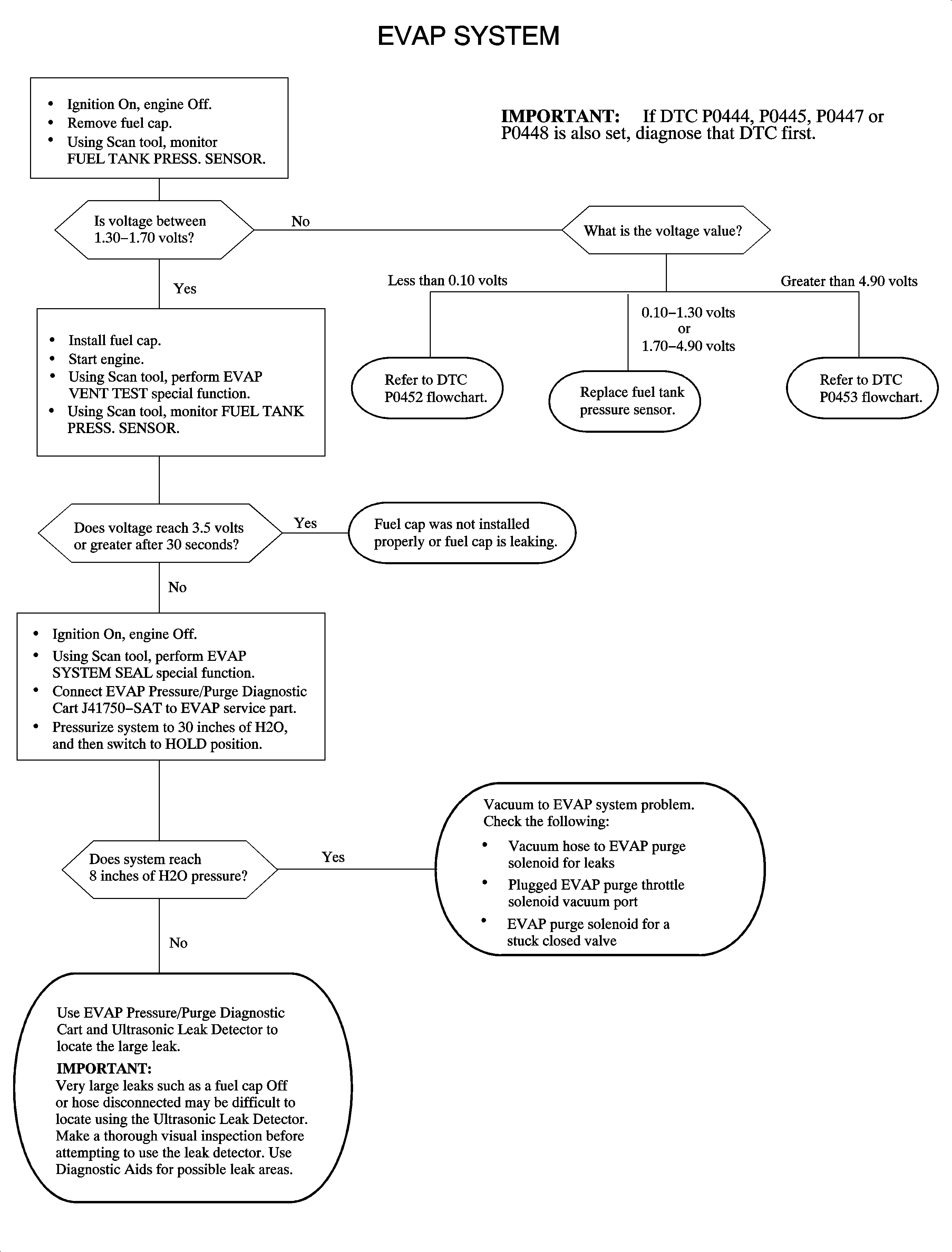
leaks. During the DTC P0440 diagnostic, the PCM monitors the fuel tank pressure
sensor for an atmospheric pressure reading when all of the DTC parameters have been
met with engine running. The PCM will then command the EVAP vent solenoid ON, close
valve, and command the EVAP purge solenoid ON, open valve. The PCM will let the
pressure drop in the fuel tank for a certain length of time after which it will turn
OFF the EVAP purge solenoid. DTC P0440 sets when a certain vacuum in the fuel
tank could not be achieved due to a large leak.
DTC Parameters
DTC P0440 will set if 8 inches of H2O cannot be pulled on the
EVAP system indicating a large EVAP leak when:
| • | The vacuum cannot be pulled for greater than 3.2 seconds out of
a 240 second cold engine test. |
| • | The EVAP vent solenoid is commanded ON, closed. |
| • | The EVAP purge solenoid is commanded ON, open. |
| • | The engine run time is less than 10 minutes. |
| • | The fuel level is between 15-85 percent full. |
| • | The barometric (BARO) is greater than 81 kPa. |
| • | The ignition voltage is between 8-18 volts |
| • | The engine coolant temperature (ECT) and intake air temperature (IAT)
at engine startup are between 5-32°C (41-90°F). |
| • | The ECT and IAT are within 10°C (50°F) of each other. |
| • | No ECT, fuel tank pressure, IAT, manifold absolute pressure (MAP) or vehicle
speed DTCs have been set. |
DTC P0440 diagnostic runs once per ignition cycle once the above conditions
have been met. If this test fails, a warm test, maximum of 120 seconds, will
be performed and can only PASS a diagnostic test, not fail it. The purpose of this
test is keep the MIL OFF during the initial test if the customer starts the vehicle
with the fuel cap off.
DTC P0440 is a type A DTC.
Diagnostic Aids
Important: If DTC P0444, P0445, P0447, P0448 or P1441 is set, diagnose that DTC
first as they are most likely the cause of this DTC. A diagnosed EVAP purge solenoid
or EVAP vent solenoid circuit fault may have caused this DTC to set.
Important: The PCM uses the fuel tank pressure sensor to detect the amount of vacuum pulled
on the EVAP system during the large leak diagnostic. Make sure the fuel pressure
sensor is not skewed by verifying the FUEL TANK PRESS. SENSOR on the scan tool is
between 1.3-1.7 volts with the ignition ON and the fuel cap removed.
Make a visual inspection for a large leak of the EVAP system. Using a scan tool,
perform the EVAP SERVICE BAY TEST which will verify that a large leak is present.
Use the EVAP Pressure/Purge Diagnostic Chart and Ultrasonic leak detector to locate
the large leak.
Important: A very large leak such as a missing fuel cap may be difficult to pick up with
the ultrasonic leak detector.
Possible causes of a large leak:
| • | Fuel cap missing, incorrectly installed or leaking |
| • | EVAP vent solenoid stuck open |
| • | EVAP purge solenoid stuck closed or blocked |
| • | EVAP vent hose loose or damaged |
| • | Fuel sender assembly O-ring leaking |
| • | Fuel tank or filler neck leaking |