Trunk Release Output Circuit Low
Circuit Description
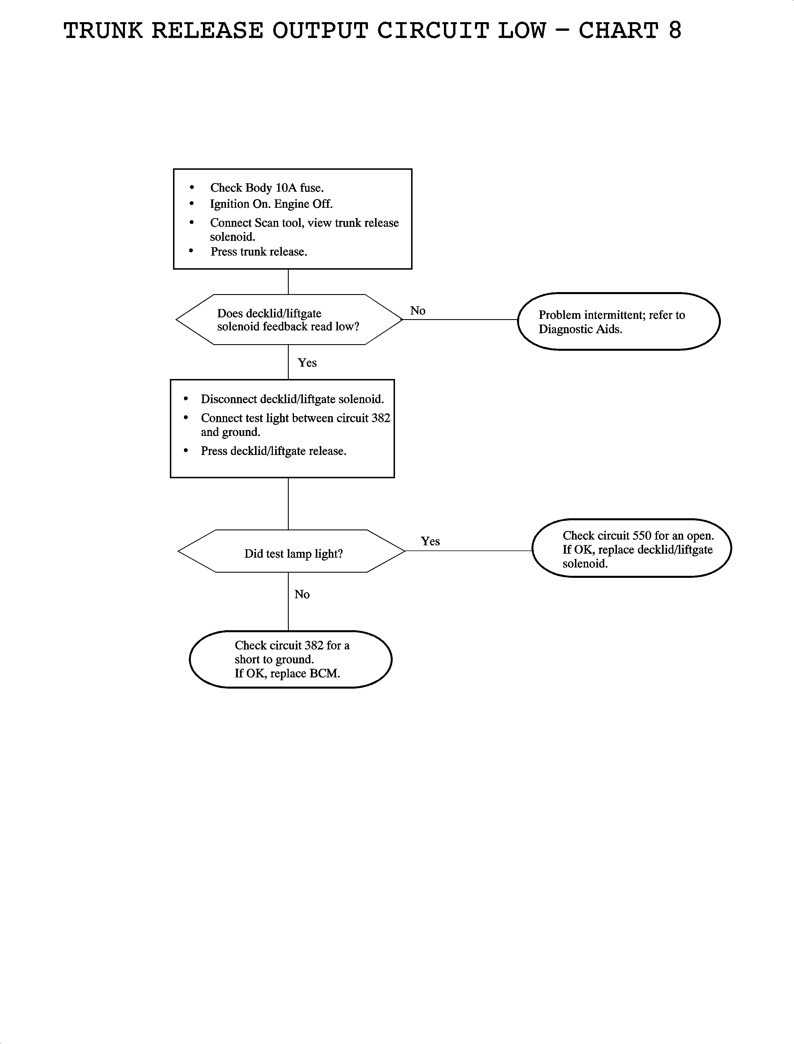
The decklid/lift gate release is controlled by the body control module (BCM)
providing battery voltage to the release solenoid by circuit 382. The BCM
limits the amount of time the solenoid can be activated to 750 ms to prevent
damage to the solenoid. Reactivation may not be allowed for as much as 30 seconds.
When the BCM receives a request to activate the decklid/lift gate release solenoid,
it switches circuit 382 to battery to provide battery to the solenoid. Ground
is provided to the solenoid by circuit 550.
Conditions for Setting the DTC
| • | Decklid/lift gate release requested |
| • | Circuit 382 shorted to ground |
Diagnostic Aids
| • | When a shorted-to-ground condition exists in circuit 382 and the
decklid/lift gate release has been requested, the BCM will attempt to
switch circuit 382 to battery voltage. High current flow will result and
the BCM will go into a protective state. The BCM output will not allow itself to
be activated for as much as 3 minutes. |
| • | Inspect the wiring harness for damage. Inspect for broken or chafed insulation. |
| • | If a fault is suspected to be intermittent, wiggling the harness wiring
may help in locating the fault. |