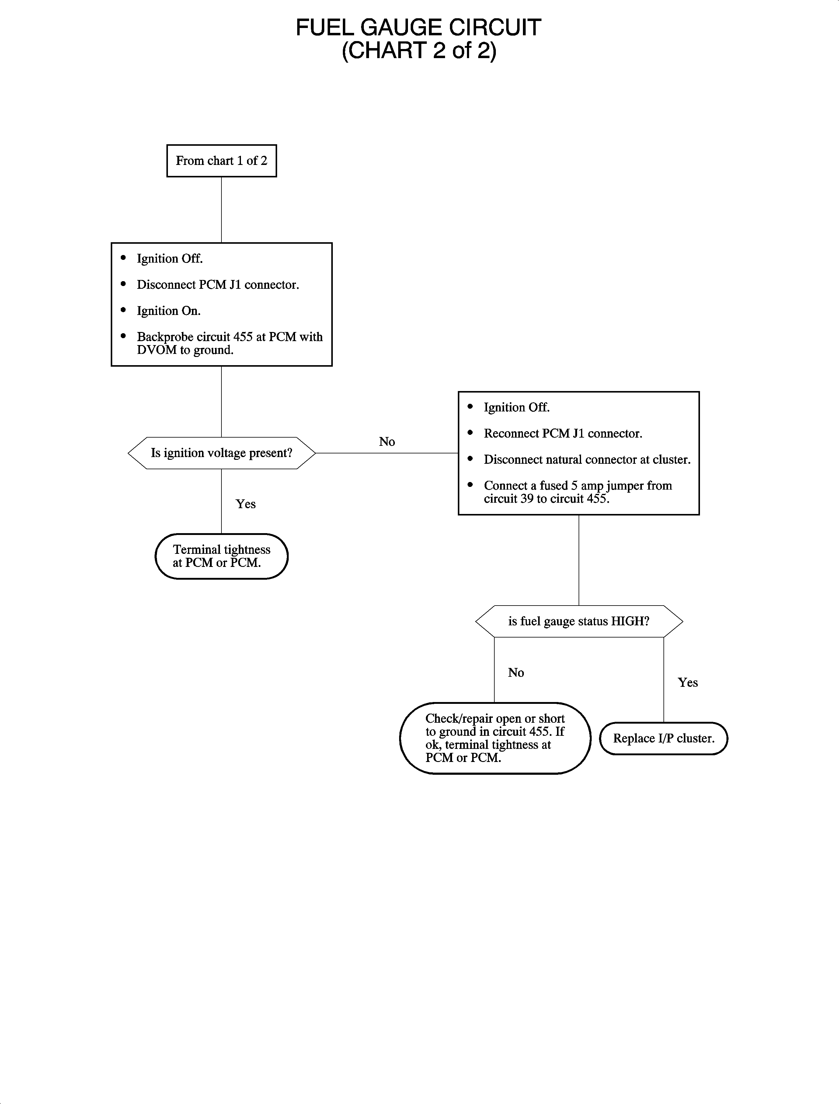
The powertrain control module (PCM) monitors the resistance of the fuel level sensor, or tank sender, calculates the amount of fuel in the tank, and provides a pulse width modulated (PWM) ground to control the fuel gage. The duty cycle increases to move the gage to full, approximately 86 percent, and decreases, approximately 15 percent, to command EMPTY. During the 3-second key-on bulb check, the PCM commands the fuel gage to 0 percent duty cycle and turn ON the LOW FUEL telltale. The diagnostic test is performed only when the gage is commanded to a 0 percent duty cycle, such as during a key-on bulb check period or if DTC P0462 or P0463 are set. DTC P0656 will set if the commanded duty cycle is 0 and the output feedback is low. It should be high/ignition voltage.
Important: If the output circuit is shorted to battery voltage, the fuel gage will be forced to 0 percent duty cycle and the LOW FUEL telltale state, ON or OFF, will depend on the actual fuel level.
DTC P0656 will set if the commanded duty cycle is 0 percent and:
| • | Output feedback is less than 3 volts |
| • | Longer than 1 second |
A corroded or loose connection at any of the terminal locations can cause DTC P0656.
If the output is shorted to ground, the fuel gage will read full or slightly past full. If the output is open, the gage will read empty or slightly below. In either case, the LOW FUEL telltale will be commanded ON, only if DTC P0656 is set. To set a DTC P0656, the PCM must be commanding a 0 percent duty cycle, such as during a key-on bulb check. An intermittent problem is the circuit will likely result in a customer complaint of fuel gage inaccuracy rather than a DTC P0656 being set.
The scan tool may be used to command the fuel gage using the special test -- Instrument Cluster section, and the low fuel telltale, using the special test -- QDM test.