GM Service Manual Online
For 1990-2009 cars only

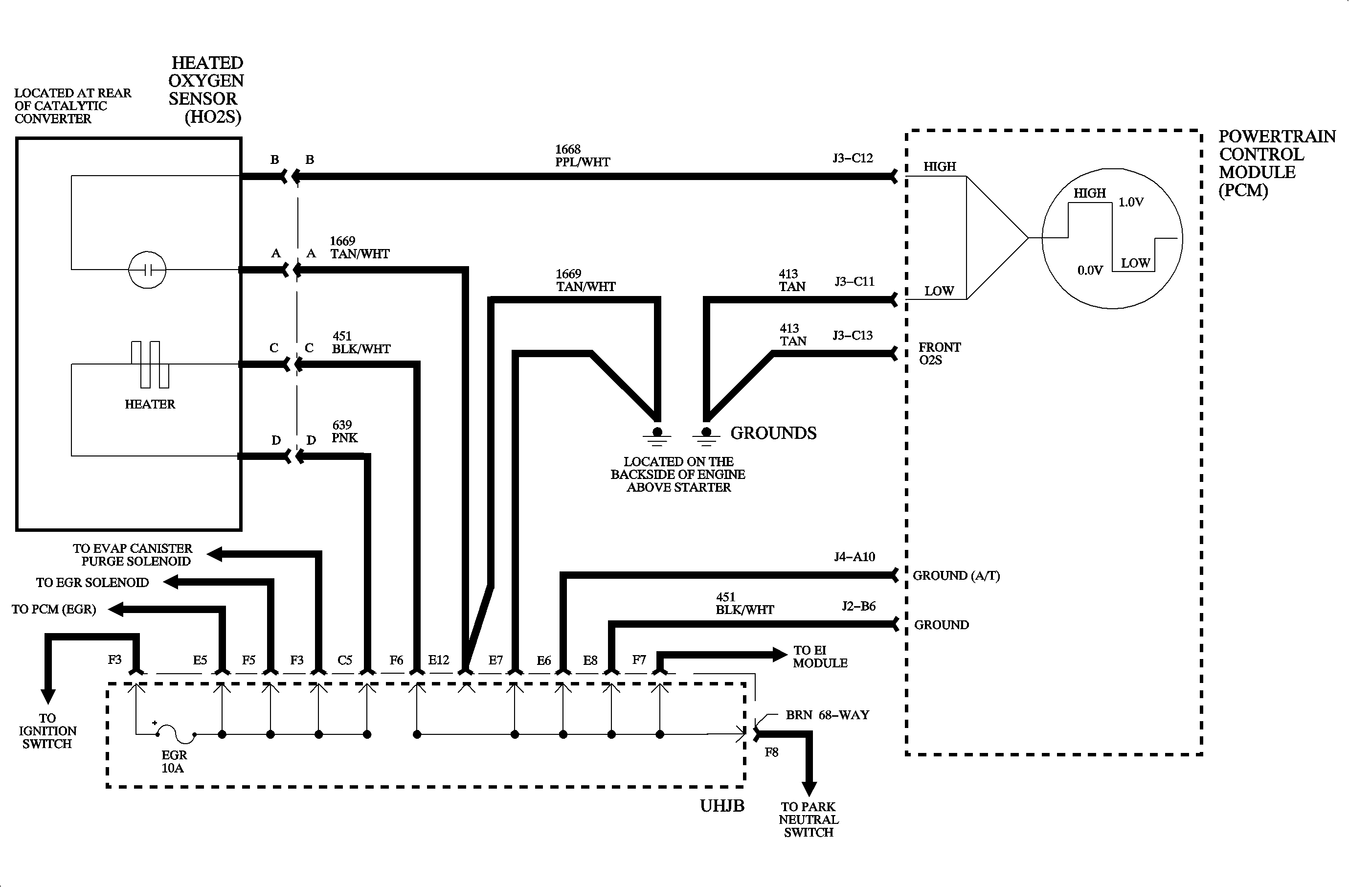
Circuit Description


Object Number: 1207395  Size: MF

The raer heated oxygen (HO2S 2) sensor consists of a zirconia electrolyte between 2 platinum plates. When the reaches approximately 318°C (600°F) it becomes an electrical source that responds to the oxygen content in the exhaust. The powertrain control module (PCM) produces a bias voltage of approximately 450 millivolts on the oxygen sensor circuit. When the sensor is clod its internal resistance is extremely high, therefore, the PCM recognizes the bias as an open circuit. As the sensor warms up, the internal resistance decreases. When the sensor reaches approximately 318°C (600°F), it starts producing a voltage based on the oxygen content in the exhaust stream. Refer to DTC P0141 fior heater circuit operation.

Conditions for Setting the DTC

Important: The HO2S-2 signal is continouously checked once the following conditions have been met for 0.5 seconds.

DTC P0137 will set if the voltage is lower than 25 millivlots for 100 seconds.

or

The HO2S--2 voltage is less than 291 millivolts in power enrichment (PE) mode for 30 seconds when:

    • The system is in Closed Loop.
    • No other engine sensor or misfire DTCs have been set.
    • The commanded A/F ratio is approximately 14.7 to 1.

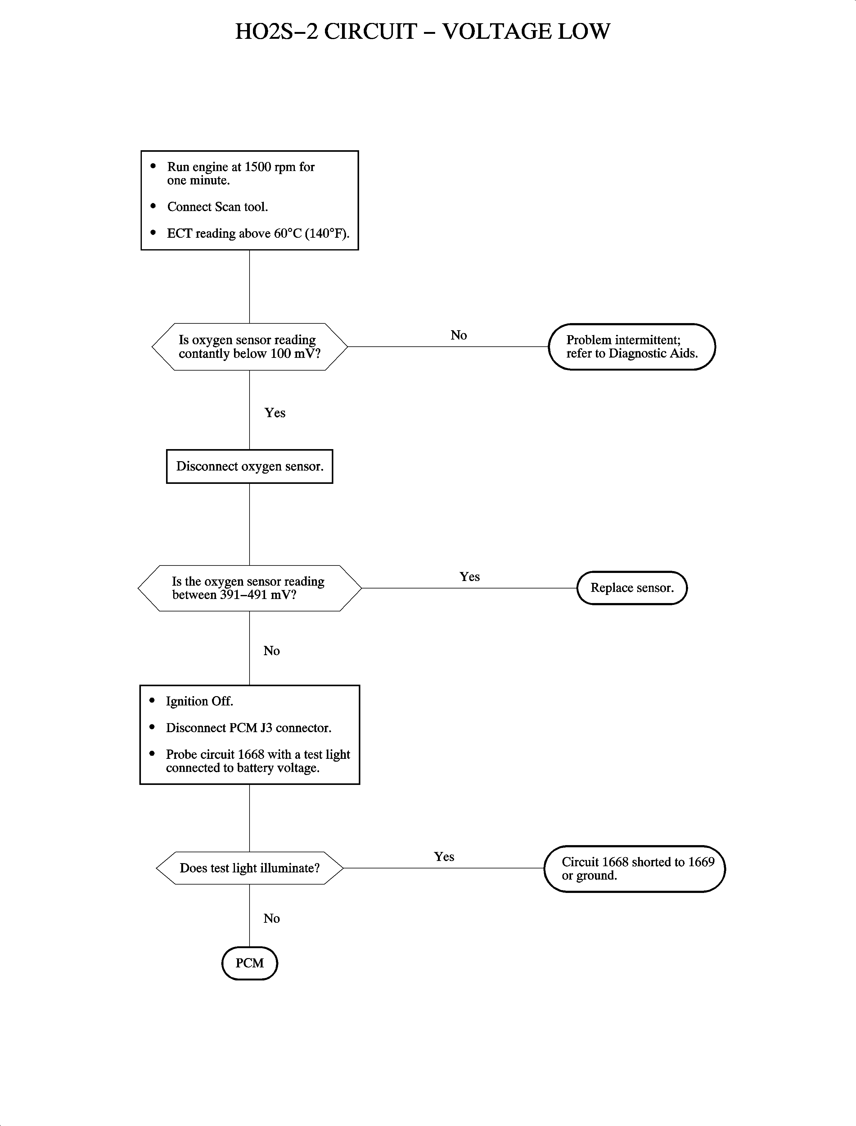
Diagnostic Aids

When attempting to diagnose an intermittent problem use the scan tool to review the malfunction history diagnostic information. This supplemental data can be used to duplicate a problem.

Possible Causes:

If a front O2S DTC and a rear HO2S-2 DTC are set, diagnose the front O2S fault first. A diagnosed front O2S DTC may lead to a mechanical or fuel system failure whichthe rear HO2S-2 DTC.

Important: Do not apply grease or any material in the HO2S-2 connector or alter the wiring in any way. The wires carry reference air to the sensor used to determione the difference in oxygen from the exhaust gas to atmosphere.


Object Number: 1207411  Size: FP