GM Service Manual Online
For 1990-2009 cars only

Circuit Description


Object Number: 1211265  Size: MF

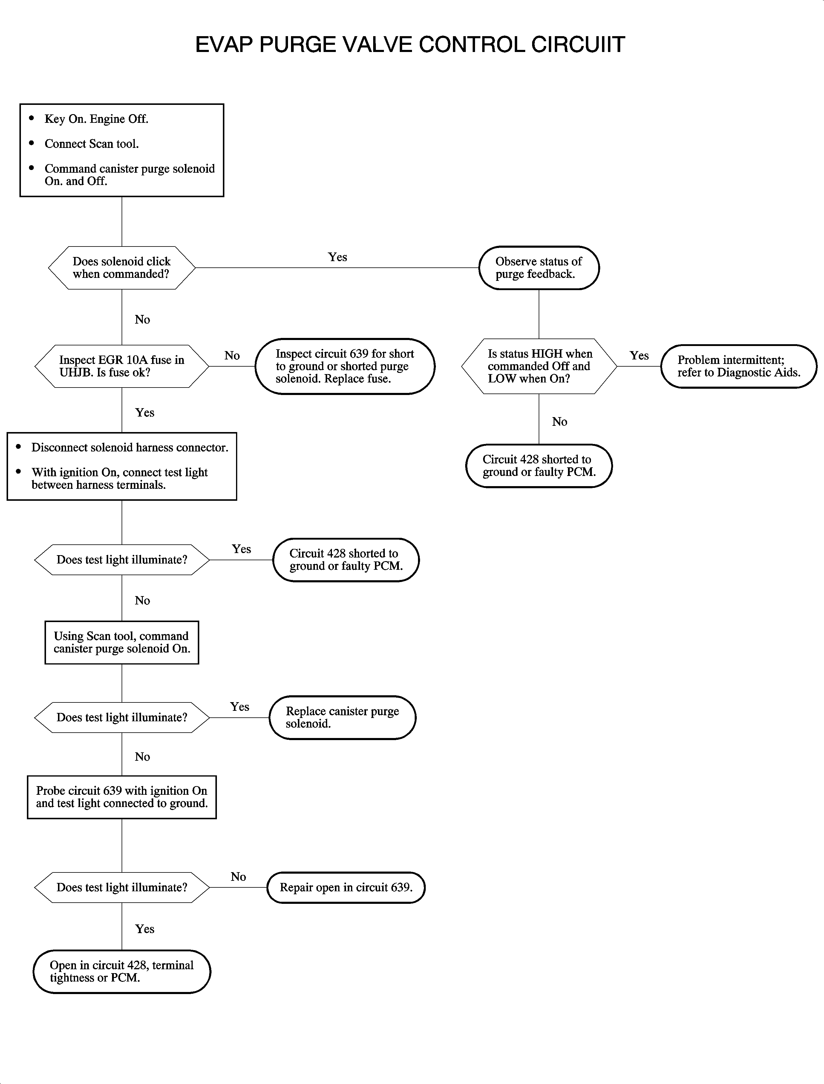
The evaporative system draws stored fuel vapors from the fuel tank into a charcoal canister to be used to meter the air/fuel ratio upon request. An evaporative emission (EVAP) canister purge solenoid is used to control the flow of vapors from the EVAP canister to the intake manifold controlled by the PCM. The powertrain control module (PCM) controls the solenoid with a pulse width modulated (PWM) signal on both its SOHC and DOHC engines. The PCM uses a generic field effect transistor driver (GFD) to control the solenoids ground when certain conditions have been met. The GFD driver has the capability to diagnose if the circuit has opened or shorted and can also monitor if the plunger has actually moved.

Conditions for Setting the DTC

Important: The EVAP canister purge solenoid is continuously checked for movement when the engine is running and the following conditions have been met.

DTC P0440 will set if the PCM has determined the EVAP canister purge solenoid has not moved when:

    • The engine is off idle
    • The commanded duty cycle is between 30-65 percent
    • No manifold absolute pressure (MAP) sensor, engine coolant temperature (ECT) sensor or throttle position (TP) sensor DTCs have bween set

DTC P0440 will set if there is an open, short to battery, shorted solenoid coil, or short to ground in the EVAP canister purge solenoid circuit when the ignition is ON.

Diagnostic Aids

When attempting to diagnose an intermittent problem, use a scan tool to review the malfunction history diagnostic information. The supplimental data can be used to duplicate a problem.

Intermittents or opens suspected to be at the connector can be detected by using a diagnostic service probe. Voltage can be read on wires without disconnecting any connectors.

If a circuit problem is detected P0443, a code P0440 will also set if P0440 parameters are met.

Inspect the tightness of the female terminal grip with a spare male terminal.

    • A solenoid resistance of 19-31 ohms.
    • Check the 10 amp EGR fuse in UHJB.

Object Number: 901542  Size: FP