GM Service Manual Online
For 1990-2009 cars only

Object Number: 910210  Size: MF

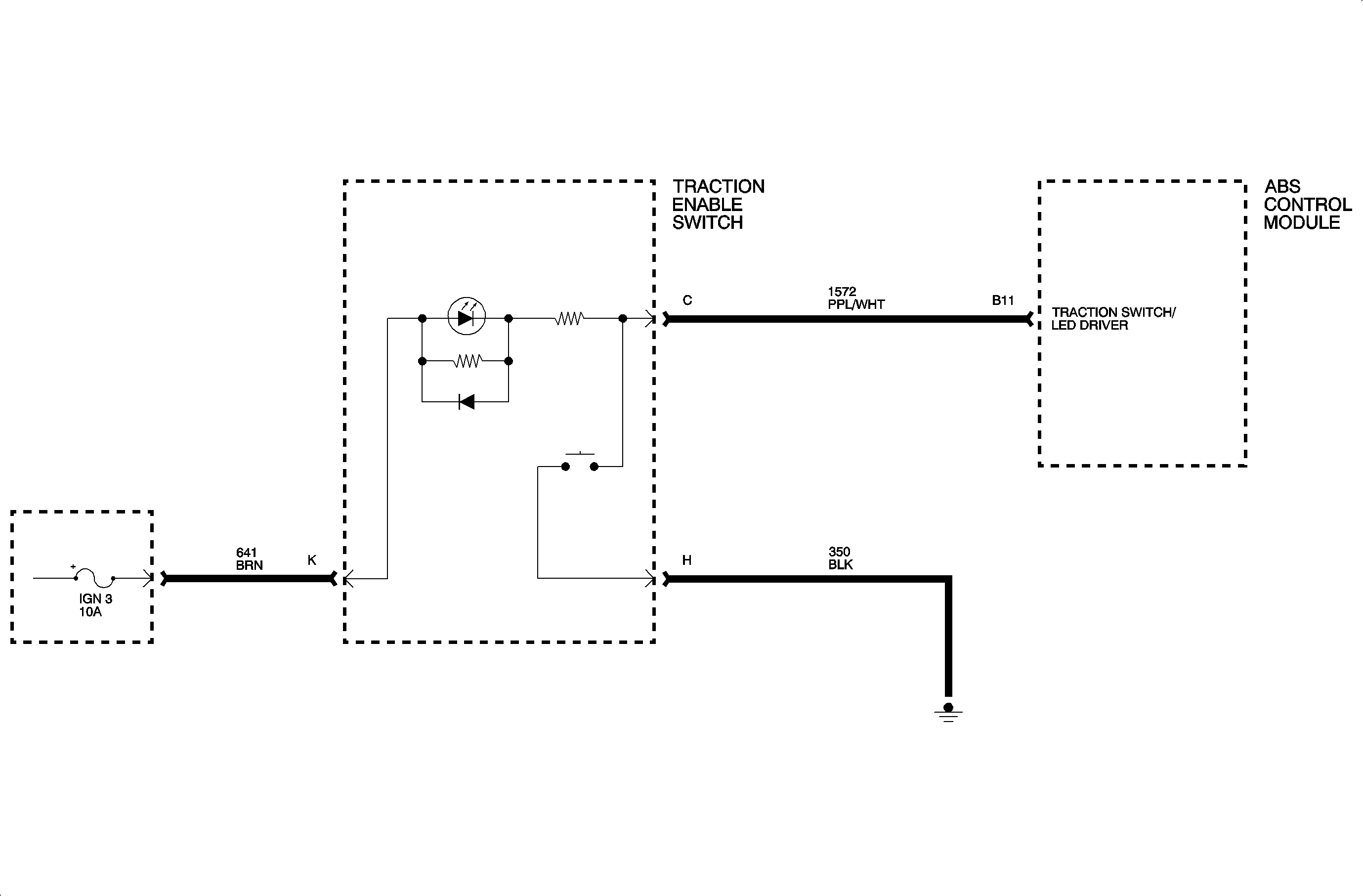
The traction control system is activated every time the ignition is turned On. The LED on the traction switch should come On, providing no diagnostic trouble codes are set. If applicable diagnostic trouble codes are set, the PCM will disable the traction control system and the LED will remain Off.

Diagnostic Aids

Important: When communicating with the PCM or ABS using a Scan tool, the traction control system will still be enabled.

    • Check for ABS and PCM DTCs. If DTCs are present, address them first.
    • If DTC 81 is set, traction control will be disabled.

Object Number: 914029  Size: FP

Object Number: 914147  Size: FP

Object Number: 914188  Size: FP