GM Service Manual Online
For 1990-2009 cars only

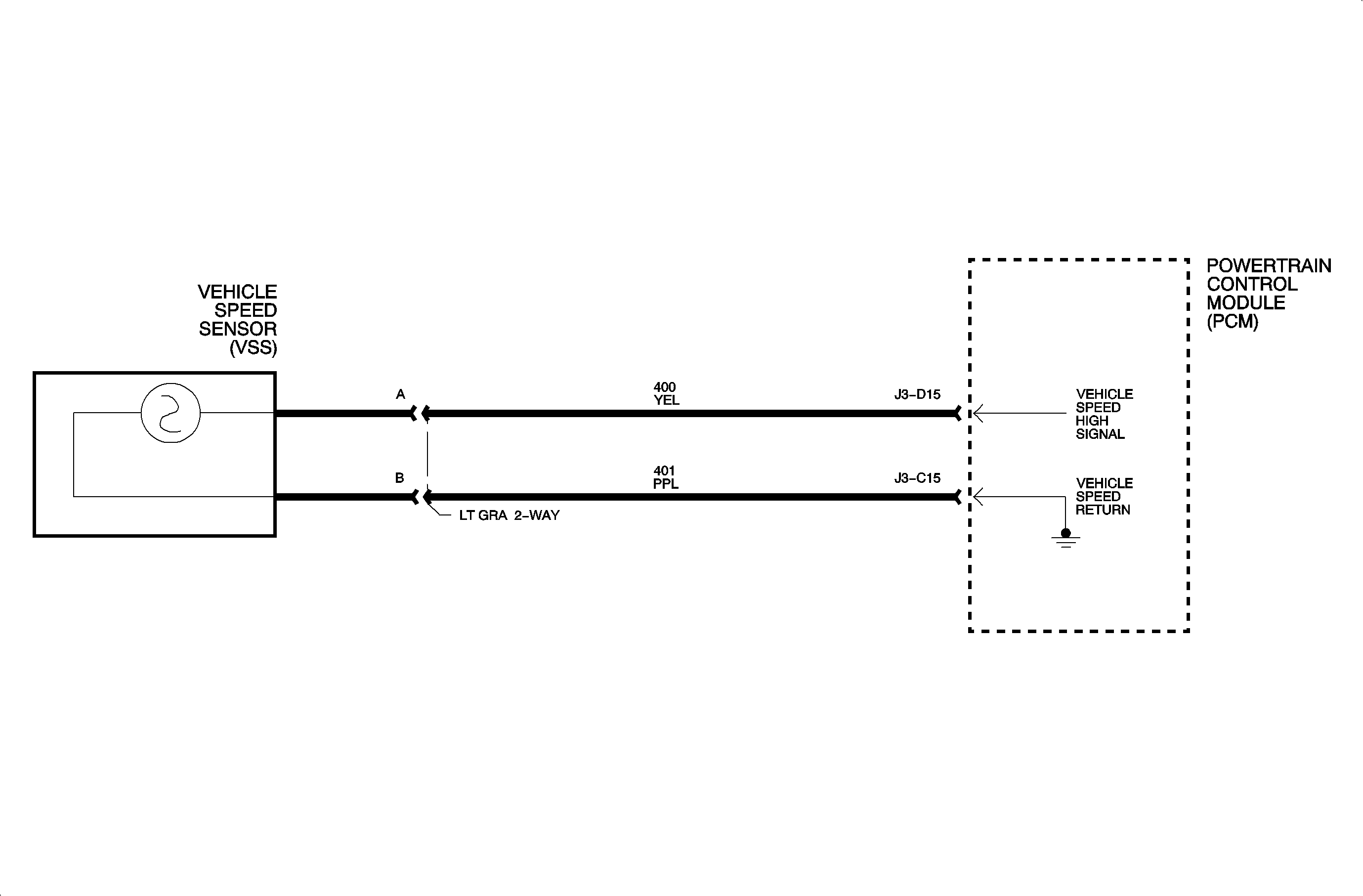
Circuit Description


Object Number: 902525  Size: MF

Speed signal noise is an irregularity in the normal stream of vehicle speed signal pulses. There are 3 conditions that are identified as noise:

    • Missing pulses in a revolution of the differential housing
    • Extra pulses in a revolution of the differential housing
    • Slow pulses

Conditions for Setting the DTC

DTC P0721 is set when the PCM has seen the following conditions for 1 second twice per ignition cycle:

    • Vehicle speed noise DTCs are set. Parameter status equals YES.
    • Vehicle speed is greater than 24 km/h (15 mph).
    • The condition exists for 0.7 seconds.

Test Description

Numbered steps below refer to numbered steps on the chart.

  1. This test checks the PCM connector for an open, spread, corroded terminals, or loose wires.
  2. This test checks PCM for internal intermittent faults.
  3. This test checks the vehicle speed sensor (VSS) connector for an open, spread, corroded terminals, or loose wires.
  4. This step is a visual inspection of the VSS connector and the PCM connector to check for an open, spread, or corroded terminals.
  5. This step checks for secondary ignition wires routed close to VSS circuits 400 and 401 and other potential causes.

Repair Verification

Monitor the DTC menu Code Status for Pass Since Code Clear and Pass This Ignition Cycle. When both have passed, the repair is verified.

Criteria for pass:

    • Output speed is greater than 24 km/h (15 mph).
    • No noise for greater than 0.5 seconds.

Object Number: 902777  Size: FP