GM Service Manual Online
For 1990-2009 cars only

Circuit Description


Object Number: 902627  Size: MF

When torque converter clutch (TCC) is commanded ON, the comparison of engine speed to input shaft speed is monitored to assure TCC is ON. When the TCC is ON, the engine speed and input shaft speed are equal. TCC is applied by grounding circuit 422.

Conditions for Setting the DTC

DTC P0741 is set when the PCM has detected the following conditions for more than 7.5 seconds twice per ignition cycle:

    • The transaxle fluid temperature is above 20°C (68°F).
    • No engine or input shaft speed, or signal noise DTCs.
    • Engine speed is greater than 908 RPM.
    • Input shaft speed is greater than 224 RPM.
    • TCC has been commanded ON for more than 5 seconds and there has been no gear change.
    • Speed difference across the torque converter is greater than 280 RPM.

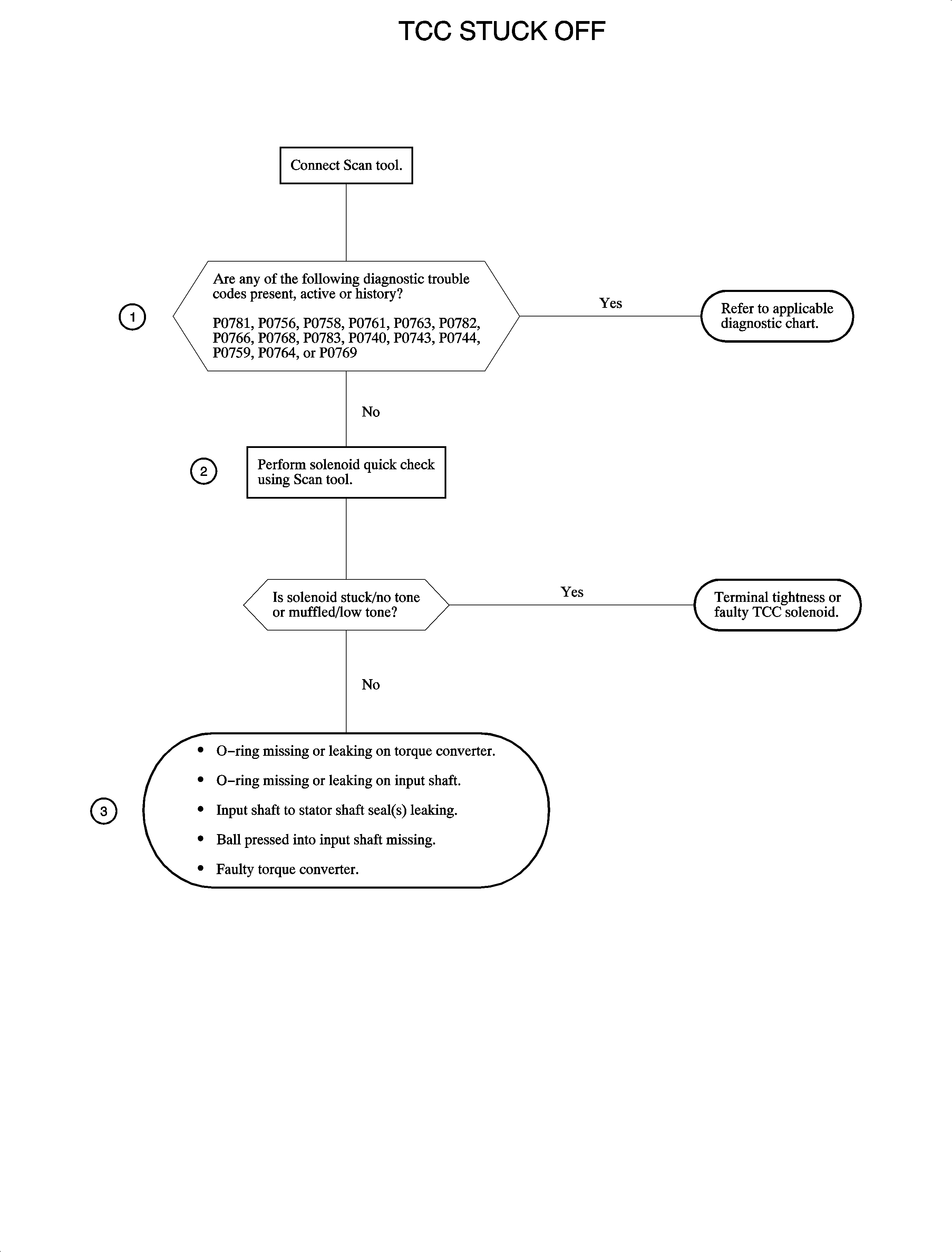
Test Description

Numbered steps below refer to numbered steps on the chart.

  1. Check for DTCs P0740, P0743, P0744, P0756, P0758, P0759, P0761, P0763, P0764, P0766, P0768, P0769, P0781, P0782, or P0783. They must be eliminated first as a possible cause of DTC P0741.
  2. Check the solenoid operation. Use the solenoid quick check in the test section located at the end of the DTC charts. The actuator quick test will PWM the solenoids at a set rate. Listen and compare the noise of the TCC gear solenoid to that of other solenoids. The noise of all should be similar.
  3. Important: To check solenoid operation, command the solenoid quick test using the scan tool.

  4. Other possibilities for DTC P0741 to set:
  5. • Internal leakage in the TCC apply circuit
    • Possible low line pressure
    • Converter charge valve stuck causing TCC apply pressure to be exhausted to lube
    • Converter limiting valve stuck open
    • Missing or damaged torque converter-input shaft O-ring

Repair Verification

Monitor the DTC menu Code Status for Pass Since Code Clear and Pass This Ignition Cycle. When both have passed, the repair is verified.

Criteria for pass:

    • The TCC is commanded ON.
    • The ratio across the torque converter is 1:1 for 12 seconds.

Diagnostic Aids

    • When the PCM detects a fault in the circuit, an open, ground, or short, the PCM will open the circuit internally to protect the circuit.
    • This DTC may be caused by a poor electrical connection at either the PCM, actuator connector plate, IPJB terminals, or UHJB terminals. Wiggling the connectors while performing an actuator quick test may help isolate the problem area.
    • Due to the clutch priority valve, this DTC will be set when 2nd, 3rd, or 4th gear is determined to be stuck ON.

TCC Apply

      • The engine temperature is above 20°C (68°F).
      • The vehicle speed is above 26 km/h (16 mph).
      • The transaxle fluid temperature is above a given value in relation to the intake air temperature (IAT) sensor value.

TCC Release

      • Low engine speed downshift, e.g., light throttle or steady throttle, with load increase.
      • Low end of the 3rd gear speed range, brake ON equals TCC OFF.
      • Fast deceleration, i.e., brake lock on ice equals TCC OFF, gear equals neutral.

Object Number: 902790  Size: FP