GM Service Manual Online
For 1990-2009 cars only
Makes
🢒
Saturn
🢒
2002
🢒
SL2/SC2
🢒
Engine
🢒
Engine Electrical
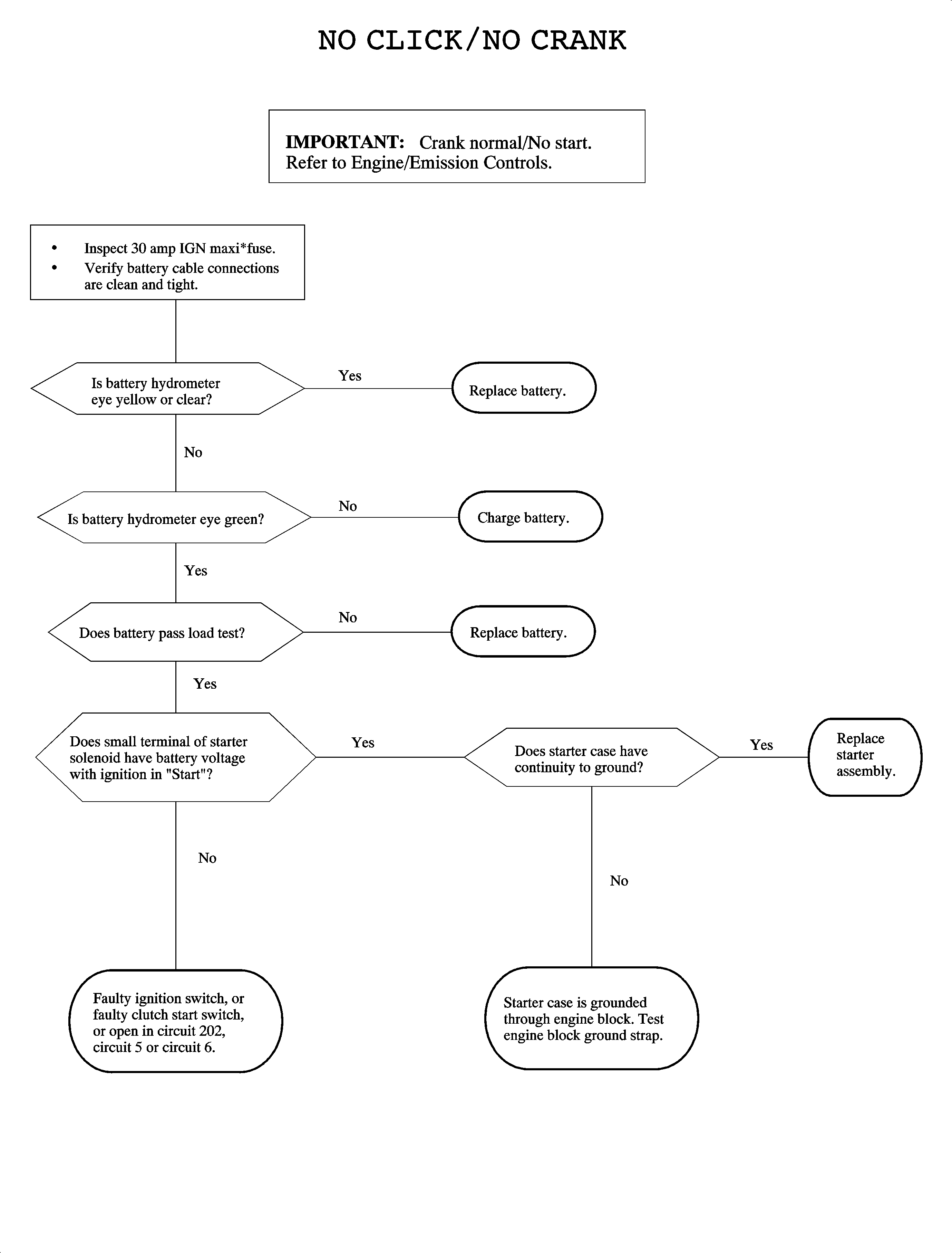
🢒 Starting System Diagnosis