GM Service Manual Online
For 1990-2009 cars only

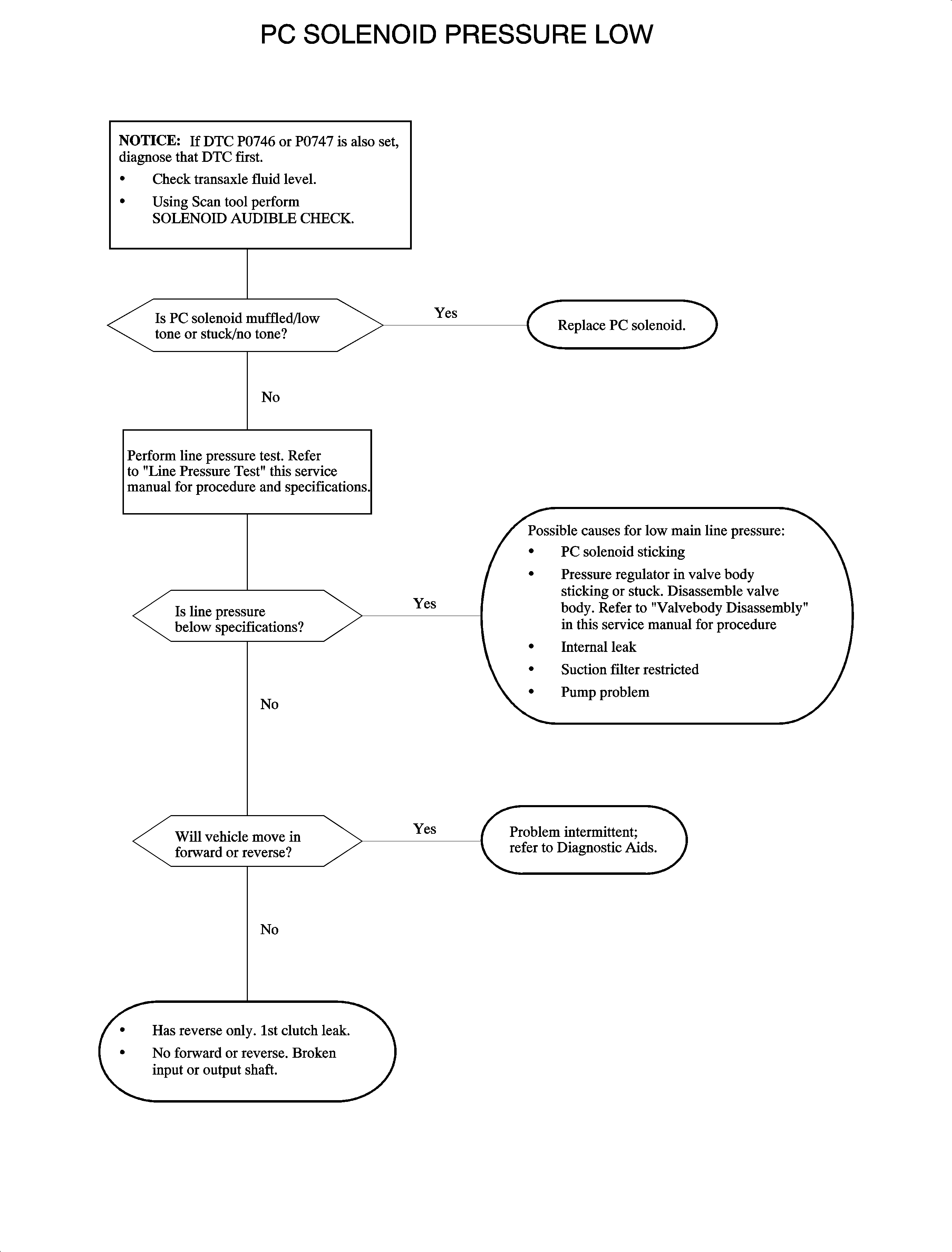
DTC P0745 - PC Solenoid Pressure Low


Object Number: 870972  Size: MF

Circuit Description

The pressure control (PC) solenoid is used to control main line pressure to the transaxle hydraulic system. The powertrain control module (PCM) pulse width modulates (PWM) the PC solenoid whenever the engine is running. The PCM controls the PC solenoid by pulse width modulating an internal driver that pulls the solenoid circuit to ground. When the PC solenoid is commanded Off, main line pressure is highest. During normal shift operation, the PCM will only turn ON or OFF the 2, 3 or 4 shift solenoids and PWM the PC solenoid to prevent clutch slip and harsh shifts. The PC solenoid circuit is monitored for low and high voltage faults. The PCM also monitors main line pressure for low pressure. The PCM calculates main line pressure based on shift time and clutch slip. DTC P0745 sets when the PCM has set all forward no gear DTCs indicating all clutch packs are slipping resulting from low main line pressure.

DTC Parameters

DTC P0745 will set if the PCM has set DTC P0731, P0732, P0733 and P0734 indicating low main line pressure.

Since DTCs P0731, P0732, P0733, P0734 are set, no forward gear ratios are correct and most likely no forward gears are available.

DTC P0745 diagnostic runs continuously when the above conditions have been met.

DTC P0745 is a type D DTC.

Diagnostic Aids

Important: If DTC P0746 or P0747 is set, diagnose that DTC first. A diagnosed PC solenoid circuit DTC may have caused DTC P0745 to set.

Refer to Part Description and Pressure Ports Air Check for component location/description and main line pressure specifications and test procedures.

Ensure that the PC solenoid is not intermittently sticking. Audible sound should be similar for all solenoids. A muffled tone indicates the need for replacement.

An intermittent short to ground on circuit 1530 will cause low main line pressure. Use scan tool to command TRANS. SOLENOID POWER ON, while monitoring the PC SOLENOID - LOW VOLT or PC SOLENOID - OPEN test. Wiggling wires while monitoring the test may locate a problem.

PC solenoid resistance: 3.8-7.2 ohms

Nominal value: 4.5 ohms at 68°F


Object Number: 875479  Size: FP