GM Service Manual Online
For 1990-2009 cars only

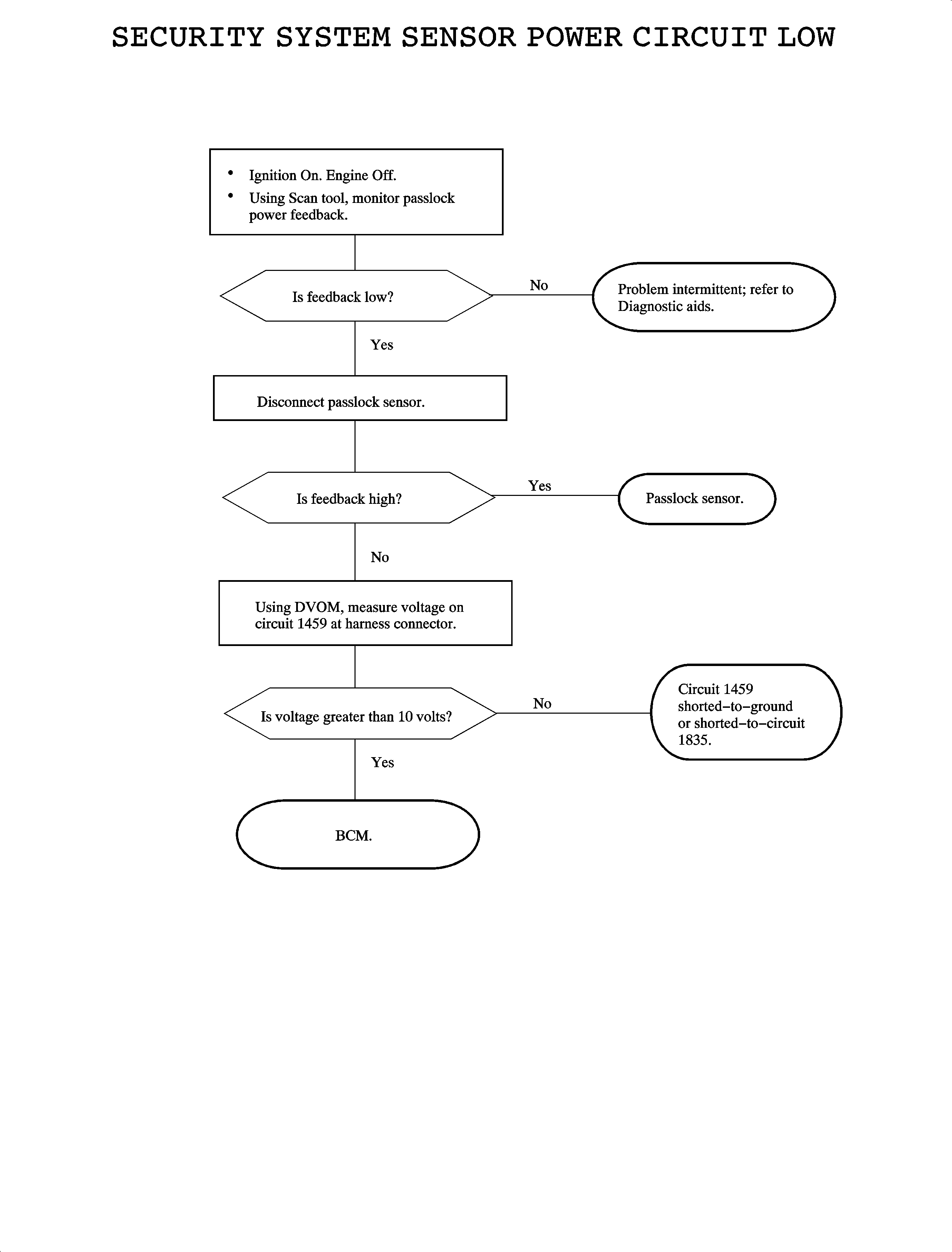
Security System Sensor Power Circuit Low


Object Number: 864223  Size: MF

Circuit Description

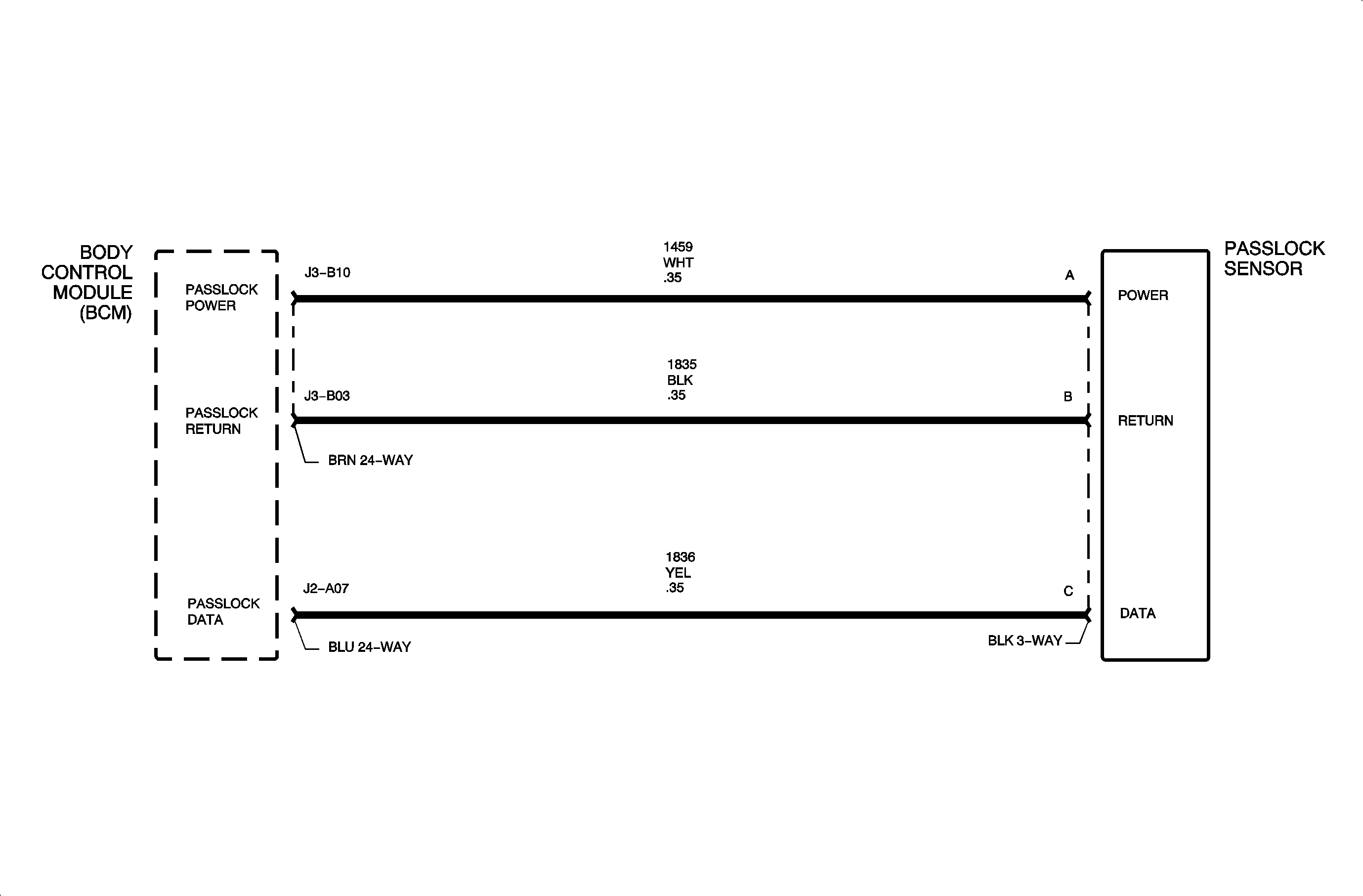
The passlock sensor is powered by circuit 1459. The passlock sensor is grounded by circuit 1835. Passlock sensor data is supplied to the body control module (BCM) by circuit 1836.

The passlock sensor data supplied to the BCM is in the form of V-codes or voltage codes. When the proper ignition key is turned in the ignition switch, the correct V-code is supplied to the BCM. The BCM responds by sending a serial data password to the powertrain control module (PCM) allowing the engine to run.

Conditions for Setting the DTC

    • Ignition is in RUN, CRANK
    • Circuit 1459 shorted-to-ground
    • Turns on service wrench telltale and security telltale

Diagnostic Aids

    • Check for poor connection at the BCM. Inspect the harness connectors for backed out terminals, improper terminal mating, broken connector locks, improperly formed or damaged terminals and poor terminal-to-wire connection (terminal crimped over wire insulation and not conductors).
    • Inspect wiring harness for damage. Check for broken or chafed insulation.
    • Check for poor connection at the passlock sensor.
    • If fault is suspected to be intermittent, wiggling harness wiring may help in locating fault.

Object Number: 874560  Size: FP