The evaporative emission (EVAP) system is used to store fuel vapors as to reduce
the amount of unburned fuel from escaping into the atmosphere. The EVAP system consists
of the EVAP canister, fuel tank pressure sensor, EVAP lines and hoses, EVAP purge
solenoid - normally closed, EVAP service port, EVAP vent solenoid - normally
open, fuel tank and PCM. The PCM monitors the EVAP system for circuit faults in the
fuel tank pressure sensor, EVAP purge solenoid and EVAP vent solenoid circuits. The
PCM also monitors the EVAP system for small and large leaks. During the DTC P0440
diagnostic, the powertrain control module (PCM) monitors the fuel tank pressure sensor
for an atmospheric pressure reading when all of the DTC parameters have been met with
engine running. The PCM will then command the EVAP vent solenoid ON, close valve,
and command the EVAP purge solenoid ON, open valve. The PCM will let the pressure
drop in the fuel tank for a certain length of time, after which it will turn OFF the
EVAP purge solenoid. If a correct amount of vacuum is achieved, the PCM will run the
DTC P0442 diagnostic which will monitor the decay in vacuum of the sealed system
over a calibrated amount of time. DTC P0442 sets when the vacuum decay is greater
than the calibrated amount for a certain length of time due to a small leak.
DTC Parameters
DTC P0442 will set if the vacuum decay is greater than a calibrated amount
based on fuel level indicating a small EVAP leak when:
| • | The EVAP vent solenoid is commanded ON (closed). |
| • | The EVAP purge solenoid is commanded OFF (closed). |
| • | DTC P0440 has run and passed. |
| • | The fuel level is between 15-85 percent full. To detect less
than 0.04 in leak, fuel level must be between 40-85 percent. |
| • | The barometric (BARO) is greater than 81 kPa. |
| • | The engine coolant temperature ECT and intake air temperature (IAT) at
engine startup are between 5-32°C (41-90°F). |
| • | The ECT and IAT are within 10°C (50°F) of each other. |
| • | No ECT, fuel tank pressure, IAT, manifold absolute pressure (MAP) or vehicle
speed DTCs have been set. |
| • | The ignition voltage is between 8-18 volts. |
DTC P0442 diagnostic runs once per ignition cycle for a maximum of 240 seconds
once the above conditions have been met.
DTC P0442 is a type A DTC.
Diagnostic Aids
Important: If DTC P0444, P0445, P0447, P0448 or P1441 is set, diagnose that DTC
first as they are most likely the cause of this DTC. A diagnosed EVAP purge solenoid
or EVAP vent solenoid circuit fault may have caused this DTC to set.
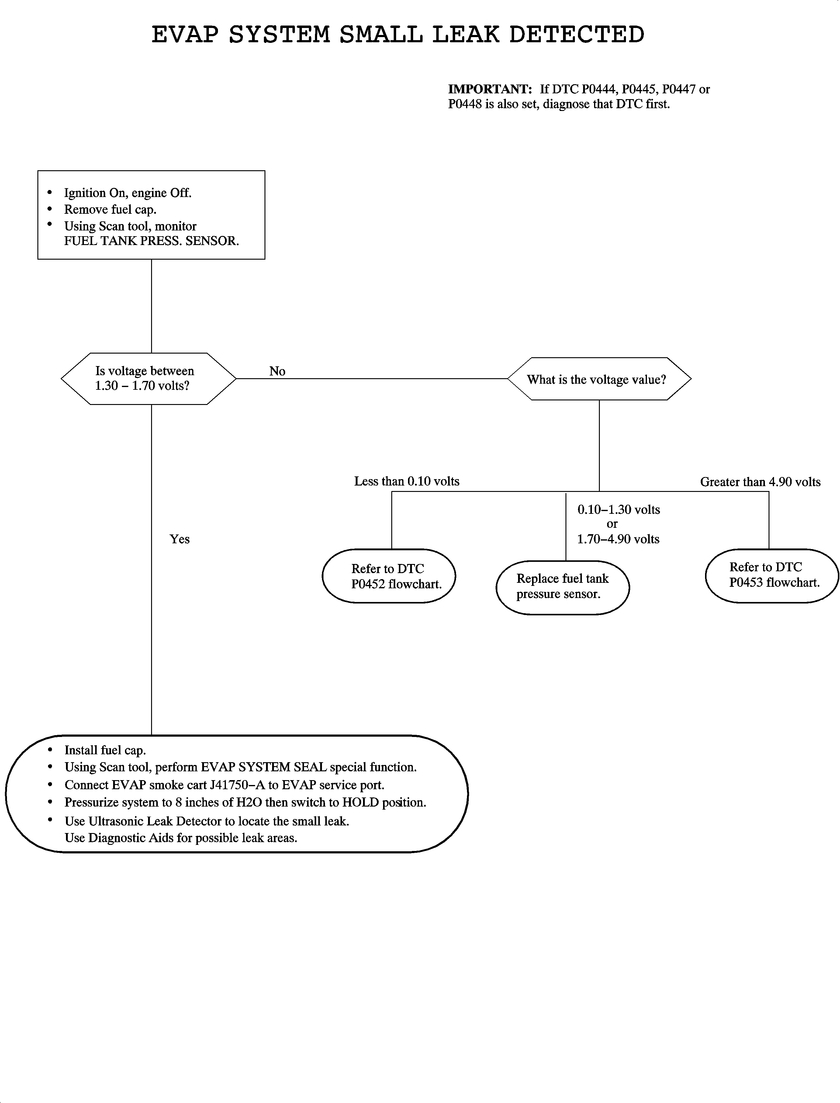
Important: The PCM uses the fuel tank pressure sensor to detect the amount of vacuum decay
on the EVAP system during the small leak diagnostic. Make sure the fuel pressure
sensor is not skewed by verifying the FUEL TANK PRESS. SENSOR on the scan tool is
between 1.3-1.7 volts with the ignition ON and the fuel cap removed.
Use the EVAP Pressure/Purge Diagnostic Chart and Ultrasonic leak detector to
locate the small leak.
Possible causes of a small leak:
| • | The EVAP vent solenoid stuck open |
| • | The EVAP vent hose loose or damaged |
| • | The EVAP canister leaking |
| • | The fuel sender assembly O-ring leaking |
| • | The fuel tank or filler neck leaking |
The small leak diagnostic can detect a leak as small as 0.02 of an inch
in diameter.