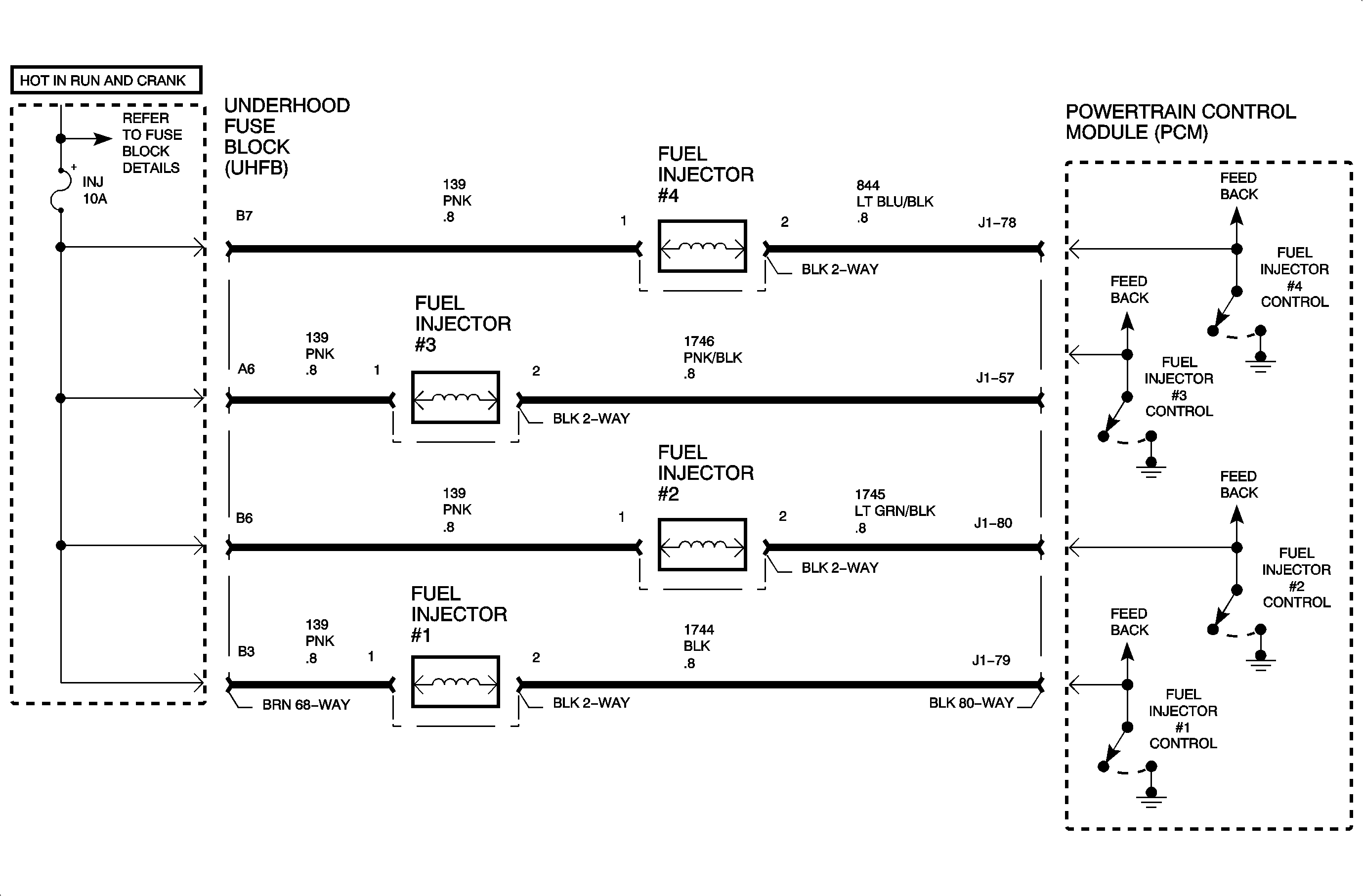
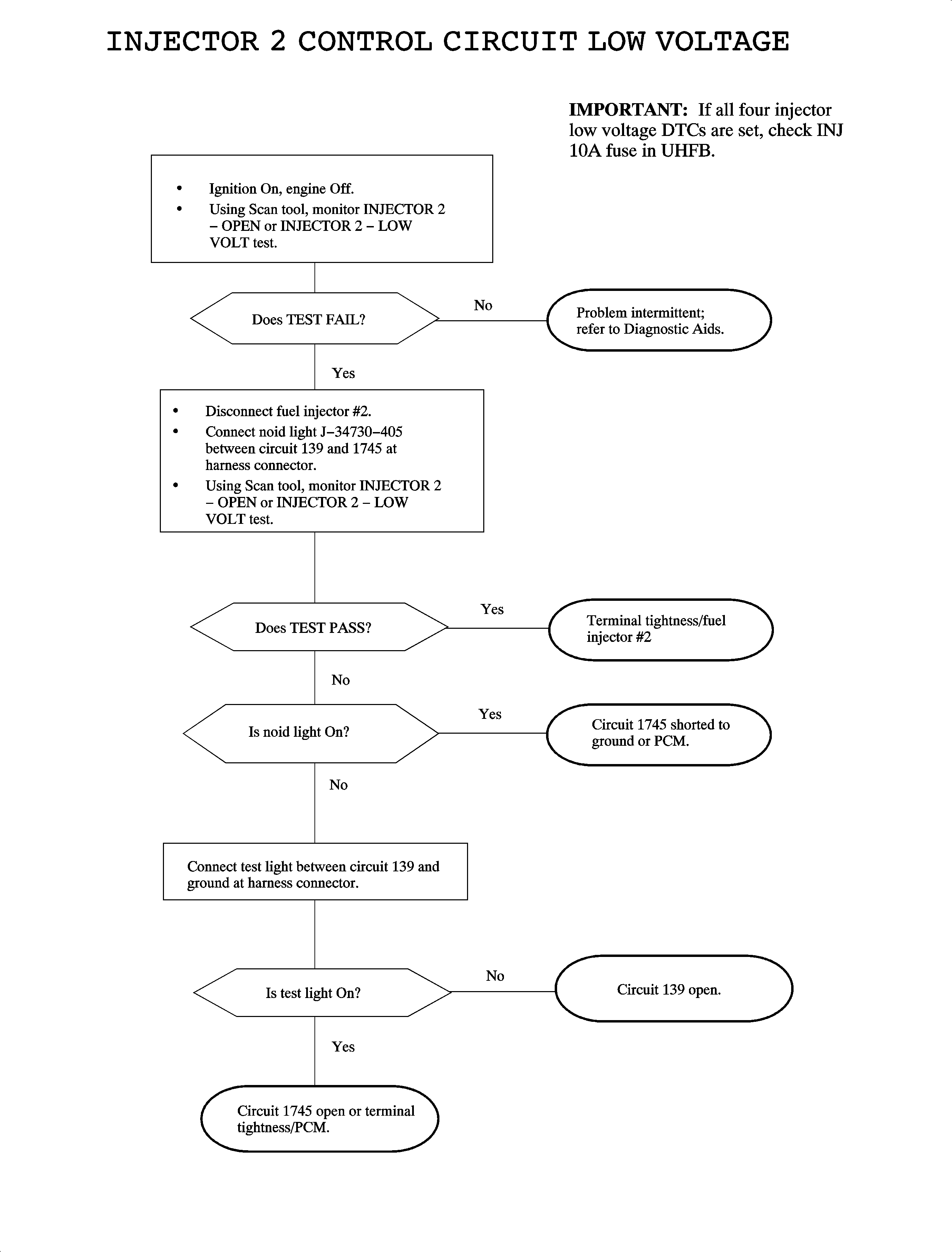
The fuel injection system on both SOHC and DOHC engines utilize sequential fuel injection. The powertrain control module (PCM) independently controls each fuel injector through separate internal drivers. The PCM drivers hold each fuel injector circuit to ground for a certain length of time based on engine operating parameters. The fuel control system is designed to maintain a 14.7:1 air/fuel ratio under all conditions except in power enrichment mode (heavy acceleration/heavy engine load). The PCM monitors the fuel injector circuits for low and high voltage faults. DTC P0264 sets when fuel injector #2 is being commanded OFF and the feedback voltage at the PCM is low.
DTC P0264 will set if fuel injector #2 feedback voltage is less than 1.25 volts with fuel injector #2 commanded OFF when:
| • | The condition exists for longer than 0.5 seconds. |
| • | The ignition is ON. |
DTC P0264 diagnostic runs continuously with ignition ON and fuel injector #2 commanded OFF.
DTC P0264 is a type D DTC.
To locate an intermittent problem, use scan tool to monitor INJECTOR 2 - LOW VOLT or INJECTOR 2 - OPEN test with ignition ON, engine OFF. When a fault (open or short to ground) exists, the scan tool will display TEST FAIL for both tests.
The tests will fail only when the device is being commanded OFF and the voltage at the PCM is low. The tests update every 100 ms whenever the ignition is turned ON and the device is being commanded OFF via the scan tool or PCM.
The fuel injector resistance is 12.2 +/- 0.4 ohms at 23°C (74°F).