Circuit Description
The powertrain control module (PCM) uses the crankshaft position (CKP) sensor,
input speed sensor (ISS) and output speed sensor (OSS) to determine engine speed,
input shaft speed and output shaft speed. These sensor readings are used to determine
the current gear ratio and RPM slip across the torque converter. The PCM uses this
information from the sensors to determine if the commanded gear matches the actual
gear. During normal driving conditions, the PCM will adapt main line pressure via
the pressure control (PC) solenoid to prevent slipping and harsh shifts. First gear
clutch is fed fluid directly from the manual valve and is applied in all forward gears.
DTC P0731 sets when 1st
clutch still slips after the PCM has commanded
high main line pressure.
DTC Parameters
DTC P0731 will set if the PCM detects an incorrect actual 1st
gear ratio when 1st
gear is commanded ON when:
| • | The condition exists for longer than 3 seconds (2001)* |
| • | The condition exists for longer than 3 seconds, 1 minute
is allowed to elapse, then condition again exists for longer than 3 seconds. |
| • | A high main line pressure has been commanded |
| • | The transaxle is in a forward gear |
| • | The input speed is greater than 224 RPM. |
| • | The vehicle speed is greater than 5 km/h (3 mph) |
| • | The speed noise parameter = NO |
| • | The steady state ratio fail counter equals 255 for an in-gear failure,
or the shift fail counter is greater than 100 on a downshift to 1st
during
acceleration |
OR
| • | 128=0 or normal operation |
| • | The condition exists twice in one ignition cycle |
| • | The second gear must be commanded ON for the vehicle to move. |
Diagnostic Aids
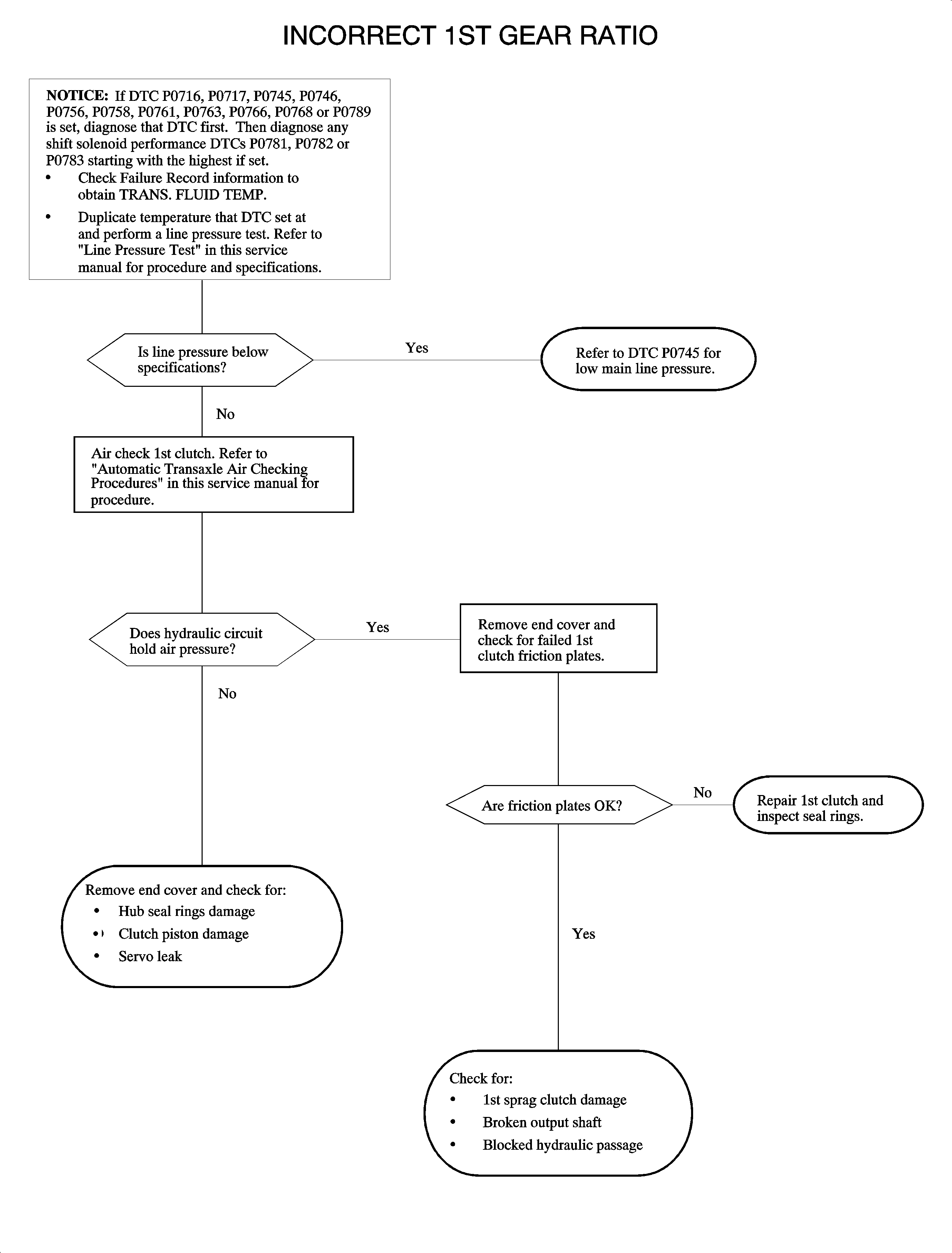
Important: If DTC P0745, P0746, P0756, P0758, P0761, P0763, P0766, P0768, or P0789
is set, diagnose that DTC first. A diagnosed PC solenoid, shift solenoid 2, 3 or 4
low/high circuit fault DTC may have caused DTC P0731 to set.
Important: If any shift solenoid performance DTCs P0781, P0782, or P0783 (2nd
, 3rd
or 4th
gear stuck On) are set, diagnose the highest
gear first. A gear stuck On will cause no 1st
gear.
If DTCs P0745, P0746, P0756, P0758, P0761, P0763, P0766, P0768, or P0789
is set, diagnose that DTC first. A diagnosed PC solenoid, shift solenoid 2, 3 or 4
low/high circuit fault DTC may have caused DTC P0731 to set.
Possible causes of no 1st
gear ratio:
| • | The end cover first gear hub seal rings damaged |
| • | 1st
clutch piston leaking |
| • | The input shaft feed tube to end cover blocked |
| • | The servo leaking or passages blocked causing no oil pressure to 1st
clutch |
| • | 1st
gear clutch plates worn |
Verify TRANSMISSION ISS and TRANSMISSION OSS read correctly on Scan tool.
Make sure the pressure control, shift 2, shift 3 and shift 4 solenoids are not
intermittently sticking. Sticking solenoids may cause 2nd
, 3rd
or 4th
gear to be applied from an initial start causing no 1st
gear. Audible sound should be similar for all solenoids. A muffled tone indicates
the need for replacement.
Important: 1st
gear is a mechanical hydraulic apply. Other than
line pressure, there is no electrical circuit for 1st
gear.