GM Service Manual Online
For 1990-2009 cars only

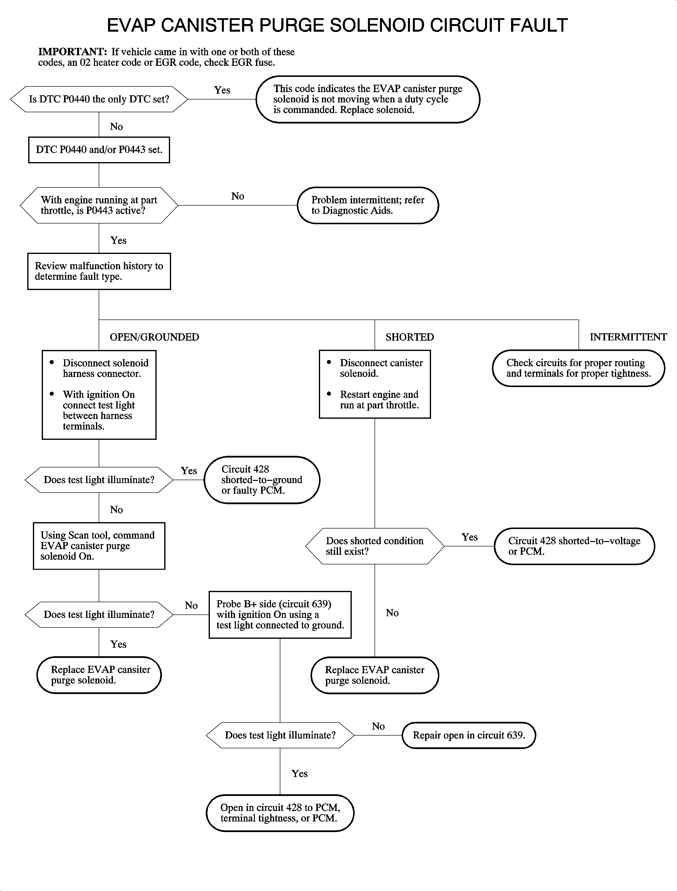
Circuit Description

INSERT GRAPHIC SMITL13AA

The evaporative emission (EVAP) system draws fuel vapors from the fuel tank into a charcoal canister to be used to meter the air/fuel ratio upon request. An EVAP canister purge solenoid is used to control the flow of vapors from the EVAP canister to the intake manifold controlled by the PCM. The PCM controls the solenoid with a pulse width modulated (PWM) signal on both its SOHC and DOHC engines. The PCM uses a generic field effect transistor driver (GFD) to control the solenoids ground when certain conditions have been met. The GFD driver has the capability to diagnose if the circuit has opened or shorted and can also monitor if the plunger has actually moved by the electrical diagnostic feedback circuit.

Conditions for Setting the DTC

DTC P0440 will set if the PCM has determined the EVAP canister purge solenoid has not moved when:

    • The engine is OFF idle
    • The commanded duty cycle is between 30-65 percent
    • No manifold absolute pressure (MAP) sensor, engine coolant temperature (ECT) sensor, or throttle position (TP) sensor DTCs have been set.

Important: The EVAP canister purge solenoid is continuously checked for movement when the engine is running and the above conditions have been met.

DTC P0440 will set if there is an open, short to battery, shorted solenoid coil, or short to ground i the EVAP canister purge solenoid circuit when the ignition is ON.

Diagnostic Aids

When attempting to diagnose an intermittent problem, use the scan tool to review the malfunction history diagnostic information. The supplemental data can be used to duplicate a problem.

Intermittents or opens suspected to be at the connector can be detected by using a diagnostic service probe. Voltage can be read on wires without disconnecting any connectors.

If a circuit problem is detected, DTC P0443, a DTC P0440 will also set if DTC P0440 parameters are met.

Check the tightness of the female terminal grip with a spare male terminal.

    • Solenoid resistance = 19-31 ohms
    • Check the 10 amp exhaust gas recirculation (EGR) fuse in UHJB

Object Number: 1208214  Size: FP