GM Service Manual Online
For 1990-2009 cars only

Circuit Description


Object Number: 902637  Size: MF

2nd clutch is applied when circuit 1222 is open at the PCM. When the PCM grounds the circuit, the voltage is monitored at terminal J4A07 to check for proper circuit conditions. When condition is present, the transaxle will exhibit 2nd gear starts.

Conditions for Setting the DTC

DTC P0758 is set when the PCM has detected voltage monitored at terminal J4A07, circuit 1222, is greater than 2-2.5 volts when the 2nd gear actuator is switched ON electrically by the PCM, twice per ignition.

Repair Verification

Monitor DTC Menu Code Status for Pass Since Code Clear and Pass This Ignition Cycle. When both have passed, the repair is verified.

Criteria for a pass:

    • The engine is running.
    • Power is present at the actuators and no active faults exist for this actuator.

Diagnostic Aids

When attempting to diagnose an intermittent problem use the scan tool* to review the supplemental diagnostic information. The supplemental data can be used to duplicate a problem.

*Select MALF History and DTC status from the DTC menu of the scan tool.

Check for tightness of the female terminal grip with a spare male terminal.

When the PCM detects a fault in the circuit (open, ground, short) the PCM will open the circuit internally to protect the circuit.

Conditions that set this DTC will probably result in a DTC P0781-2nd gear stuck ON and a DTC P0741-No TCC.

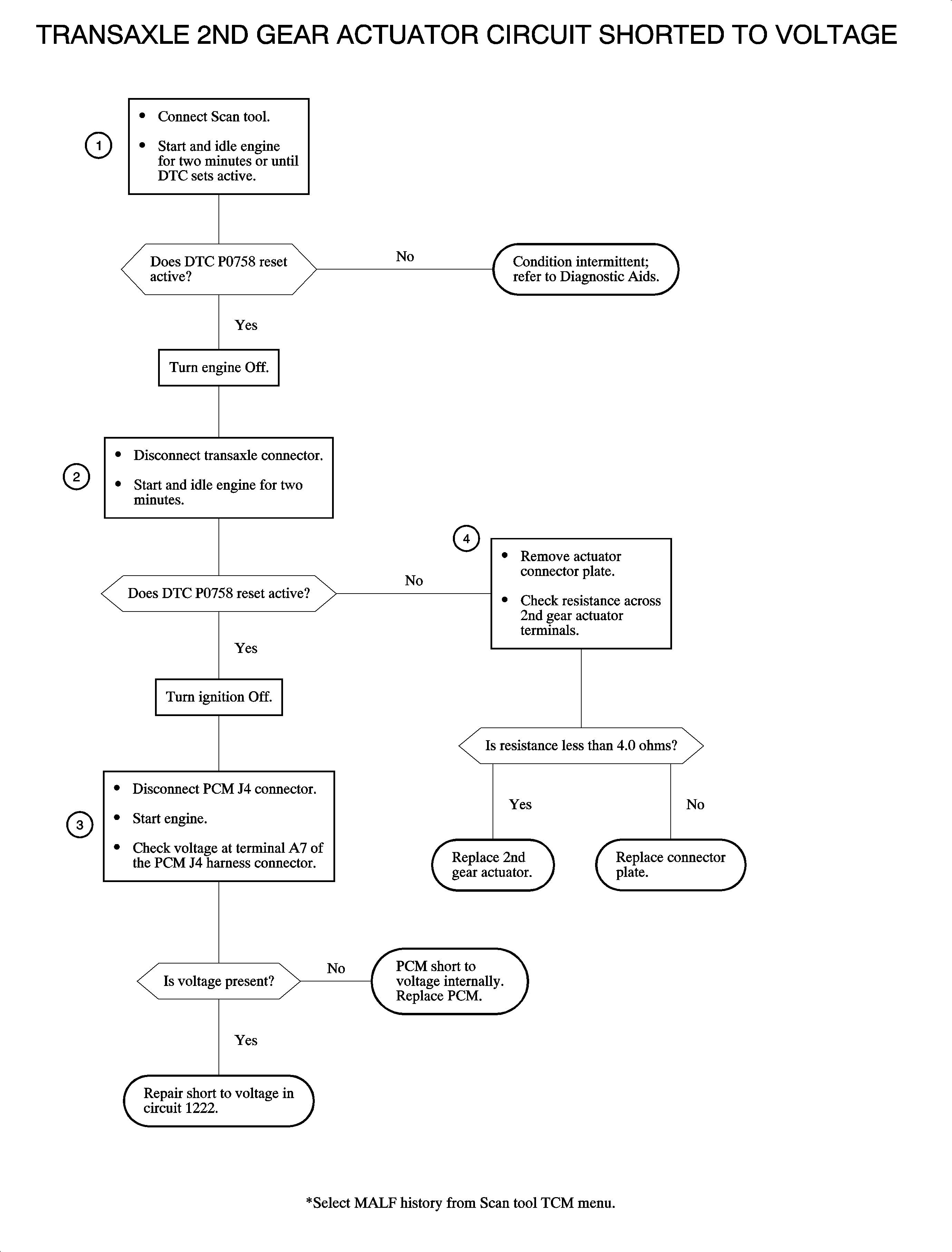
Test Description

The numbers below refer to the step numbers on the diagnostic table.

  1. This step verifies the problem is still present.
  2. If an actuator, connector plate, or circuit 1222 is shorted, DTC P0758 will set. This step will break the circuit down to find the source of the short to voltage.
  3. If circuit 1222 is shorted to voltage,  P0758 will set. This step checks circuit 1222 for a short to voltage.
  4. This step will determine if it is the actuator or the actuator connector plate that is shorted. An actuator is shorted internally when its resistance is one or more ohms lower than the average resistance of the other actuators at the same temperature.

Object Number: 1209884  Size: FP